Suppr超能文献

通过应激诱导的早衰建立体外模型以表征人脂肪组织中的基质血管微环境

Establishment of In Vitro Models by Stress-Induced Premature Senescence for Characterizing the Stromal Vascular Niche in Human Adipose Tissue.

作者信息

Wahlmueller Marlene, Narzt Marie-Sophie, Missfeldt Karin, Arminger Verena, Krasensky Anna, Lämmermann Ingo, Schaedl Barbara, Mairhofer Mario, Suessner Susanne, Wolbank Susanne, Priglinger Eleni

机构信息

Ludwig Boltzmann Institute for Traumatology in Cooperation with the AUVA, 1200 Vienna, Austria.

Austrian Cluster for Tissue Regeneration, 1200 Vienna, Austria.

出版信息

Life (Basel). 2022 Sep 20;12(10):1459. doi: 10.3390/life12101459.

Abstract

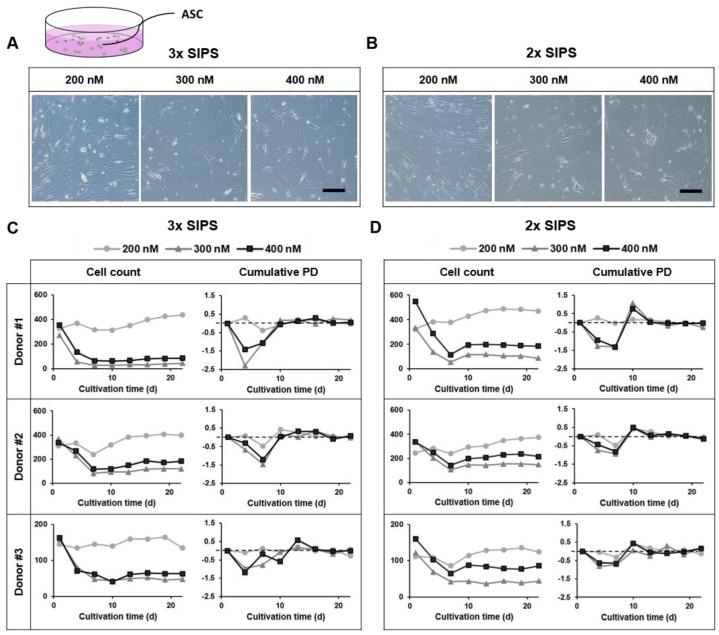
Acting as the largest energy reservoir in the body, adipose tissue is involved in longevity and progression of age-related metabolic dysfunction. Here, cellular senescence plays a central role in the generation of a pro-inflammatory environment and in the evolution of chronic diseases. Within the complexity of a tissue, identification and targeting of senescent cells is hampered by their heterogeneity. In this study, we generated stress-induced premature senescence 2D and 3D in vitro models for the stromal vascular niche of human adipose tissue. We established treatment conditions for senescence induction using Doxorubicin (Dox), starting from adipose-derived stromal/stem cells (ASCs), which we adapted to freshly isolated microtissue-stromal vascular fraction (MT-SVF), where cells are embedded within their native extracellular matrix. Senescence hallmarks for the established in vitro models were verified on different cellular levels, including morphology, cell cycle arrest, senescence-associated β-galactosidase activity (SA-βgal) and gene expression. Two subsequent exposures with 200 nM Dox for six days were suitable to induce senescence in our in vitro models. We demonstrated induction of senescence in the 2D in vitro models through SA-βgal activity, at the mRNA level (, , ) and additionally by G2/M phase cell cycle arrest in ASCs. Significant differences in Lamin B1 and p21 protein expression confirmed senescence in our MT-SVF 3D model. MT-SVF 3D cultures were composed of multiple cell types, including CD31, CD34 and CD68 positive cells, while cell death remained unaltered upon senescence induction. As heterogeneity and complexity of adipose tissue senescence is given by multiple cell types, our established senescence models that represent the perivascular niche embedded within its native extracellular matrix are highly relevant for future clinical studies.

摘要

作为人体最大的能量储存库,脂肪组织与寿命以及年龄相关的代谢功能障碍的进展有关。在此,细胞衰老在促炎环境的产生和慢性疾病的演变中起着核心作用。在组织的复杂性中,衰老细胞的异质性阻碍了对其的识别和靶向。在本研究中,我们为人脂肪组织的基质血管微环境生成了应激诱导的早衰二维和三维体外模型。我们从脂肪来源的基质/干细胞(ASC)开始,使用阿霉素(Dox)建立了衰老诱导的处理条件,并将其应用于新鲜分离的微组织-基质血管部分(MT-SVF),其中细胞嵌入其天然细胞外基质中。在不同细胞水平上验证了所建立的体外模型的衰老特征,包括形态学、细胞周期停滞、衰老相关β-半乳糖苷酶活性(SA-βgal)和基因表达。在我们的体外模型中,用200 nM Dox连续两次处理六天适合诱导衰老。我们通过SA-βgal活性、在mRNA水平(……)以及另外通过ASC中的G2/M期细胞周期停滞证明了二维体外模型中的衰老诱导。层粘连蛋白B1和p21蛋白表达的显著差异证实了我们的MT-SVF三维模型中的衰老。MT-SVF三维培养物由多种细胞类型组成,包括CD31、CD34和CD68阳性细胞,而衰老诱导后细胞死亡保持不变。由于脂肪组织衰老的异质性和复杂性是由多种细胞类型造成的,我们建立的代表嵌入其天然细胞外基质中的血管周围微环境的衰老模型与未来的临床研究高度相关。

https://cdn.ncbi.nlm.nih.gov/pmc/blobs/c6f3/9605485/b91ca685d8b2/life-12-01459-g001.jpg

文献AI研究员

20分钟写一篇综述,助力文献阅读效率提升50倍。

立即体验

用中文搜PubMed

大模型驱动的PubMed中文搜索引擎

马上搜索

文档翻译

学术文献翻译模型,支持多种主流文档格式。

立即体验