Central Laboratory of Yong-Chuan Hospital, Chongqing Medical University, Chongqing, 402160, China.
Key Laboratory of Laboratory Medical Diagnostics, Ministry of Education, Department of Laboratory Medicine, Chongqing Medical University, Chongqing, 400016, China.
Cell Commun Signal. 2022 Oct 27;20(1):168. doi: 10.1186/s12964-022-00978-1.
DNA methyltransferase 3A (DNMT3A) often mutate on arginine 882 (DNMT3A) in acute myeloid leukemia (AML). AML patients with DNMT3A R882 mutation are usually resistant to daunorubicin treatment; however, the associated mechanism is still unclear. Therefore, it is urgent to investigate daunorubicin resistance in AML patients with DNMT3A R882 mutant.
AML cell lines with DNMT3A-wild type (DNMT3A-WT), and DNMT3A-Arg882His (DNMT3A-R882H) mutation were constructed to investigate the role of DNMT3A R882H mutation on cell proliferation, apoptosis and cells' sensitivity to Danunorubin. Bioinformatics was used to analyze the role of nuclear factor-E2-related factor (NRF2) in AML patients with DNMT3A R882 mutation. The regulatory mechanism of DNMT3A R882H mutation on NRF2 was studied by Bisulfite Sequencing and CO-IP. NRF2 inhibitor Brusatol (Bru) was used to explore the role of NRF2 in AML cells carried DNMT3A R882H mutation.
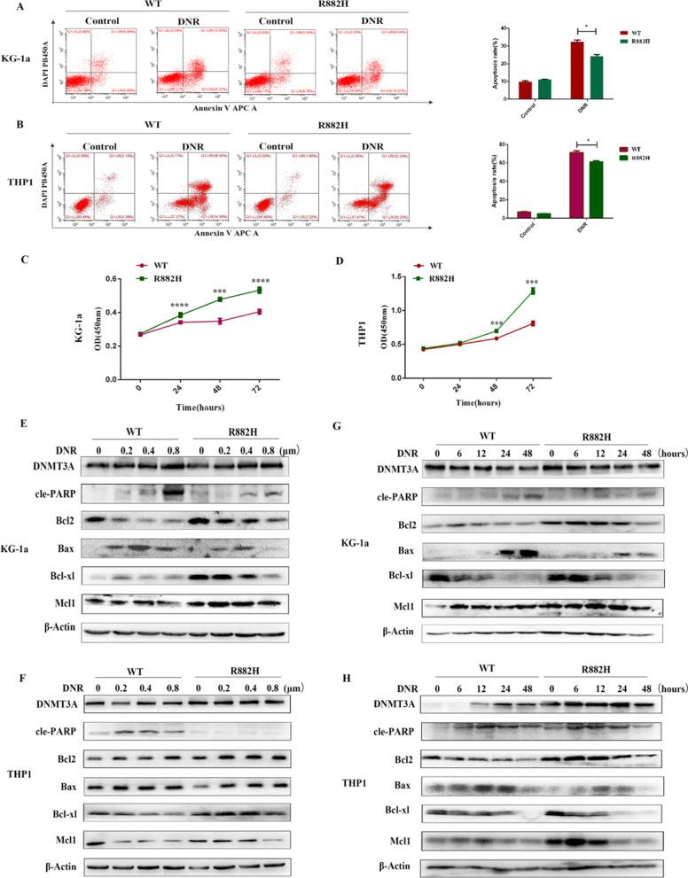
AML cells with a DNMT3A R882H mutation showed high proliferative and anti-apoptotic activities. In addition, mutant cells were less sensitive to daunorubicin and had a higher NRF2 expression compared with those in WT cells. Furthermore, the NRF2/NQO1 pathway was activated in mutant cells in response to daunorubicin treatment. DNMT3A R882H mutation regulated the expression of NRF2 via influencing protein stability rather than decreasing methylation of NRF2 promoter. Also, NRF2/NQO1 pathway inhibition improved mutant cells' sensitivity to daunorubicin significantly.
Our findings identified NRF2 as an important player in the regulation of cell apoptosis through which helps mediate chemoresistance to daunorubicin in AML cells with DNMT3A R882H mutation. Targeting NRF2 might be a novel therapeutic approach to treat AML patients with a DNMT3A R882H mutation. Video abstract.
在急性髓系白血病(AML)中,DNA 甲基转移酶 3A(DNMT3A)常发生精氨酸 882 突变(DNMT3A R882)。AML 患者携带 DNMT3A R882 突变通常对柔红霉素治疗耐药;然而,相关机制尚不清楚。因此,迫切需要研究 AML 患者中 DNMT3A R882 突变导致的柔红霉素耐药性。
构建 DNMT3A 野生型(DNMT3A-WT)和 DNMT3A-Arg882His(DNMT3A-R882H)突变的 AML 细胞系,研究 DNMT3A R882H 突变对细胞增殖、凋亡和细胞对柔红霉素敏感性的作用。采用生物信息学方法分析核因子 E2 相关因子(NRF2)在 AML 患者中 DNMT3A R882 突变的作用。采用亚硫酸氢盐测序和 CO-IP 研究 DNMT3A R882H 突变对 NRF2 的调控机制。用 NRF2 抑制剂 Brusatol(Bru)探讨 NRF2 在携带 DNMT3A R882H 突变的 AML 细胞中的作用。
携带 DNMT3A R882H 突变的 AML 细胞表现出高增殖和抗凋亡活性。此外,与 WT 细胞相比,突变细胞对柔红霉素的敏感性较低,且 NRF2 表达较高。此外,突变细胞在柔红霉素处理后激活了 NRF2/NQO1 通路。DNMT3A R882H 突变通过影响蛋白质稳定性而不是降低 NRF2 启动子的甲基化来调节 NRF2 的表达。此外,NRF2/NQO1 通路抑制显著提高了突变细胞对柔红霉素的敏感性。
我们的研究结果确定 NRF2 是调节细胞凋亡的重要因子,通过该因子有助于介导 AML 细胞中 DNMT3A R882H 突变导致的柔红霉素耐药。靶向 NRF2 可能是治疗携带 DNMT3A R882H 突变的 AML 患者的一种新的治疗方法。