• 文献检索
  • 文档翻译
  • 深度研究
  • 学术资讯
  • Suppr Zotero 插件Zotero 插件
  • 邀请有礼
  • 套餐&价格
  • 历史记录
应用&插件
Suppr Zotero 插件Zotero 插件浏览器插件Mac 客户端Windows 客户端微信小程序
定价
高级版会员购买积分包购买API积分包
服务
文献检索文档翻译深度研究API 文档MCP 服务
关于我们
关于 Suppr公司介绍联系我们用户协议隐私条款
关注我们

Suppr 超能文献

核心技术专利:CN118964589B侵权必究
粤ICP备2023148730 号-1Suppr @ 2026

文献检索

告别复杂PubMed语法,用中文像聊天一样搜索,搜遍4000万医学文献。AI智能推荐,让科研检索更轻松。

立即免费搜索

文件翻译

保留排版,准确专业,支持PDF/Word/PPT等文件格式,支持 12+语言互译。

免费翻译文档

深度研究

AI帮你快速写综述,25分钟生成高质量综述,智能提取关键信息,辅助科研写作。

立即免费体验

DNMT3A 突变急性髓系白血病免疫逃逸机制的研究。

Study on the Immune Escape Mechanism of Acute Myeloid Leukemia With DNMT3A Mutation.

机构信息

Department of Hematology, Tongji Hospital Affiliated with Tongji Medical College, Huazhong University of Science and Technology, Wuhan, China.

出版信息

Front Immunol. 2021 May 20;12:653030. doi: 10.3389/fimmu.2021.653030. eCollection 2021.

DOI:10.3389/fimmu.2021.653030
PMID:34093541
原文链接:https://pmc.ncbi.nlm.nih.gov/articles/PMC8173207/
Abstract

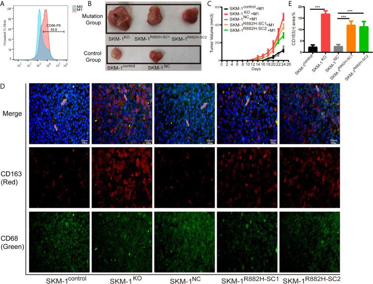
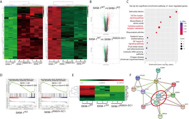
DNA (cytosine-5)-methyltransferase 3A (DNMT3A)-mutated acute myeloid leukemia (AML) has a poor prognosis, but the exact mechanism is still unclear. Here, we aimed to explore the mechanism of immune escape in AML with DNMT3A mutation. We constructed a DNMT3A knockout clone and DNMT3A-R882H-mutated clones. RNA-seq results showed that transcription factors and macrophage inflammatory proteins were significantly downregulated in the DNMT3A mutant clones. KEGG enrichment and gene set enrichment analysis (GSEA) showed that a large number of genes were enriched in inflammatory immune-related pathways, such as the toll-like receptor signaling pathway. Therefore, we co-cultured AML cells with macrophages. The DNMT3A-mutated AML cells attenuated M1 macrophage polarization and resisted its killing effect and . In xenografts, the tumor volumes in the experimental group were significantly larger than those in the control group, and the proportion of M2 macrophages was significantly higher. After the co-culture, the increase in pro-inflammatory cytokine expression in the mutant cells was significantly lower than that in the control group, while that in immunosuppressive factors was not significantly different. In co-cultivated supernatants, the concentration of inflammatory factors in the experimental group was significantly lower than that in the control group, while that of immunosuppressive factors was significantly higher. Resistin significantly promoted the expression of inflammatory proteins in AML cells. It relieved the inhibitory effect of DNMT3A mutation, promoted the phenotypic recovery of the co-cultured macrophages, eliminated resistance, and regulated the immune microenvironment. Thus, resistin may serve as an ancillary drug for patients with DNMT3A-mutated AML.

摘要

DNA(胞嘧啶-5)-甲基转移酶 3A(DNMT3A)突变急性髓系白血病(AML)预后不良,但确切机制尚不清楚。在这里,我们旨在探索 DNMT3A 突变的 AML 中免疫逃避的机制。我们构建了 DNMT3A 敲除克隆和 DNMT3A-R882H 突变克隆。RNA-seq 结果表明,DNMT3A 突变克隆中转录因子和巨噬细胞炎性蛋白显著下调。KEGG 富集和基因集富集分析(GSEA)表明,大量基因富集在炎症免疫相关途径中,如 Toll 样受体信号通路。因此,我们将 AML 细胞与巨噬细胞共培养。DNMT3A 突变的 AML 细胞减弱了 M1 巨噬细胞极化,并抵抗其杀伤作用。在异种移植中,实验组的肿瘤体积明显大于对照组,M2 巨噬细胞的比例明显更高。共培养后,突变细胞中促炎细胞因子表达的增加明显低于对照组,而免疫抑制因子的表达则无明显差异。在共培养上清液中,实验组中炎症因子的浓度明显低于对照组,而免疫抑制因子的浓度明显升高。抵抗素显著促进 AML 细胞中炎症蛋白的表达。它缓解了 DNMT3A 突变的抑制作用,促进了共培养巨噬细胞的表型恢复,消除了耐药性,并调节了免疫微环境。因此,抵抗素可能成为 DNMT3A 突变 AML 患者的辅助药物。

https://cdn.ncbi.nlm.nih.gov/pmc/blobs/55c1/8173207/21dc5c7b3dc7/fimmu-12-653030-g007.jpg
https://cdn.ncbi.nlm.nih.gov/pmc/blobs/55c1/8173207/bd5039fba689/fimmu-12-653030-g001.jpg
https://cdn.ncbi.nlm.nih.gov/pmc/blobs/55c1/8173207/ab98c9d96185/fimmu-12-653030-g002.jpg
https://cdn.ncbi.nlm.nih.gov/pmc/blobs/55c1/8173207/35e49d88eda9/fimmu-12-653030-g003.jpg
https://cdn.ncbi.nlm.nih.gov/pmc/blobs/55c1/8173207/584d7b098f29/fimmu-12-653030-g004.jpg
https://cdn.ncbi.nlm.nih.gov/pmc/blobs/55c1/8173207/d966d513adb1/fimmu-12-653030-g005.jpg
https://cdn.ncbi.nlm.nih.gov/pmc/blobs/55c1/8173207/31dc64dae429/fimmu-12-653030-g006.jpg
https://cdn.ncbi.nlm.nih.gov/pmc/blobs/55c1/8173207/21dc5c7b3dc7/fimmu-12-653030-g007.jpg
https://cdn.ncbi.nlm.nih.gov/pmc/blobs/55c1/8173207/bd5039fba689/fimmu-12-653030-g001.jpg
https://cdn.ncbi.nlm.nih.gov/pmc/blobs/55c1/8173207/ab98c9d96185/fimmu-12-653030-g002.jpg
https://cdn.ncbi.nlm.nih.gov/pmc/blobs/55c1/8173207/35e49d88eda9/fimmu-12-653030-g003.jpg
https://cdn.ncbi.nlm.nih.gov/pmc/blobs/55c1/8173207/584d7b098f29/fimmu-12-653030-g004.jpg
https://cdn.ncbi.nlm.nih.gov/pmc/blobs/55c1/8173207/d966d513adb1/fimmu-12-653030-g005.jpg
https://cdn.ncbi.nlm.nih.gov/pmc/blobs/55c1/8173207/31dc64dae429/fimmu-12-653030-g006.jpg
https://cdn.ncbi.nlm.nih.gov/pmc/blobs/55c1/8173207/21dc5c7b3dc7/fimmu-12-653030-g007.jpg

相似文献

1
Study on the Immune Escape Mechanism of Acute Myeloid Leukemia With DNMT3A Mutation.DNMT3A 突变急性髓系白血病免疫逃逸机制的研究。
Front Immunol. 2021 May 20;12:653030. doi: 10.3389/fimmu.2021.653030. eCollection 2021.
2
XPO1 inhibition displays anti-leukemia efficacy against DNMT3A-mutant acute myeloid leukemia via downregulating glutathione pathway.XPO1 抑制通过下调谷胱甘肽通路显示出针对 DNMT3A 突变型急性髓系白血病的抗白血病疗效。
Ann Hematol. 2024 Jul;103(7):2311-2322. doi: 10.1007/s00277-024-05706-y. Epub 2024 Mar 23.
3
DOT1L as a therapeutic target for the treatment of DNMT3A-mutant acute myeloid leukemia.DOT1L作为治疗DNMT3A突变型急性髓系白血病的治疗靶点。
Blood. 2016 Aug 18;128(7):971-81. doi: 10.1182/blood-2015-11-684225. Epub 2016 Jun 22.
4
DNMT3A R882H mutation drives daunorubicin resistance in acute myeloid leukemia via regulating NRF2/NQO1 pathway.DNMT3A R882H 突变通过调节 NRF2/NQO1 通路驱动急性髓系白血病对柔红霉素耐药。
Cell Commun Signal. 2022 Oct 27;20(1):168. doi: 10.1186/s12964-022-00978-1.
5
Novel impact of the DNMT3A R882H mutation on GSH metabolism in a K562 cell model established by TALENs.通过TALENs建立的K562细胞模型中,DNMT3A R882H突变对谷胱甘肽代谢的新影响。
Oncotarget. 2017 May 2;8(18):30395-30409. doi: 10.18632/oncotarget.16449.
6
Bioinformatics Analysis Identifies Key Genes and Pathways in Acute Myeloid Leukemia Associated with DNMT3A Mutation.生物信息学分析鉴定出与 DNMT3A 突变相关的急性髓系白血病的关键基因和通路。
Biomed Res Int. 2020 Nov 23;2020:9321630. doi: 10.1155/2020/9321630. eCollection 2020.
7
Mutations in the DNMT3A DNA methyltransferase in acute myeloid leukemia patients cause both loss and gain of function and differential regulation by protein partners.DNMT3A 基因突变在急性髓系白血病患者中导致功能丧失和获得,并且受到蛋白伴侣的差异调节。
J Biol Chem. 2019 Mar 29;294(13):4898-4910. doi: 10.1074/jbc.RA118.006795. Epub 2019 Jan 31.
8
DNMT3A R882H mutation promotes acute leukemic cell survival by regulating glycolysis through the NRF2/NQO1 axis.DNMT3A R882H 突变通过 NRF2/NQO1 轴调节糖酵解促进急性白血病细胞存活。
Cell Signal. 2023 May;105:110626. doi: 10.1016/j.cellsig.2023.110626. Epub 2023 Feb 7.
9
Survival differences and associated molecular signatures of DNMT3A-mutant acute myeloid leukemia patients.DNMT3A 突变型急性髓系白血病患者的生存差异及相关分子特征。
Sci Rep. 2020 Jul 29;10(1):12761. doi: 10.1038/s41598-020-69691-8.
10
Conditional knockin of Dnmt3a R878H initiates acute myeloid leukemia with mTOR pathway involvement.条件性敲入 Dnmt3a R878H 引发伴有 mTOR 通路参与的急性髓系白血病。
Proc Natl Acad Sci U S A. 2017 May 16;114(20):5237-5242. doi: 10.1073/pnas.1703476114. Epub 2017 May 1.

引用本文的文献

1
Targeting Nrf2 in acute myeloid leukemia: an updated review on its role in chemoresistance and emerging therapeutic strategies.靶向急性髓系白血病中的Nrf2:关于其在化疗耐药中的作用及新兴治疗策略的最新综述
Med Oncol. 2025 Sep 1;42(10):460. doi: 10.1007/s12032-025-03012-9.
2
The interaction between common genetic mutations in AML and the immune landscape: mechanisms and implications for immune response.急性髓系白血病常见基因突变与免疫格局之间的相互作用:免疫反应的机制及意义
Front Immunol. 2025 Aug 11;16:1635111. doi: 10.3389/fimmu.2025.1635111. eCollection 2025.
3
CD44v6 CAR-T Cells Target DNMT3A-Mutant AML: Synergistic Enhancement by Decitabine.

本文引用的文献

1
The M2 macrophage marker : a novel prognostic indicator for acute myeloid leukemia.M2巨噬细胞标志物:急性髓系白血病的一种新型预后指标。
Oncoimmunology. 2019 Nov 3;9(1):1683347. doi: 10.1080/2162402X.2019.1683347. eCollection 2020.
2
Characterization of Immune Dysfunction and Identification of Prognostic Immune-Related Risk Factors in Acute Myeloid Leukemia.急性髓系白血病免疫功能障碍的特征分析及预后免疫相关危险因素的鉴定。
Clin Cancer Res. 2020 Apr 1;26(7):1763-1772. doi: 10.1158/1078-0432.CCR-19-3003. Epub 2020 Jan 7.
3
Single-Cell RNA-Seq Reveals AML Hierarchies Relevant to Disease Progression and Immunity.
CD44v6嵌合抗原受体T细胞靶向DNMT3A突变的急性髓系白血病:地西他滨的协同增强作用
Curr Med Sci. 2025 Aug 25. doi: 10.1007/s11596-025-00097-1.
4
Targeting Calprotectin S100A8/A9 to Overcome AML Progression in DNMT3A-Mutant Cells.靶向钙卫蛋白S100A8/A9以克服DNMT3A突变细胞中的急性髓系白血病进展
Curr Med Sci. 2025 Apr 23. doi: 10.1007/s11596-025-00042-2.
5
Unlocking reproducible transcriptomic signatures for acute myeloid leukaemia: Integration, classification and drug repurposing.解锁急性髓系白血病可重现的转录组学特征:整合、分类和药物再利用。
J Cell Mol Med. 2024 Sep;28(17):e70085. doi: 10.1111/jcmm.70085.
6
Significance of targeting DNMT3A mutations in AML.靶向急性髓系白血病中DNMT3A突变的意义。
Ann Hematol. 2025 Mar;104(3):1399-1414. doi: 10.1007/s00277-024-05885-8. Epub 2024 Jul 30.
7
Macrophage migration inhibitory factor blockade reprograms macrophages and disrupts prosurvival signaling in acute myeloid leukemia.巨噬细胞迁移抑制因子阻断可重编程巨噬细胞并破坏急性髓系白血病中的促生存信号。
Cell Death Discov. 2024 Mar 28;10(1):157. doi: 10.1038/s41420-024-01924-5.
8
XPO1 inhibition displays anti-leukemia efficacy against DNMT3A-mutant acute myeloid leukemia via downregulating glutathione pathway.XPO1 抑制通过下调谷胱甘肽通路显示出针对 DNMT3A 突变型急性髓系白血病的抗白血病疗效。
Ann Hematol. 2024 Jul;103(7):2311-2322. doi: 10.1007/s00277-024-05706-y. Epub 2024 Mar 23.
9
Nanoparticle-encapsulated retinoic acid for the modulation of bone marrow hematopoietic stem cell niche.纳米颗粒包裹的视黄酸用于调节骨髓造血干细胞微环境。
Bioact Mater. 2024 Jan 5;34:311-325. doi: 10.1016/j.bioactmat.2023.12.017. eCollection 2024 Apr.
10
Relapse of acute myeloid leukemia after allogeneic stem cell transplantation: immune escape mechanisms and current implications for therapy.异基因造血干细胞移植后急性髓系白血病的复发:免疫逃逸机制及目前对治疗的影响。
Mol Cancer. 2023 Nov 11;22(1):180. doi: 10.1186/s12943-023-01889-6.
单细胞 RNA-Seq 揭示与疾病进展和免疫相关的 AML 层次结构。
Cell. 2019 Mar 7;176(6):1265-1281.e24. doi: 10.1016/j.cell.2019.01.031. Epub 2019 Feb 28.
4
Alteration of cellular and immune-related properties of bone marrow mesenchymal stem cells and macrophages by K562 chronic myeloid leukemia cell derived exosomes.K562 慢性髓系白血病细胞衍生的外泌体对骨髓间充质干细胞和巨噬细胞的细胞和免疫相关特性的改变。
J Cell Physiol. 2019 Apr;234(4):3697-3710. doi: 10.1002/jcp.27142. Epub 2018 Oct 14.
5
Genetic and Epigenetic Perturbations by DNMT3A-R882 Mutants Impaired Apoptosis through Augmentation of PRDX2 in Myeloid Leukemia Cells.DNMT3A-R882 突变导致的遗传和表观遗传干扰通过增强髓系白血病细胞中的 PRDX2 来抑制细胞凋亡。
Neoplasia. 2018 Nov;20(11):1106-1120. doi: 10.1016/j.neo.2018.08.013. Epub 2018 Sep 21.
6
Repolarizing heterogeneous leukemia-associated macrophages with more M1 characteristics eliminates their pro-leukemic effects.使具有更多M1特征的复极化异质性白血病相关巨噬细胞消除其促白血病作用。
Oncoimmunology. 2017 Dec 26;7(4):e1412910. doi: 10.1080/2162402X.2017.1412910. eCollection 2018.
7
IRAK1 Augments Cancer Stemness and Drug Resistance via the AP-1/AKR1B10 Signaling Cascade in Hepatocellular Carcinoma.IRAK1 通过 AP-1/AKR1B10 信号级联增强肝癌中的癌症干细胞干性和耐药性。
Cancer Res. 2018 May 1;78(9):2332-2342. doi: 10.1158/0008-5472.CAN-17-2445. Epub 2018 Feb 26.
8
Acute myeloid leukemia transforms the bone marrow niche into a leukemia-permissive microenvironment through exosome secretion.急性髓系白血病通过外泌体分泌将骨髓龛转变为白血病易感性的微环境。
Leukemia. 2018 Mar;32(3):575-587. doi: 10.1038/leu.2017.259. Epub 2017 Aug 17.
9
Regulation of AP-1 by MAPK Signaling in Metal-Stressed Sea Anemone.金属胁迫下的海葵中丝裂原活化蛋白激酶信号通路对活化蛋白-1的调控
Cell Physiol Biochem. 2017;42(3):952-964. doi: 10.1159/000478678. Epub 2017 Jun 27.
10
Conditional knockin of Dnmt3a R878H initiates acute myeloid leukemia with mTOR pathway involvement.条件性敲入 Dnmt3a R878H 引发伴有 mTOR 通路参与的急性髓系白血病。
Proc Natl Acad Sci U S A. 2017 May 16;114(20):5237-5242. doi: 10.1073/pnas.1703476114. Epub 2017 May 1.