Suppr超能文献

对来自加纳的分离株进行的比较分析揭示了基因组结构的差异以及暴发菌株和环境菌株的适应性。

Comparative analysis of isolates from Ghana reveals variations in genome architecture and adaptation of outbreak and environmental strains.

作者信息

Adade Nana Eghele, Aniweh Yaw, Mosi Lydia, Valvano Miguel A, Duodu Samuel, Ahator Stephen Dela

机构信息

West African Centre for Cell Biology of Infectious Pathogens, College of Basic and Applied Sciences, University of Ghana, Accra, Ghana.

Department of Biochemistry, Cell, and Molecular Biology, College of Basic and Applied Sciences, University of Ghana, Accra, Ghana.

出版信息

Front Microbiol. 2022 Oct 13;13:998182. doi: 10.3389/fmicb.2022.998182. eCollection 2022.

Abstract

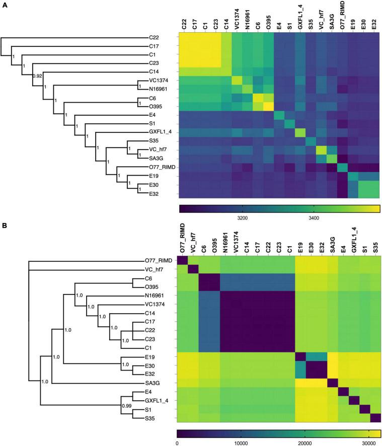
Recurrent epidemics of cholera denote robust adaptive mechanisms of for ecological shifting and persistence despite variable stress conditions. Tracking the evolution of pathobiological traits requires comparative genomic studies of isolates from endemic areas. Here, we investigated the genetic differentiation among clinical and environmental isolates by highlighting the genomic divergence associated with gene decay, genome plasticity, and the acquisition of virulence and adaptive traits. The clinical isolates showed high phylogenetic relatedness due to a higher frequency of shared orthologs and fewer gene variants in contrast to the evolutionarily divergent environmental strains. Divergence of the environmental isolates is linked to extensive genomic rearrangements in regions containing mobile genetic elements resulting in numerous breakpoints, relocations, and insertions coupled with the loss of virulence determinants , , , and in the genomic islands. Also, four isolates possessed the CRISPR-Cas systems with spacers specific for phages and plasmids. Genome synteny and homology analysis of the CRISPR-Cas systems suggest horizontal acquisition. The marked differences in the distribution of other phage and plasmid defense systems such as Zorya, DdmABC, DdmDE, and type-I Restriction Modification systems among the isolates indicated a higher propensity for plasmid or phage disseminated traits in the environmental isolates. Our results reveal that strains undergo extensive genomic rearrangements coupled with gene acquisition, reflecting their adaptation during ecological shifts and pathogenicity.

摘要

霍乱的反复流行表明,尽管压力条件多变,但霍乱具有强大的适应性机制以实现生态转移和持续存在。追踪致病生物学特征的演变需要对来自流行地区的分离株进行比较基因组研究。在此,我们通过突出与基因衰退、基因组可塑性以及毒力和适应性特征获得相关的基因组差异,研究了临床和环境分离株之间的遗传分化。与进化上不同的环境菌株相比,临床分离株由于共享直系同源基因的频率较高且基因变异较少,显示出较高的系统发育相关性。环境分离株的分化与含有可移动遗传元件区域的广泛基因组重排有关,导致大量断点、重排和插入,同时基因组岛中的毒力决定因素、、、和丢失。此外,四个分离株拥有CRISPR-Cas系统,其间隔区对噬菌体和质粒具有特异性。CRISPR-Cas系统的基因组共线性和同源性分析表明是水平获得。分离株中其他噬菌体和质粒防御系统(如Zorya、DdmABC、DdmDE和I型限制修饰系统)分布的显著差异表明,环境分离株中质粒或噬菌体传播特征的倾向更高。我们的结果表明,菌株经历了广泛的基因组重排并伴有基因获得,这反映了它们在生态转移和致病性过程中的适应性。

https://cdn.ncbi.nlm.nih.gov/pmc/blobs/ada9/9608740/d92dee04e8b9/fmicb-13-998182-g001.jpg

文献AI研究员

20分钟写一篇综述,助力文献阅读效率提升50倍。

立即体验

用中文搜PubMed

大模型驱动的PubMed中文搜索引擎

马上搜索

文档翻译

学术文献翻译模型,支持多种主流文档格式。

立即体验