Institut für Biochemie, Friedrich-Alexander-Universität Erlangen-Nürnberg, Erlangen, Germany.
Molecular Genetics and Cardiac Regeneration Laboratory, Department of Biochemistry, Microbiology and Immunology, University of Ottawa, Ottawa, Canada.
Nucleic Acids Res. 2022 Nov 11;50(20):11509-11528. doi: 10.1093/nar/gkac953.
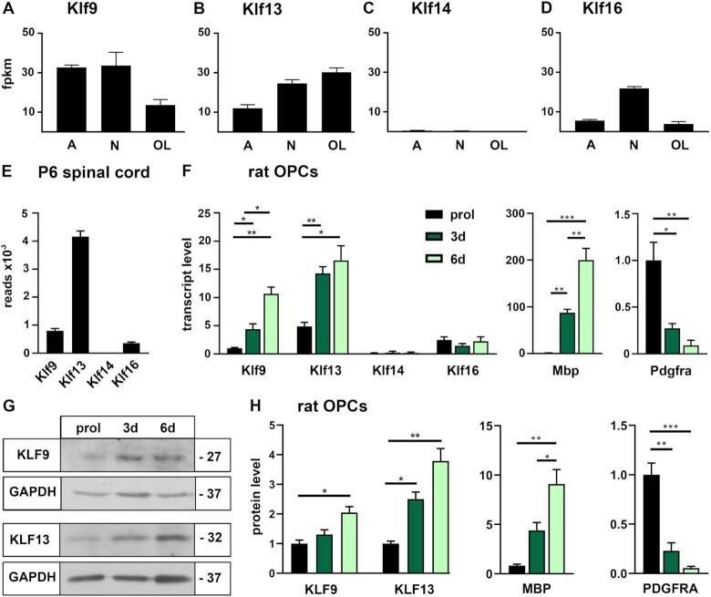
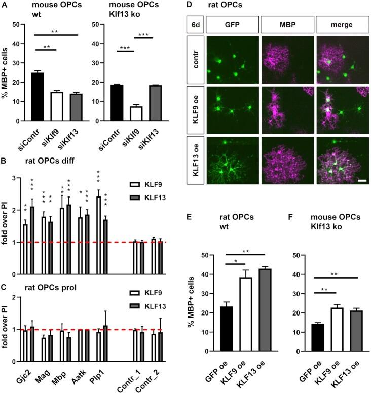
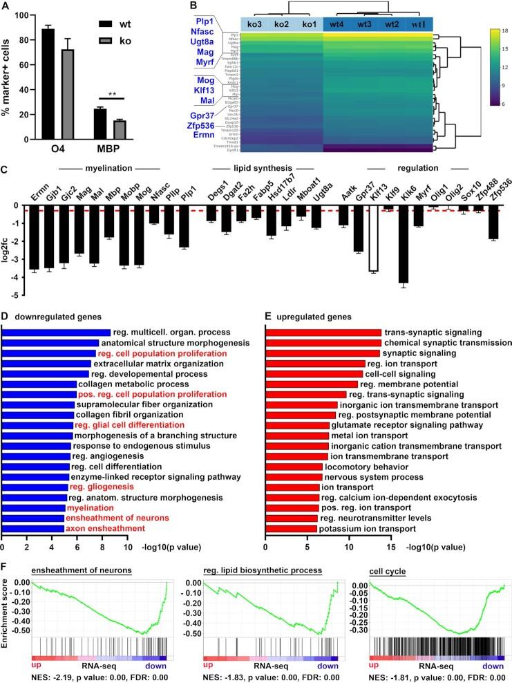
Differentiated oligodendrocytes produce myelin and thereby ensure rapid nerve impulse conduction and efficient information processing in the vertebrate central nervous system. The Krüppel-like transcription factor KLF9 enhances oligodendrocyte differentiation in culture, but appears dispensable in vivo. Its mode of action and role within the oligodendroglial gene regulatory network are unclear. Here we show that KLF9 shares its expression in differentiating oligodendrocytes with the closely related KLF13 protein. Both KLF9 and KLF13 bind to regulatory regions of genes that are important for oligodendrocyte differentiation and equally recognized by the central differentiation promoting transcription factors SOX10 and MYRF. KLF9 and KLF13 physically interact and synergistically activate oligodendrocyte-specific regulatory regions with SOX10 and MYRF. Similar to KLF9, KLF13 promotes differentiation and myelination in primary oligodendroglial cultures. Oligodendrocyte differentiation is also altered in KLF13-deficient mice as demonstrated by a transiently reduced myelin gene expression during the first postnatal week. Considering mouse phenotypes, the similarities in expression pattern and genomic binding and the behaviour in functional assays, KLF9 and KLF13 are important and largely redundant components of the gene regulatory network in charge of oligodendrocyte differentiation and myelination.
分化的少突胶质细胞产生髓鞘,从而确保脊椎动物中枢神经系统中神经冲动的快速传导和有效的信息处理。Krüppel 样转录因子 KLF9 增强培养物中的少突胶质细胞分化,但在体内似乎是可有可无的。其作用模式及其在少突胶质细胞基因调控网络中的作用尚不清楚。在这里,我们表明 KLF9 与其密切相关的 KLF13 蛋白在分化中的少突胶质细胞中表达。KLF9 和 KLF13 都与对少突胶质细胞分化很重要的基因的调控区域结合,并且都被中枢分化促进转录因子 SOX10 和 MYRF 识别。KLF9 和 KLF13 相互作用并与 SOX10 和 MYRF 协同激活少突胶质细胞特异性调控区域。与 KLF9 相似,KLF13 促进原代少突胶质细胞培养物的分化和髓鞘形成。如在第一个出生后周期间短暂降低髓鞘基因表达所证明的那样,KLF13 缺陷型小鼠中的少突胶质细胞分化也发生改变。考虑到小鼠表型、表达模式和基因组结合的相似性以及功能测定中的行为,KLF9 和 KLF13 是负责少突胶质细胞分化和髓鞘形成的基因调控网络中的重要且基本冗余的组成部分。