Suppr超能文献

遗传变异的生物信息学评估:对神经发育和精神症状的影响。

Bioinformatic Evaluation of Genetic Variant: Implications for Neurodevelopmental and Psychiatric Symptoms.

机构信息

Oasi Research Institute-IRCCS, 94018 Troina, Italy.

Department of Biomedical Science, University of Messina, 98122 Messina, Italy.

出版信息

Genes (Basel). 2024 Aug 11;15(8):1056. doi: 10.3390/genes15081056.

Abstract

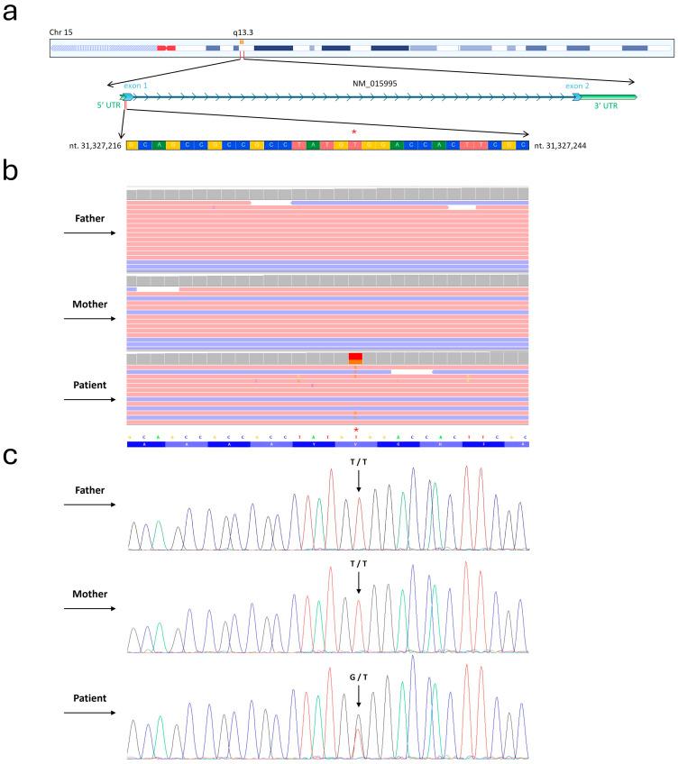
The Krüppel-like factor (KLF) family represents a group of transcription factors (TFs) performing different biological processes that are crucial for proper neuronal function, including neuronal development, synaptic plasticity, and neuronal survival. As reported, genetic variants within the KLF family have been associated with a wide spectrum of neurodevelopmental and psychiatric symptoms. In a patient exhibiting attention deficit hyperactivity disorder (ADHD) combined with both neurodevelopmental and psychiatric symptoms, whole-exome sequencing (WES) analysis revealed a de novo heterozygous variant within the Krüppel-like factor 13 () gene, which belongs to the KLF family and regulates axonal growth, development, and regeneration in mice. Moreover, in silico analyses pertaining to the likely pathogenic significance of the variant and the impact of the mutation on the KLF13 protein structure suggested a potential deleterious effect. In fact, the variant was localized in correspondence to the starting residue of the N-terminal domain of , essential for protein-protein interactions, DNA binding, and transcriptional activation or repression. This study aims to highlight the potential involvement of the gene in neurodevelopmental and psychiatric disorders. Nevertheless, we cannot rule out that excluded variants, those undetectable by WES, or the polygenic risk may have contributed to the patient's phenotype given ADHD's high polygenic risk. However, further functional studies are required to validate its potential contribution to these disorders.

摘要

Krüppel 样因子 (KLF) 家族代表了一组转录因子 (TFs),它们执行着不同的生物学过程,这些过程对神经元的正常功能至关重要,包括神经元发育、突触可塑性和神经元存活。据报道,KLF 家族内的遗传变异与广泛的神经发育和精神症状有关。在一个表现出注意力缺陷多动障碍 (ADHD) 以及神经发育和精神症状的患者中,全外显子组测序 (WES) 分析显示,Krüppel 样因子 13 () 基因内存在一个新生杂合变异,该基因属于 KLF 家族,可调节小鼠的轴突生长、发育和再生。此外,关于该变异可能的致病意义以及突变对 KLF13 蛋白结构的影响的计算分析表明,可能存在潜在的有害影响。事实上,该变异位于 的 N 端结构域起始残基的对应位置,该结构域对于蛋白-蛋白相互作用、DNA 结合以及转录激活或抑制至关重要。本研究旨在强调 基因在神经发育和精神疾病中的潜在作用。然而,我们不能排除 ADHD 具有较高的多基因风险,因此排除的变异、WES 无法检测到的变异或多基因风险可能导致了患者的表型。然而,需要进一步的功能研究来验证其对这些疾病的潜在贡献。

https://cdn.ncbi.nlm.nih.gov/pmc/blobs/9573/11354057/84968cfd09b9/genes-15-01056-g001.jpg

文献检索

告别复杂PubMed语法,用中文像聊天一样搜索,搜遍4000万医学文献。AI智能推荐,让科研检索更轻松。

立即免费搜索

文件翻译

保留排版,准确专业,支持PDF/Word/PPT等文件格式,支持 12+语言互译。

免费翻译文档

深度研究

AI帮你快速写综述,25分钟生成高质量综述,智能提取关键信息,辅助科研写作。

立即免费体验