Key Laboratory of Molecular Biology of Infectious Diseases designated by the Chinese Ministry of Education, Chongqing Medical University, Yuzhong, Chongqing, China.
College of Laboratory Medicine, Chongqing Medical University, Yuzhong, Chongqing, China.
J Med Virol. 2023 Jan;95(1):e28271. doi: 10.1002/jmv.28271.
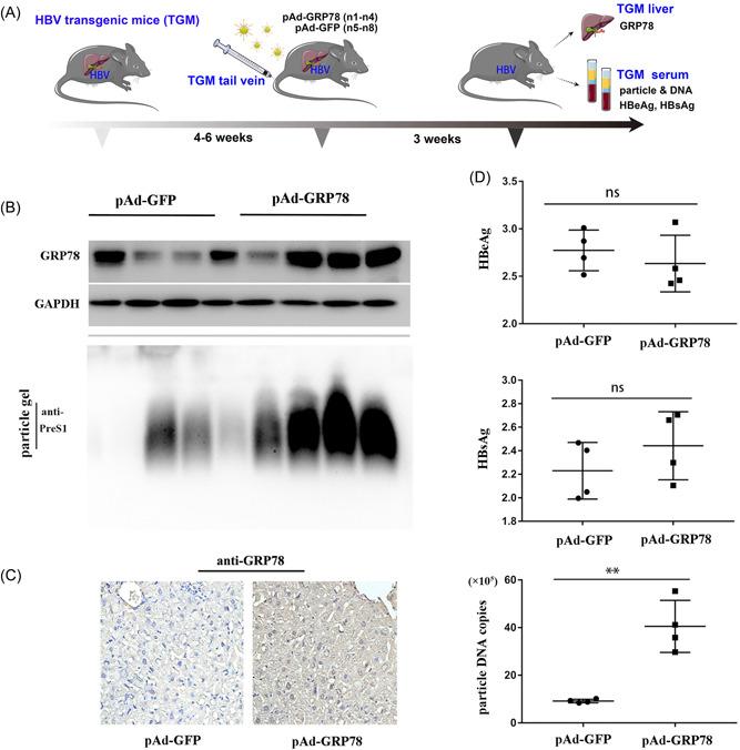
In this study, we investigated the mechanism of hepatitis B virus (HBV)-enveloped particle release. Specifically, we used preS1 as a bait protein to screen host proteins using mass spectroscopy, with the results of immunofluorescence, western blot, co-immunoprecipitation, isothermal titration calorimetry, and pull-down assays identifying glucose-regulated protein (GRP)78 as a specific target for preS1 binding. We employed transcriptome sequencing, enzyme-linked immunosorbent assays, and particle gel assays to investigate the mechanism of GRP78-mediated positive regulation of HBV-enveloped particle release. Additionally, we performed phage-display, surface plasmon resonance, and molecular-docking assays to assess peptides inhibiting enveloped-particle release. We found that HBV upregulated GRP78 expression in liver cell lines and the serum of patients with chronic hepatitis B. Furthermore, GRP78 promoted the release of HBV-enveloped particles in vitro and in vivo within an HBV transgenic mouse model. Moreover, we identified interactions of preS1 peptides with GRP78 via hydrogen bonding and hydrophobic interactions, which effectively inhibited its interaction with HBV-enveloped particles and their subsequent release. These findings provide novel insights regarding HBV virion release, and demonstrated that GRP78 interacted with preS1 to positively regulate the release of HBV-enveloped particles, suggesting GRP78 as a potential therapeutic target for inhibiting HBV infection.
在这项研究中,我们研究了乙型肝炎病毒 (HBV) 包膜颗粒释放的机制。具体来说,我们使用前 S1 作为诱饵蛋白,通过质谱法筛选宿主蛋白,免疫荧光、Western blot、共免疫沉淀、等温滴定量热法和拉下实验的结果表明葡萄糖调节蛋白 (GRP)78 是前 S1 结合的特异性靶标。我们采用转录组测序、酶联免疫吸附测定和颗粒凝胶测定来研究 GRP78 介导的 HBV 包膜颗粒释放的正向调节机制。此外,我们进行了噬菌体展示、表面等离子体共振和分子对接测定,以评估抑制包膜颗粒释放的肽。我们发现 HBV 在肝系细胞和慢性乙型肝炎患者血清中上调了 GRP78 的表达。此外,GRP78 在体外和 HBV 转基因小鼠模型中促进了 HBV 包膜颗粒的释放。此外,我们通过氢键和疏水相互作用鉴定了前 S1 肽与 GRP78 的相互作用,这有效地抑制了它们与 HBV 包膜颗粒的相互作用及其随后的释放。这些发现为 HBV 衣壳释放提供了新的见解,并表明 GRP78 与前 S1 相互作用以正向调节 HBV 包膜颗粒的释放,提示 GRP78 可能成为抑制 HBV 感染的潜在治疗靶点。