Nofal Ashlee P, Dos Santos Quinton M, Jirsa Franz, Avenant-Oldewage Annemariè
Department of Zoology, University of Johannesburg, PO Box 524, Auckland Park, Johannesburg, 2006, South Africa.
Institute of Inorganic Chemistry, University of Vienna, Althanstrasse 14, 1090, Vienna, Austria.
Int J Parasitol Parasites Wildl. 2022 Oct 19;19:196-210. doi: 10.1016/j.ijppaw.2022.09.007. eCollection 2022 Dec.
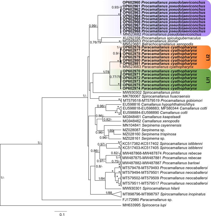
collected from Lake Heritage, Crocodile River, were found to harbour camallanid nematodes. Previously, Boomker (1982) surveyed the Hartbeespoort Dam, downstream of the current study site, and identified a high prevalence of and Since then, was described from suggesting reconsideration of the identifications of species in historical studies from clariids The aim of the current study was to definitively identify the nematodes collected from in Lake Heritage using morphological and molecular analyses Morphological study consisted of light and scanning electron microscopy which confirmed the identity and This included descriptions of the detailed morphology of isolated buccal capsules for both species using soft tissue digestion, notably for the first time for . The morphology of isolated spiculae of both species was described for the first time using SEM. Molecular analyses included genetic characterisation of the small ribosomal subunit (18S) rDNA and cytochrome oxidase 1 (CO1) mtDNA. Genetic data supported the morphological identification of both species, however, divergence was detected in CO1 mtDNA data for indicating two distinct lineages Due to this variation, the morphometry of specimens were revisited including statistical re-evaluation. No robust morphological traits were identified to support CO1 mtDNA lineages and all specimens were considered conspecific. In terms of camallanid biodiversity in the Crocodile River system, it is similar to that in Boomker (1982), despite the altered water quality from past acid mine pollution in the river.
从遗产湖和鳄鱼河采集的样本被发现含有卡马线虫。此前,布姆克(1982年)对当前研究地点下游的哈特比斯波特大坝进行了调查,并确定了[具体线虫种类1]和[具体线虫种类2]的高流行率。从那时起,[具体线虫种类3]从[具体地点]被描述出来,这表明需要重新考虑历史研究中来自鲇科鱼类的[线虫种类]的鉴定。本研究的目的是通过形态学和分子分析明确鉴定从遗产湖的[具体样本来源]采集的线虫。形态学研究包括光学显微镜和扫描电子显微镜,这证实了[线虫种类1]和[线虫种类2]的身份。这包括使用软组织消化对两种线虫分离的口囊详细形态进行描述,特别是首次对[具体线虫种类1]进行描述。首次使用扫描电子显微镜描述了两种线虫分离的交合刺的形态。分子分析包括小核糖体亚基(18S)rDNA和细胞色素氧化酶1(CO1)线粒体DNA的遗传特征分析。遗传数据支持了两种线虫的形态学鉴定,然而,在[具体线虫种类1]的CO1线粒体DNA数据中检测到了差异,表明存在两个不同的谱系。由于这种变异,对[具体线虫种类1]标本的形态测量进行了重新审视,包括统计重新评估。没有发现支持CO1线粒体DNA谱系的可靠形态特征,所有标本都被视为同种。就鳄鱼河水系中的卡马线虫生物多样性而言,尽管过去河流中的酸性矿山污染改变了水质,但它与布姆克(1982年)的研究结果相似。