Department of Human Genetics, University of California, Los Angeles, Los Angeles, United States.
Department of Biological Chemistry, University of California, Los Angeles, Los Angeles, United States.
Elife. 2022 Nov 3;11:e79525. doi: 10.7554/eLife.79525.
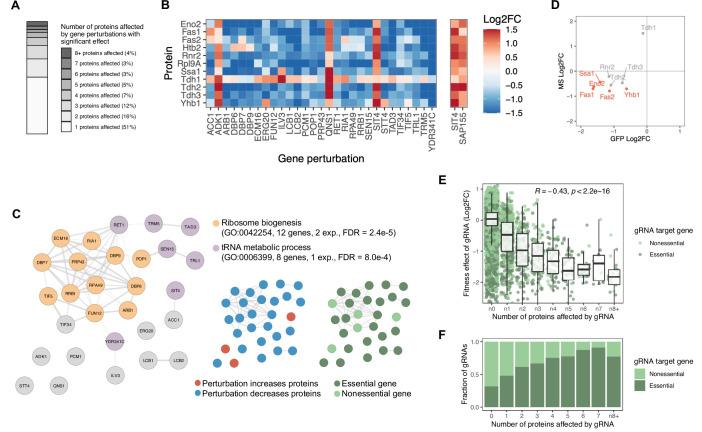
Proteins are key molecular players in a cell, and their abundance is extensively regulated not just at the level of gene expression but also post-transcriptionally. Here, we describe a genetic screen in yeast that enables systematic characterization of how protein abundance regulation is encoded in the genome. The screen combines a CRISPR/Cas9 base editor to introduce point mutations with fluorescent tagging of endogenous proteins to facilitate a flow-cytometric readout. We first benchmarked base editor performance in yeast with individual gRNAs as well as in positive and negative selection screens. We then examined the effects of 16,452 genetic perturbations on the abundance of eleven proteins representing a variety of cellular functions. We uncovered hundreds of regulatory relationships, including a novel link between the GAPDH isoenzymes Tdh1/2/3 and the Ras/PKA pathway. Many of the identified regulators are specific to one of the eleven proteins, but we also found genes that, upon perturbation, affected the abundance of most of the tested proteins. While the more specific regulators usually act transcriptionally, broad regulators often have roles in protein translation. Overall, our novel screening approach provides unprecedented insights into the components, scale and connectedness of the protein regulatory network.
蛋白质是细胞内的关键分子,其丰度不仅受到基因表达水平的广泛调控,还受到转录后调控。在这里,我们描述了一种在酵母中的遗传筛选方法,该方法可系统地描述蛋白质丰度调节如何在基因组中编码。该筛选方法将 CRISPR/Cas9 碱基编辑器与内源性蛋白质的荧光标记相结合,以方便流式细胞术读数。我们首先使用单个 gRNA 以及正选择和负选择筛选对酵母中的碱基编辑器性能进行了基准测试。然后,我们研究了 16452 种遗传扰动对 11 种代表各种细胞功能的蛋白质丰度的影响。我们发现了数百种调控关系,包括 GAPDH 同工酶 Tdh1/2/3 和 Ras/PKA 途径之间的新联系。许多鉴定出的调节剂特定于 11 种蛋白质之一,但我们也发现了一些基因,这些基因在受到干扰时会影响大多数测试蛋白质的丰度。虽然更特定的调节剂通常起转录作用,但广泛的调节剂通常在蛋白质翻译中起作用。总的来说,我们的新型筛选方法为蛋白质调控网络的组成、规模和连通性提供了前所未有的见解。