State Key Laboratory of Pharmaceutical Biotechnology, Department of Rheumatology and Immunology, The Affiliated Nanjing Drum Tower Hospital, The Affiliated Hospital of Nanjing University Medical School, School of Life Sciences, Nanjing University, Nanjing, 210023, China.
School of Pharmaceutical Science, Wenzhou Medical University, Wenzhou, Zhejiang, 325035, China.
Cell Death Differ. 2023 Mar;30(3):766-778. doi: 10.1038/s41418-022-01077-x. Epub 2022 Nov 3.
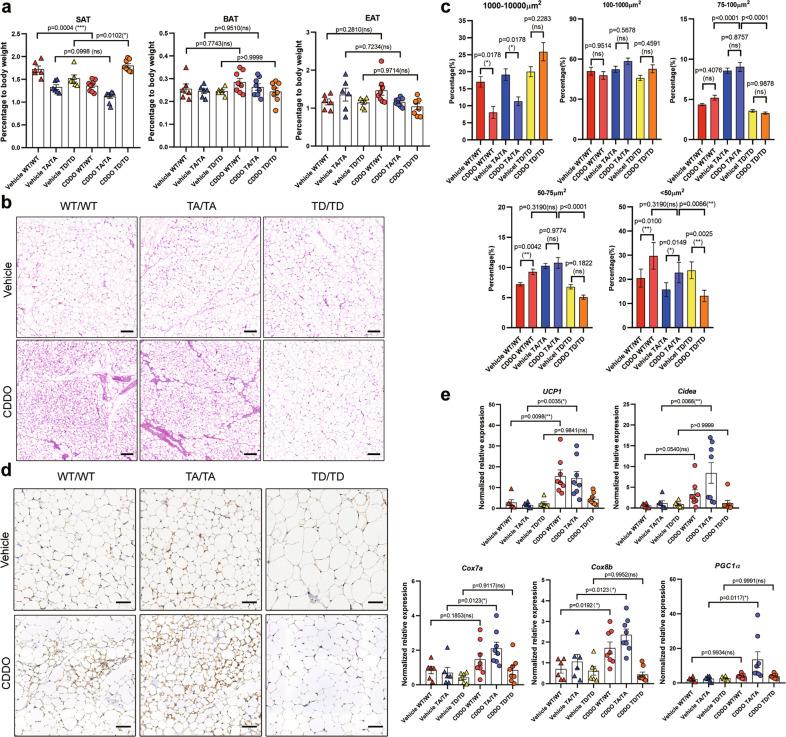
Beige adipocytes in mammalian white adipose tissue (WAT) can reinforce fat catabolism and energy expenditure. Promoting beige adipocyte biogenesis is a tantalizing tactic for combating obesity and its associated metabolic disorders. Here, we report that a previously unidentified phosphorylation pattern (Thr166) in the DNA-binding domain of PPARγ regulates the inducibility of beige adipocytes. This unique posttranslational modification (PTM) pattern influences allosteric communication between PPARγ and DNA or coactivators, which impedes the PPARγ-mediated transactivation of beige cell-related gene expression in WAT. The genetic mutation mimicking T166 phosphorylation (p-T166) hinders the inducibility of beige adipocytes. In contrast, genetic or chemical intervention in this PTM pattern favors beige cell formation. Moreover, inhibition of p-T166 attenuates metabolic dysfunction in obese mice. Our results uncover a mechanism involved in beige cell fate determination. Moreover, our discoveries provide a promising strategy for guiding the development of novel PPARγ agonists for the treatment of obesity and related metabolic disorders.
哺乳动物白色脂肪组织(WAT)中的米色脂肪细胞可以增强脂肪分解和能量消耗。促进米色脂肪细胞的生成是一种有吸引力的策略,可以用于对抗肥胖及其相关的代谢紊乱。在这里,我们报告先前未被识别的 PPARγ DNA 结合域中的磷酸化模式(Thr166)调节米色脂肪细胞的诱导能力。这种独特的翻译后修饰(PTM)模式影响 PPARγ 与 DNA 或共激活因子之间的变构通讯,从而阻碍 PPARγ 在 WAT 中对米色细胞相关基因表达的介导的转录激活。模拟 T166 磷酸化(p-T166)的基因突变会阻碍米色脂肪细胞的诱导能力。相比之下,这种 PTM 模式的遗传或化学干预有利于米色细胞的形成。此外,抑制 p-T166 可减轻肥胖小鼠的代谢功能障碍。我们的研究结果揭示了一种参与米色细胞命运决定的机制。此外,我们的发现为指导新型 PPARγ 激动剂的开发提供了一种有前途的策略,可用于治疗肥胖症和相关代谢紊乱。