Suppr超能文献

单阶段Fontan手术幼年绵羊模型中血清来源细胞外囊泡微小RNA的计算分析

Computational analysis of serum-derived extracellular vesicle miRNAs in juvenile sheep model of single stage Fontan procedure.

作者信息

Park Hyun-Ji, Kelly John M, Hoffman Jessica R, Takaesu Felipe, Schwartzman William, Ulziibayar Anudari, Kitsuka Takahiro, Heuer Eric, Yimit Asigul, Malbrue Raphael, Anderson Cole, Morrison Adrienne, Naguib Aymen, Mckee Christopher, Harrison Andrew, Boe Brian, Armstrong Aimee, Salavitabar Arash, Yates Andrew, Shinoka Toshiharu, Carrillo Sergio, Breuer Christopher K, Davis Michael E

机构信息

Wallace H. Coulter Department of Biomedical Engineering, Emory University School of Medicine & Georgia Institute of Technology, Atlanta, GA, USA.

Department of Molecular Science and Technology, Ajou University, Republic of Korea.

出版信息

Extracell Vesicle. 2022 Dec;1. doi: 10.1016/j.vesic.2022.100013. Epub 2022 Oct 19.

Abstract

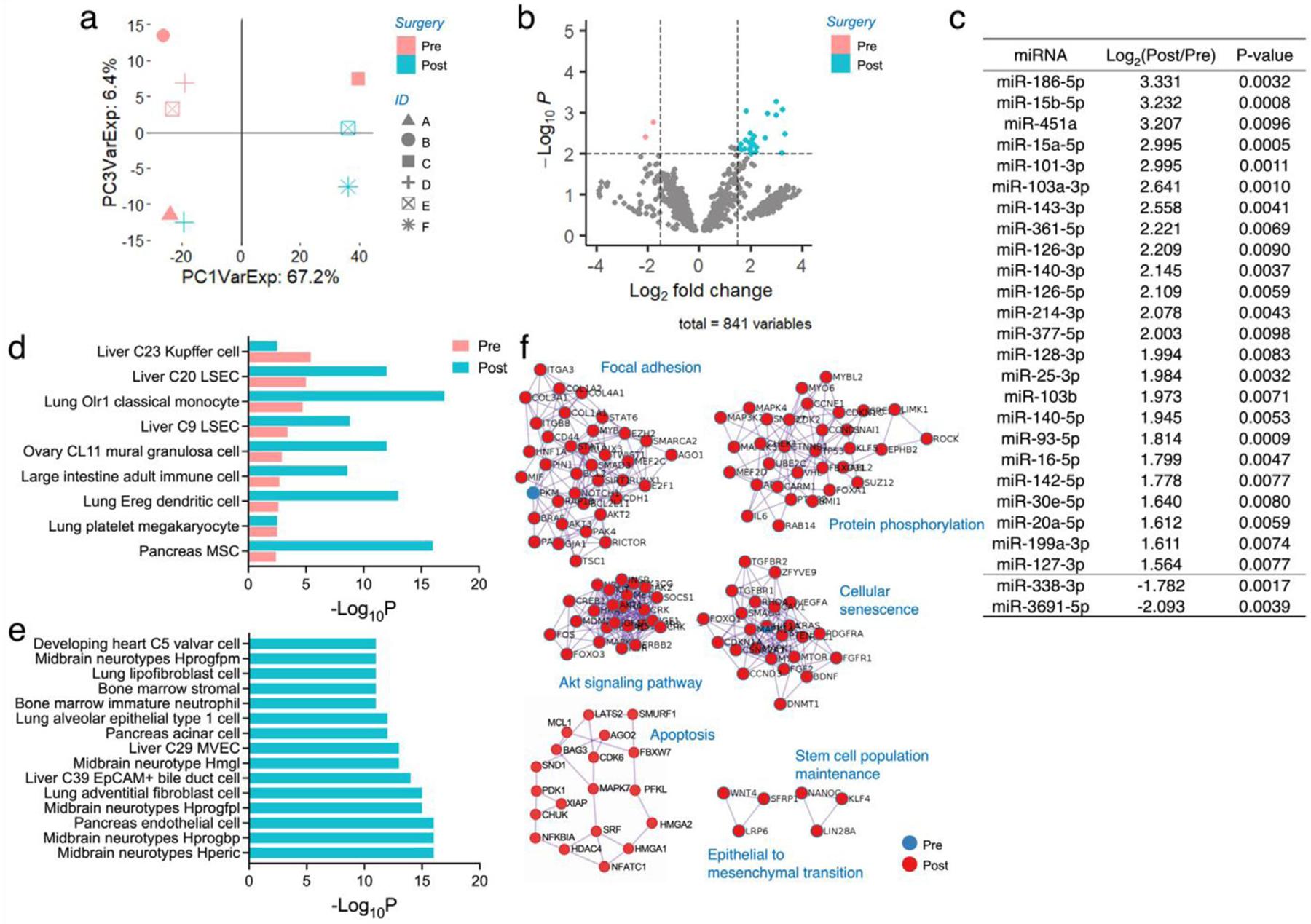
Patients with single ventricle heart defects requires a series of staged open-heart procedures, termed Fontan palliation. However, while lifesaving, these operations are associated with significant morbidity and early mortality. The attendant complications are thought to arise in response to the abnormal hemodynamics induced by Fontan palliation, although the pathophysiology underlying these physicochemical changes in cardiovascular and other organs remain unknown. Here, we investigated the microRNA (miRNA) content in serum and serum-derived extracellular vesicles (EVs) by sequencing small RNAs from a physiologically relevant sheep model of the Fontan operation. The differential expression analysis identified the enriched miRNA clusters in (1) serum vs. serum-derived EVs and (2) pre-Fontan EVs vs. post-Fontan EVs. Metascape analysis showed that the overexpressed subset of EV miRNAs by Fontan procedure target liver-specific cells, underscoring a potentially important pathway involved in the liver dysfunction that occurs as a consequence of Fontan palliation. We also found that post-Fontan EV miRNAs were associated with senescence and cell death, whereas pre-Fontan EV miRNAs were associated with stem cell maintenance and epithelial-to-mesenchymal transition. This study shows great potential to identify novel circulating EV biomarkers from Fontan sheep serum that may be used for the diagnosis, prognosis, and therapeutics for patients that have undergone Fontan palliation.

摘要

单心室心脏缺陷患者需要一系列分期的心脏直视手术,即Fontan姑息手术。然而,尽管这些手术能挽救生命,但它们与显著的发病率和早期死亡率相关。尽管心血管和其他器官中这些物理化学变化的病理生理学尚不清楚,但人们认为随之而来的并发症是对Fontan姑息手术引起的异常血流动力学的反应。在此,我们通过对Fontan手术生理相关绵羊模型的小RNA进行测序,研究了血清和血清来源的细胞外囊泡(EVs)中的微小RNA(miRNA)含量。差异表达分析确定了(1)血清与血清来源的EVs以及(2)Fontan手术前的EVs与Fontan手术后的EVs中富集的miRNA簇。Metascape分析表明,Fontan手术使EV miRNA的过表达亚群靶向肝脏特异性细胞,突出了Fontan姑息手术导致的肝功能障碍中涉及的一条潜在重要途径。我们还发现,Fontan手术后的EV miRNA与衰老和细胞死亡相关,而Fontan手术前的EV miRNA与干细胞维持和上皮-间质转化相关。这项研究显示了从Fontan绵羊血清中鉴定新型循环EV生物标志物的巨大潜力,这些生物标志物可用于Fontan姑息手术患者的诊断、预后和治疗。

https://cdn.ncbi.nlm.nih.gov/pmc/blobs/f31b/9623551/cd9e2244ac68/nihms-1844080-f0001.jpg

文献AI研究员

20分钟写一篇综述,助力文献阅读效率提升50倍。

立即体验

用中文搜PubMed

大模型驱动的PubMed中文搜索引擎

马上搜索

文档翻译

学术文献翻译模型,支持多种主流文档格式。

立即体验