• 文献检索
  • 文档翻译
  • 深度研究
  • 学术资讯
  • Suppr Zotero 插件Zotero 插件
  • 邀请有礼
  • 套餐&价格
  • 历史记录
应用&插件
Suppr Zotero 插件Zotero 插件浏览器插件Mac 客户端Windows 客户端微信小程序
定价
高级版会员购买积分包购买API积分包
服务
文献检索文档翻译深度研究API 文档MCP 服务
关于我们
关于 Suppr公司介绍联系我们用户协议隐私条款
关注我们

Suppr 超能文献

核心技术专利:CN118964589B侵权必究
粤ICP备2023148730 号-1Suppr @ 2026

文献检索

告别复杂PubMed语法,用中文像聊天一样搜索,搜遍4000万医学文献。AI智能推荐,让科研检索更轻松。

立即免费搜索

文件翻译

保留排版,准确专业,支持PDF/Word/PPT等文件格式,支持 12+语言互译。

免费翻译文档

深度研究

AI帮你快速写综述,25分钟生成高质量综述,智能提取关键信息,辅助科研写作。

立即免费体验

一种与损伤相关分子模式相关的基因特征,用于预测儿童III期急性淋巴细胞白血病的预后和免疫微环境。

A damage-associated molecular patterns-related gene signature for the prediction of prognosis and immune microenvironment in children stage III acute lymphoblastic leukemia.

作者信息

Zhao Feng, Lin Qiuyu, Xiang Xiayu, Xiang Wei

机构信息

Hengyang Medical College, University of South China, Hengyang, China.

Department of Pediatrics, Hengyang Maternal and Child Health Hospital, Hengyang, China.

出版信息

Front Pediatr. 2022 Oct 20;10:999684. doi: 10.3389/fped.2022.999684. eCollection 2022.

DOI:10.3389/fped.2022.999684
PMID:36340735
原文链接:https://pmc.ncbi.nlm.nih.gov/articles/PMC9631945/
Abstract

BACKGROUND

Immunogenic cell death (ICD)-mediated immune response provides a strong rationale to overcome immune evasion in acute lymphoblastic leukemia (ALL). ICD will produce damage-associated molecular patterns (DAMPs) in tumor microenvironment. However, there are few studies on the application of DAMPs-related molecular subtypes in clinically predicting stage III of ALL prognosis. The current study is to identify the DAMPs-associated genes and their molecular subtypes in the stage III of ALL and construct a reliable risk model for prognosis as well as exploring the potential immune-related mechanism.

MATERIALS AND METHODS

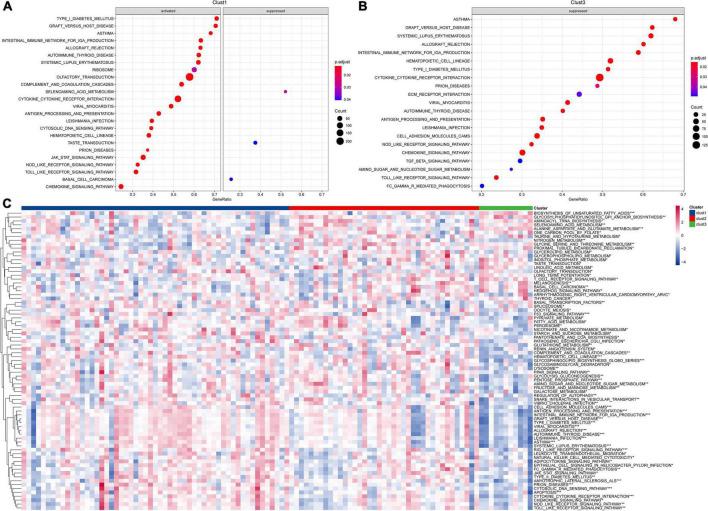
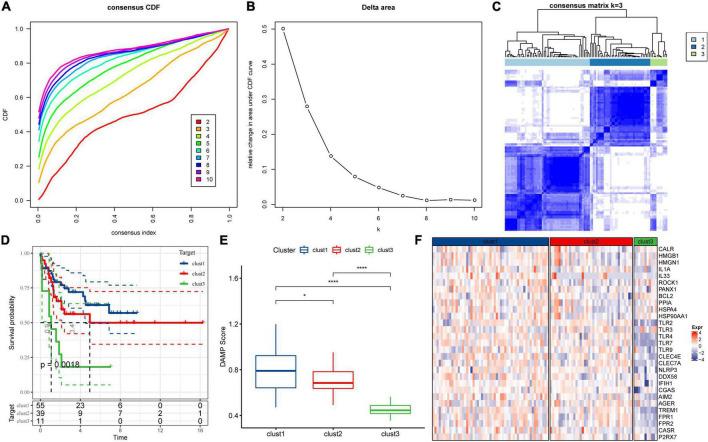
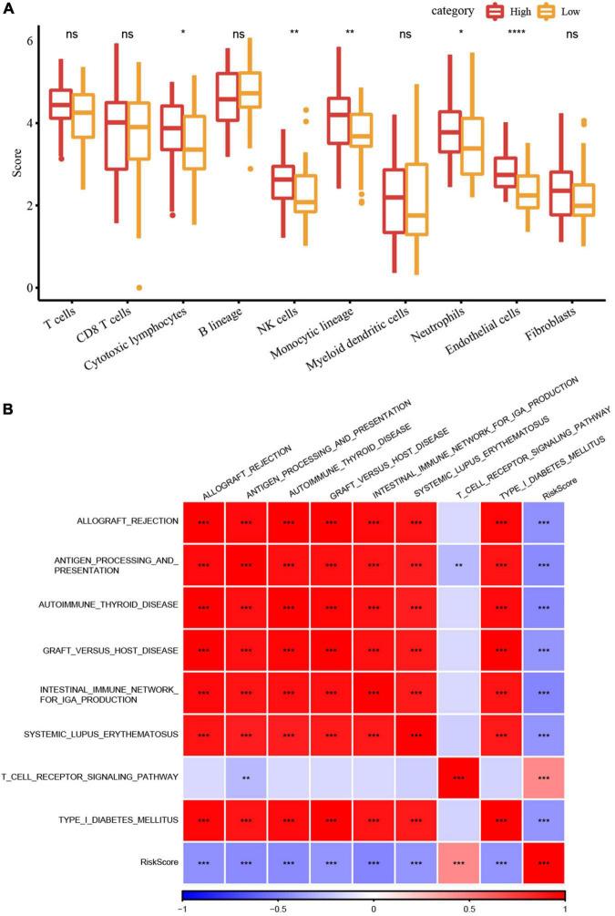
We used Target and EBI database for differentially expressed genes (DEGs) analysis of the stage III pediatric ALL samples. Three clusters were identified based on a consistent clustering analysis. By using Cox regression and LASSO analysis, we determined DEGs that attribute to survival benefit. In addition, the Gene Set Enrichment Analysis (GSEA) was performed to identify potential molecular pathways regulated by the DAMPs-related gene signatures. ESTIMATE was employed for evaluating the composition of immune cell populations.

RESULTS

A sum of 146 DAMPs-associated DEGs in ALL were determined and seven transcripts among them were selected to establish a risk model. The DAMPs-associated gene signature significantly contributed to worse prognosis in the high-risk group. We also found that the high-risk group exhibited low immune cell infiltration and high expression of immune checkpoints.

CONCLUSION

In summary, our study showed that the DAMPs-related DEGs in the stage III of children ALL could be used to predict their prognosis. The risk model of DAMPs we established may be more sensitive to immunotherapy prediction.

摘要

背景

免疫原性细胞死亡(ICD)介导的免疫反应为克服急性淋巴细胞白血病(ALL)中的免疫逃逸提供了有力依据。ICD会在肿瘤微环境中产生损伤相关分子模式(DAMPs)。然而,关于DAMPs相关分子亚型在临床预测ALL预后III期方面的应用研究较少。本研究旨在识别ALL III期患者中与DAMPs相关的基因及其分子亚型,构建可靠的预后风险模型,并探索潜在的免疫相关机制。

材料与方法

我们使用Target和EBI数据库对III期儿童ALL样本进行差异表达基因(DEGs)分析。基于一致性聚类分析确定了三个聚类。通过Cox回归和LASSO分析,我们确定了具有生存获益的DEGs。此外,进行基因集富集分析(GSEA)以识别由DAMPs相关基因特征调控的潜在分子途径。采用ESTIMATE评估免疫细胞群体的组成。

结果

确定了ALL中总共146个与DAMPs相关的DEGs,并从中选择了7个转录本建立风险模型。DAMPs相关基因特征在高危组中显著导致更差的预后。我们还发现高危组表现出低免疫细胞浸润和免疫检查点的高表达。

结论

总之,我们的研究表明,儿童ALL III期患者中与DAMPs相关的DEGs可用于预测其预后。我们建立的DAMPs风险模型可能对免疫治疗预测更敏感。

https://cdn.ncbi.nlm.nih.gov/pmc/blobs/edf6/9631945/715554ace9d9/fped-10-999684-g008.jpg
https://cdn.ncbi.nlm.nih.gov/pmc/blobs/edf6/9631945/4a959dc77c8a/fped-10-999684-g001.jpg
https://cdn.ncbi.nlm.nih.gov/pmc/blobs/edf6/9631945/805450978685/fped-10-999684-g002.jpg
https://cdn.ncbi.nlm.nih.gov/pmc/blobs/edf6/9631945/1df4248116c3/fped-10-999684-g003.jpg
https://cdn.ncbi.nlm.nih.gov/pmc/blobs/edf6/9631945/f7e4e27319a6/fped-10-999684-g004.jpg
https://cdn.ncbi.nlm.nih.gov/pmc/blobs/edf6/9631945/7e52139124f4/fped-10-999684-g005.jpg
https://cdn.ncbi.nlm.nih.gov/pmc/blobs/edf6/9631945/b1603db13731/fped-10-999684-g006.jpg
https://cdn.ncbi.nlm.nih.gov/pmc/blobs/edf6/9631945/aabc9d72fcb2/fped-10-999684-g007.jpg
https://cdn.ncbi.nlm.nih.gov/pmc/blobs/edf6/9631945/715554ace9d9/fped-10-999684-g008.jpg
https://cdn.ncbi.nlm.nih.gov/pmc/blobs/edf6/9631945/4a959dc77c8a/fped-10-999684-g001.jpg
https://cdn.ncbi.nlm.nih.gov/pmc/blobs/edf6/9631945/805450978685/fped-10-999684-g002.jpg
https://cdn.ncbi.nlm.nih.gov/pmc/blobs/edf6/9631945/1df4248116c3/fped-10-999684-g003.jpg
https://cdn.ncbi.nlm.nih.gov/pmc/blobs/edf6/9631945/f7e4e27319a6/fped-10-999684-g004.jpg
https://cdn.ncbi.nlm.nih.gov/pmc/blobs/edf6/9631945/7e52139124f4/fped-10-999684-g005.jpg
https://cdn.ncbi.nlm.nih.gov/pmc/blobs/edf6/9631945/b1603db13731/fped-10-999684-g006.jpg
https://cdn.ncbi.nlm.nih.gov/pmc/blobs/edf6/9631945/aabc9d72fcb2/fped-10-999684-g007.jpg
https://cdn.ncbi.nlm.nih.gov/pmc/blobs/edf6/9631945/715554ace9d9/fped-10-999684-g008.jpg

相似文献

1
A damage-associated molecular patterns-related gene signature for the prediction of prognosis and immune microenvironment in children stage III acute lymphoblastic leukemia.一种与损伤相关分子模式相关的基因特征,用于预测儿童III期急性淋巴细胞白血病的预后和免疫微环境。
Front Pediatr. 2022 Oct 20;10:999684. doi: 10.3389/fped.2022.999684. eCollection 2022.
2
Development and validation of a model based on immunogenic cell death related genes to predict the prognosis and immune response to bladder urothelial carcinoma.基于免疫原性细胞死亡相关基因的模型的开发与验证,用于预测膀胱尿路上皮癌的预后和免疫反应。
Front Oncol. 2023 Nov 10;13:1291720. doi: 10.3389/fonc.2023.1291720. eCollection 2023.
3
Classification related to immunogenic cell death predicts prognosis, immune microenvironment characteristics, and response to immunotherapy in lower-grade gliomas.与免疫原性细胞死亡相关的分类可预测低级别胶质瘤的预后、免疫微环境特征和对免疫治疗的反应。
Front Immunol. 2023 Apr 19;14:1102094. doi: 10.3389/fimmu.2023.1102094. eCollection 2023.
4
Immunogenic Cell Death-Relevant Damage-Associated Molecular Patterns and Sensing Receptors in Triple-Negative Breast Cancer Molecular Subtypes and Implications for Immunotherapy.三阴性乳腺癌分子亚型中与免疫原性细胞死亡相关的损伤相关分子模式和传感受体及其对免疫治疗的意义
Front Oncol. 2022 Apr 4;12:870914. doi: 10.3389/fonc.2022.870914. eCollection 2022.
5
Identification of cuproptosis-related subtypes, construction of a prognosis model, and tumor microenvironment landscape in gastric cancer.鉴定胃癌中与铜死亡相关的亚型,构建预后模型和肿瘤微环境景观。
Front Immunol. 2022 Nov 21;13:1056932. doi: 10.3389/fimmu.2022.1056932. eCollection 2022.
6
Damage-associated molecular patterns and sensing receptors based molecular subtypes in malignant pleural mesothelioma and implications for immunotherapy.恶性胸膜间皮瘤中基于损伤相关分子模式和感知受体的分子亚型及其对免疫治疗的影响。
Front Immunol. 2023 Mar 24;14:1104560. doi: 10.3389/fimmu.2023.1104560. eCollection 2023.
7
Molecular subtypes of lung adenocarcinoma patients for prognosis and therapeutic response prediction with machine learning on 13 programmed cell death patterns.基于 13 种程序性细胞死亡模式的机器学习对肺腺癌患者预后和治疗反应预测的分子亚型。
J Cancer Res Clin Oncol. 2023 Oct;149(13):11351-11368. doi: 10.1007/s00432-023-05000-w. Epub 2023 Jun 28.
8
A novel signature incorporating lipid metabolism- and immune-related genes to predict the prognosis and immune landscape in hepatocellular carcinoma.一种包含脂质代谢和免疫相关基因的新型特征,用于预测肝细胞癌的预后和免疫格局。
Front Oncol. 2023 Jun 6;13:1182434. doi: 10.3389/fonc.2023.1182434. eCollection 2023.
9
Comprehensive analysis of the immunogenic cell death-related signature for predicting prognosis and immunotherapy efficiency in patients with lung adenocarcinoma.全面分析免疫细胞死亡相关特征,预测肺腺癌患者的预后和免疫治疗效果。
BMC Med Genomics. 2023 Aug 8;16(1):184. doi: 10.1186/s12920-023-01604-w.
10
A hypoxia-related signature for clinically predicting diagnosis, prognosis and immune microenvironment of hepatocellular carcinoma patients.一种用于临床预测肝细胞癌患者诊断、预后及免疫微环境的缺氧相关特征。
J Transl Med. 2020 Sep 4;18(1):342. doi: 10.1186/s12967-020-02492-9.

引用本文的文献

1
Deregulation of New Cell Death Mechanisms in Leukemia.白血病中新细胞死亡机制的失调
Cancers (Basel). 2024 Apr 25;16(9):1657. doi: 10.3390/cancers16091657.
2
A PTEN-Autophagy Risk Model for the Prediction of Prognosis and Immune Microenvironment in Hepatocellular Carcinoma.一种用于预测肝细胞癌预后和免疫微环境的PTEN-自噬风险模型
J Oncol. 2023 Feb 20;2023:2973480. doi: 10.1155/2023/2973480. eCollection 2023.

本文引用的文献

1
Sangerbox: A comprehensive, interaction-friendly clinical bioinformatics analysis platform.Sangerbox:一个全面的、用户交互友好的临床生物信息学分析平台。
Imeta. 2022 Jul 8;1(3):e36. doi: 10.1002/imt2.36. eCollection 2022 Sep.
2
Immunogenic Cell Death-Relevant Damage-Associated Molecular Patterns and Sensing Receptors in Triple-Negative Breast Cancer Molecular Subtypes and Implications for Immunotherapy.三阴性乳腺癌分子亚型中与免疫原性细胞死亡相关的损伤相关分子模式和传感受体及其对免疫治疗的意义
Front Oncol. 2022 Apr 4;12:870914. doi: 10.3389/fonc.2022.870914. eCollection 2022.
3
Blood DCs activated with R848 and poly(I:C) induce antigen-specific immune responses against viral and tumor-associated antigens.
用 R848 和 poly(I:C) 激活的血液树突状细胞可诱导针对病毒和肿瘤相关抗原的特异性免疫反应。
Cancer Immunol Immunother. 2022 Jul;71(7):1705-1718. doi: 10.1007/s00262-021-03109-w. Epub 2021 Nov 25.
4
MEST promotes lung cancer invasion and metastasis by interacting with VCP to activate NF-κB signaling.MEST 通过与 VCP 相互作用激活 NF-κB 信号通路促进肺癌的侵袭和转移。
J Exp Clin Cancer Res. 2021 Sep 24;40(1):301. doi: 10.1186/s13046-021-02107-1.
5
clusterProfiler 4.0: A universal enrichment tool for interpreting omics data.clusterProfiler 4.0:用于解释组学数据的通用富集工具。
Innovation (Camb). 2021 Jul 1;2(3):100141. doi: 10.1016/j.xinn.2021.100141. eCollection 2021 Aug 28.
6
Identification of a Seven-lncRNA-mRNA Signature for Recurrence and Prognostic Prediction in Relapsed Acute Lymphoblastic Leukemia Based on WGCNA and LASSO Analyses.基于 WGCNA 和 LASSO 分析的复发急性淋巴细胞白血病复发和预后预测的七个长链非编码 RNA-mRNA 特征的鉴定。
Anal Cell Pathol (Amst). 2021 Jun 9;2021:6692022. doi: 10.1155/2021/6692022. eCollection 2021.
7
Is There a Place for PD-1-PD-L Blockade in Acute Myeloid Leukemia?程序性死亡蛋白1(PD-1)-程序性死亡配体(PD-L)阻断疗法在急性髓系白血病中有立足之地吗?
Pharmaceuticals (Basel). 2021 Mar 24;14(4):288. doi: 10.3390/ph14040288.
8
Detection of immunogenic cell death and its relevance for cancer therapy.免疫原性细胞死亡的检测及其与癌症治疗的相关性。
Cell Death Dis. 2020 Nov 26;11(11):1013. doi: 10.1038/s41419-020-03221-2.
9
Systematic Profiling of Immune Risk Model to Predict Survival and Immunotherapy Response in Head and Neck Squamous Cell Carcinoma.预测头颈部鳞状细胞癌生存及免疫治疗反应的免疫风险模型的系统分析
Front Genet. 2020 Oct 16;11:576566. doi: 10.3389/fgene.2020.576566. eCollection 2020.
10
Targeting immunogenic cell death in cancer.针对癌症的免疫原性细胞死亡。
Mol Oncol. 2020 Dec;14(12):2994-3006. doi: 10.1002/1878-0261.12851. Epub 2020 Dec 1.