Department of Oncology, Xiangya Hospital, Central South University, Changsha, China.
National Clinical Research Center for Geriatric Disorders, Xiangya Hospital, Central South University, Changsha, China.
Front Immunol. 2022 Oct 20;13:994259. doi: 10.3389/fimmu.2022.994259. eCollection 2022.
Hepatocellular carcinoma (HCC) is an aggressive and heterogeneous disease characterized by high morbidity and mortality. The liver is the vital organ that participates in tyrosine catabolism, and abnormal tyrosine metabolism could cause various diseases, including HCC. Besides, the tumor immune microenvironment is involved in carcinogenesis and can influence the patients' clinical outcomes. However, the potential role of tyrosine metabolism pattern and immune molecular signature is poorly understood in HCC.
Gene expression, somatic mutations, copy number variation data, and clinicopathological information of HCC were downloaded from The Cancer Genome Atlas (TCGA) database. GSE14520 from the Gene Expression Omnibus (GEO) databases was used as a validation dataset. We performed unsupervised consensus clustering of tyrosine metabolism-related genes (TRGs) and classified patients into distinct molecular subtypes. We used ESTIMATE algorithms to evaluate the immune infiltration. We then applied LASSO Cox regression to establish the TRGs risk model and validated its predictive performance.
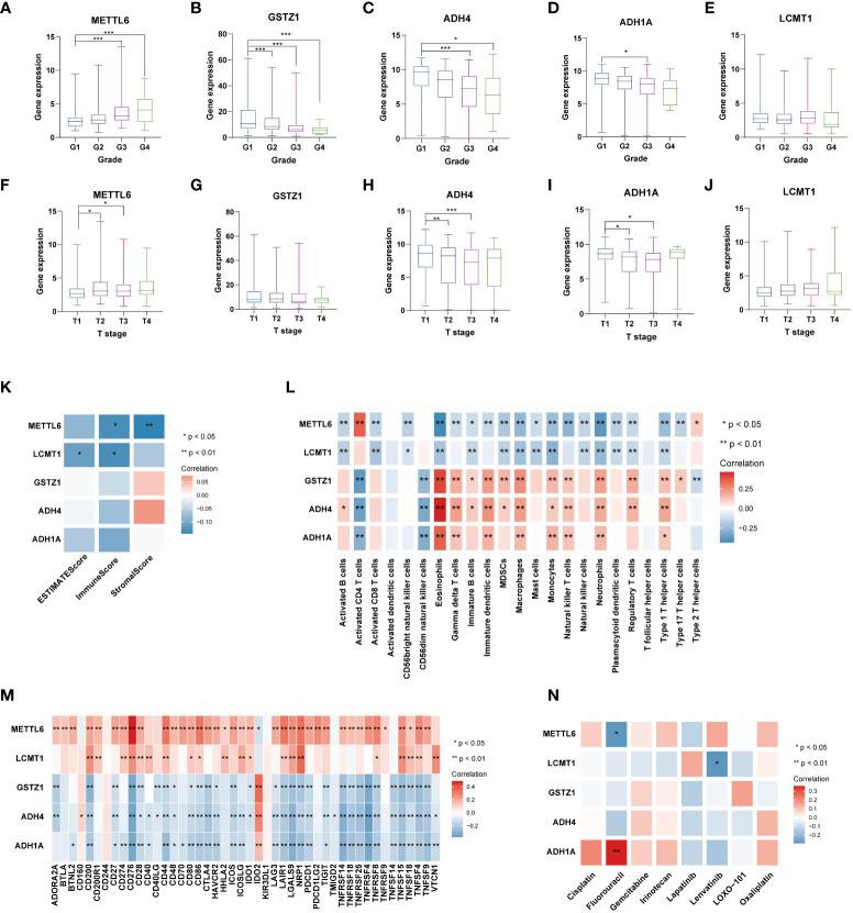
In this study, we first described the alterations of 42 TRGs in HCC cohorts and characterized the clinicopathological characteristics and tumor microenvironmental landscape of the two distinct subtypes. We then established a tyrosine metabolism-related scoring system and identified five TRGs, which were highly correlated with prognosis and representative of this gene set, namely , and . Patients in the high-risk group had an inferior prognosis. Univariate and multivariate Cox proportional hazards regression analysis also showed that the tyrosine metabolism-related signature was an independent prognostic indicator. Besides, receiver operating characteristic curve (ROC) analysis demonstrated the predictive accuracy of the TRGs signature that could reliably predict 1-, 3-, and 5-year survival in both TCGA and GEO cohorts. We also got consistent results by performing clone formation and invasion analysis, and immunohistochemical (IHC) assays. Moreover, we also discovered that the TRGs signature was significantly associated with the different immune landscapes and therapeutic drug sensitivity.
Our comprehensive analysis revealed the potential molecular signature and clinical utilities of TRGs in HCC. The model based on five TRGs can accurately predict the survival outcomes of HCC, improving our knowledge of TRGs in HCC and paving a new path for guiding risk stratification and treatment strategy development for HCC patients.
肝细胞癌(HCC)是一种侵袭性和异质性疾病,具有高发病率和死亡率的特点。肝脏是参与酪氨酸分解代谢的重要器官,异常的酪氨酸代谢可能导致多种疾病,包括 HCC。此外,肿瘤免疫微环境参与癌症的发生,并能影响患者的临床结局。然而,酪氨酸代谢模式和免疫分子特征在 HCC 中的潜在作用还了解甚少。
从癌症基因组图谱(TCGA)数据库中下载 HCC 的基因表达、体细胞突变、拷贝数变异数据和临床病理信息。从基因表达综合数据库(GEO)的 GSE14520 中下载验证数据集。我们对酪氨酸代谢相关基因(TRGs)进行无监督共识聚类,并将患者分为不同的分子亚型。我们使用 ESTIMATE 算法评估免疫浸润。然后,我们应用 LASSO Cox 回归建立 TRGs 风险模型,并验证其预测性能。
在这项研究中,我们首先描述了 HCC 队列中 42 个 TRGs 的改变,并描述了两个不同亚型的临床病理特征和肿瘤微环境景观。然后,我们建立了一个酪氨酸代谢相关评分系统,并确定了五个与预后高度相关且代表该基因集的 TRGs,即、和。高危组患者预后较差。单因素和多因素 Cox 比例风险回归分析也表明,酪氨酸代谢相关特征是一个独立的预后指标。此外,受试者工作特征曲线(ROC)分析表明,TRGs 特征具有预测准确性,能够可靠地预测 TCGA 和 GEO 队列中 1、3 和 5 年的生存率。我们通过克隆形成和侵袭分析以及免疫组织化学(IHC)检测也得到了一致的结果。此外,我们还发现 TRGs 特征与不同的免疫景观和治疗药物敏感性显著相关。
我们的综合分析揭示了 TRGs 在 HCC 中的潜在分子特征和临床应用价值。基于五个 TRGs 的模型可以准确预测 HCC 的生存结果,提高了我们对 HCC 中 TRGs 的认识,为指导 HCC 患者的风险分层和治疗策略制定开辟了新的途径。