Institute of Immunity & Transplantation, Pears Building, University College London Division of Infection & Immunity, London, UK.
Roche Innovation Center Zurich, Roche Pharma Research & Early Development (pRED), Schlieren, Switzerland.
Nat Commun. 2022 Nov 9;13(1):6757. doi: 10.1038/s41467-022-34477-1.
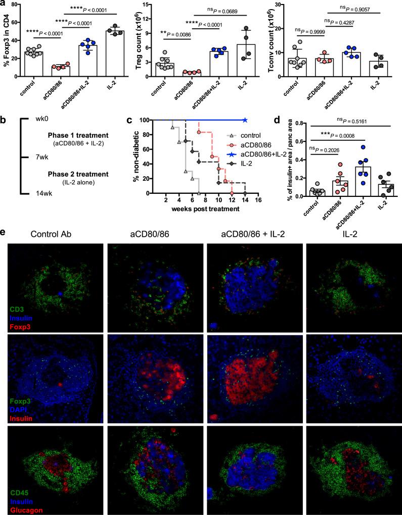
Blockade of CD28 costimulation with CTLA-4-Ig/Abatacept is used to dampen effector T cell responses in autoimmune and transplantation settings. However, a significant drawback of this approach is impaired regulatory T cell homeostasis that requires CD28 signaling. Therefore, strategies that restrict the effects of costimulation blockade to effector T cells would be advantageous. Here we probe the relative roles of CD28 and IL-2 in maintaining Treg. We find provision of IL-2 counteracts the regulatory T cell loss induced by costimulation blockade while minimally affecting the conventional T cell compartment. These data suggest that combining costimulation blockade with IL-2 treatment may selectively impair effector T cell responses while maintaining regulatory T cells. Using a mouse model of autoimmune diabetes, we show combined therapy supports regulatory T cell homeostasis and protects from disease. These findings are recapitulated in humanised mice using clinically relevant reagents and provide an exemplar for rational use of a second immunotherapy to offset known limitations of the first.
阻断 CD28 共刺激作用,使用 CTLA-4-Ig/Abatacept,可以在自身免疫和移植环境中抑制效应 T 细胞的反应。然而,这种方法的一个显著缺点是,调节性 T 细胞的稳态受到损害,这需要 CD28 信号。因此,将共刺激阻断的作用限制在效应 T 细胞上的策略将是有利的。在这里,我们探讨了 CD28 和 IL-2 在维持 Treg 中的相对作用。我们发现提供 IL-2 可以抵抗共刺激阻断诱导的调节性 T 细胞丢失,而对常规 T 细胞区室的影响最小。这些数据表明,将共刺激阻断与 IL-2 治疗相结合可能会选择性地抑制效应 T 细胞的反应,同时维持调节性 T 细胞。我们使用自身免疫性糖尿病的小鼠模型表明,联合治疗支持调节性 T 细胞的稳态并预防疾病。使用临床相关试剂的人源化小鼠重现了这些发现,并为合理使用第二种免疫疗法来抵消第一种疗法的已知局限性提供了范例。