• 文献检索
  • 文档翻译
  • 深度研究
  • 学术资讯
  • Suppr Zotero 插件Zotero 插件
  • 邀请有礼
  • 套餐&价格
  • 历史记录
应用&插件
Suppr Zotero 插件Zotero 插件浏览器插件Mac 客户端Windows 客户端微信小程序
定价
高级版会员购买积分包购买API积分包
服务
文献检索文档翻译深度研究API 文档MCP 服务
关于我们
关于 Suppr公司介绍联系我们用户协议隐私条款
关注我们

Suppr 超能文献

核心技术专利:CN118964589B侵权必究
粤ICP备2023148730 号-1Suppr @ 2026

文献检索

告别复杂PubMed语法,用中文像聊天一样搜索,搜遍4000万医学文献。AI智能推荐,让科研检索更轻松。

立即免费搜索

文件翻译

保留排版,准确专业,支持PDF/Word/PPT等文件格式,支持 12+语言互译。

免费翻译文档

深度研究

AI帮你快速写综述,25分钟生成高质量综述,智能提取关键信息,辅助科研写作。

立即免费体验

DNA 复制起始塑造了人类基因组的突变景观和表达。

DNA replication initiation shapes the mutational landscape and expression of the human genome.

机构信息

Division of Protein & Nucleic Acid Chemistry, MRC Laboratory of Molecular Biology, Francis Crick Avenue, Cambridge, CB2 0QH, UK.

Broken String Biosciences Ltd., BioData Innovation Centre, Unit AB3-03, Level 3, Wellcome Genome Campus, Hinxton, Cambridge CB10 1DR, UK.

出版信息

Sci Adv. 2022 Nov 11;8(45):eadd3686. doi: 10.1126/sciadv.add3686. Epub 2022 Nov 9.

DOI:10.1126/sciadv.add3686
PMID:36351018
原文链接:https://pmc.ncbi.nlm.nih.gov/articles/PMC9645720/
Abstract

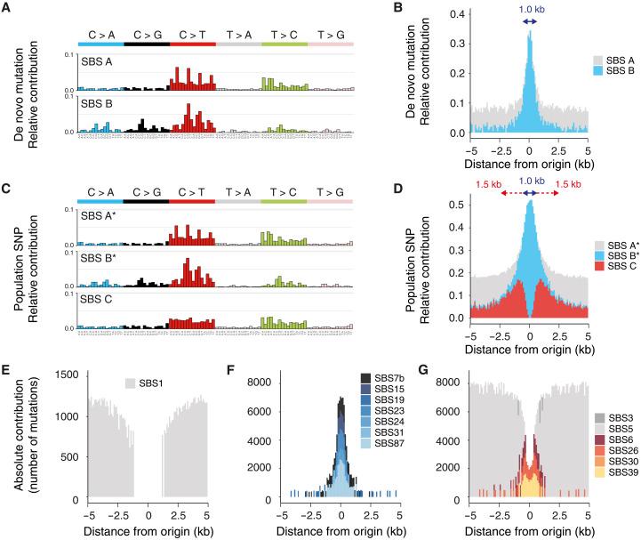
The interplay between active biological processes and DNA repair is central to mutagenesis. Here, we show that the ubiquitous process of replication initiation is mutagenic, leaving a specific mutational footprint at thousands of early and efficient replication origins. The observed mutational pattern is consistent with two distinct mechanisms, reflecting the two-step process of origin activation, triggering the formation of DNA breaks at the center of origins and local error-prone DNA synthesis in their immediate vicinity. We demonstrate that these replication initiation-dependent mutational processes exert an influence on phenotypic diversity in humans that is disproportionate to the origins' genomic size: By increasing mutational loads at gene promoters and splice junctions, the presence of an origin significantly influences both gene expression and mRNA isoform usage. Last, we show that mutagenesis at origins not only drives the evolution of origin sequences but also contributes to sculpting regulatory domains of the human genome.

摘要

活性生物过程和 DNA 修复之间的相互作用是诱变的核心。在这里,我们表明普遍存在的复制起始过程具有诱变作用,在数千个早期和有效的复制起点留下特定的突变足迹。观察到的突变模式与两种不同的机制一致,反映了起源激活的两步过程,在起源的中心触发 DNA 断裂的形成,并在其附近进行局部易错 DNA 合成。我们证明,这些依赖于复制起始的突变过程对人类表型多样性的影响与其基因组大小不成比例:通过增加基因启动子和剪接接头处的突变负荷,起源的存在显著影响基因表达和 mRNA 异构体的使用。最后,我们表明,起源处的诱变不仅驱动了起源序列的进化,而且有助于塑造人类基因组的调控域。

https://cdn.ncbi.nlm.nih.gov/pmc/blobs/2d61/9645720/1a3e6b4b1748/sciadv.add3686-f7.jpg
https://cdn.ncbi.nlm.nih.gov/pmc/blobs/2d61/9645720/356bc8170947/sciadv.add3686-f1.jpg
https://cdn.ncbi.nlm.nih.gov/pmc/blobs/2d61/9645720/fde7312759b9/sciadv.add3686-f2.jpg
https://cdn.ncbi.nlm.nih.gov/pmc/blobs/2d61/9645720/5b70387dbcde/sciadv.add3686-f3.jpg
https://cdn.ncbi.nlm.nih.gov/pmc/blobs/2d61/9645720/068e3be8be88/sciadv.add3686-f4.jpg
https://cdn.ncbi.nlm.nih.gov/pmc/blobs/2d61/9645720/f7b5539aab48/sciadv.add3686-f5.jpg
https://cdn.ncbi.nlm.nih.gov/pmc/blobs/2d61/9645720/aaf274026c73/sciadv.add3686-f6.jpg
https://cdn.ncbi.nlm.nih.gov/pmc/blobs/2d61/9645720/1a3e6b4b1748/sciadv.add3686-f7.jpg
https://cdn.ncbi.nlm.nih.gov/pmc/blobs/2d61/9645720/356bc8170947/sciadv.add3686-f1.jpg
https://cdn.ncbi.nlm.nih.gov/pmc/blobs/2d61/9645720/fde7312759b9/sciadv.add3686-f2.jpg
https://cdn.ncbi.nlm.nih.gov/pmc/blobs/2d61/9645720/5b70387dbcde/sciadv.add3686-f3.jpg
https://cdn.ncbi.nlm.nih.gov/pmc/blobs/2d61/9645720/068e3be8be88/sciadv.add3686-f4.jpg
https://cdn.ncbi.nlm.nih.gov/pmc/blobs/2d61/9645720/f7b5539aab48/sciadv.add3686-f5.jpg
https://cdn.ncbi.nlm.nih.gov/pmc/blobs/2d61/9645720/aaf274026c73/sciadv.add3686-f6.jpg
https://cdn.ncbi.nlm.nih.gov/pmc/blobs/2d61/9645720/1a3e6b4b1748/sciadv.add3686-f7.jpg

相似文献

1
DNA replication initiation shapes the mutational landscape and expression of the human genome.DNA 复制起始塑造了人类基因组的突变景观和表达。
Sci Adv. 2022 Nov 11;8(45):eadd3686. doi: 10.1126/sciadv.add3686. Epub 2022 Nov 9.
2
DNA replication initiation drives focal mutagenesis and rearrangements in human cancers.DNA复制起始驱动人类癌症中的局灶性诱变和重排。
Nat Commun. 2024 Dec 30;15(1):10850. doi: 10.1038/s41467-024-55148-3.
3
Regulatory mechanisms that prevent re-initiation of DNA replication can be locally modulated at origins by nearby sequence elements.防止DNA复制重新起始的调控机制可在起始点处由附近的序列元件进行局部调节。
PLoS Genet. 2014 Jun 19;10(6):e1004358. doi: 10.1371/journal.pgen.1004358. eCollection 2014 Jun.
4
Stalled replication forks generate a distinct mutational signature in yeast.停滞的复制叉在酵母中产生独特的突变特征。
Proc Natl Acad Sci U S A. 2017 Sep 5;114(36):9665-9670. doi: 10.1073/pnas.1706640114. Epub 2017 Aug 21.
5
Mutational signature distribution varies with DNA replication timing and strand asymmetry.突变特征分布随 DNA 复制时间和链不对称性而变化。
Genome Biol. 2018 Sep 10;19(1):129. doi: 10.1186/s13059-018-1509-y.
6
Lagging-strand replication shapes the mutational landscape of the genome.滞后链复制塑造了基因组的突变格局。
Nature. 2015 Feb 26;518(7540):502-506. doi: 10.1038/nature14183. Epub 2015 Jan 26.
7
Genome-wide mapping of nuclear mitochondrial DNA sequences links DNA replication origins to chromosomal double-strand break formation in Schizosaccharomyces pombe.全基因组范围内核线粒体 DNA 序列的绘制将 DNA 复制起点与裂殖酵母中的染色体双链断裂形成联系起来。
Genome Res. 2010 Sep;20(9):1250-61. doi: 10.1101/gr.104513.109. Epub 2010 Aug 5.
8
Mature microsatellites: mechanisms underlying dinucleotide microsatellite mutational biases in human cells.成熟的微卫星:人类细胞中二核苷酸微卫星突变偏倚的潜在机制。
G3 (Bethesda). 2013 Mar;3(3):451-63. doi: 10.1534/g3.112.005173. Epub 2013 Mar 1.
9
The topography of mutational processes in breast cancer genomes.乳腺癌基因组中突变过程的拓扑结构。
Nat Commun. 2016 May 2;7:11383. doi: 10.1038/ncomms11383.
10
Dynamics of replication origin over-activation.复制原点过度激活的动力学。
Nat Commun. 2021 Jun 8;12(1):3448. doi: 10.1038/s41467-021-23835-0.

引用本文的文献

1
Mechanisms underlying low mutation rates in mammalian oocytes and preimplantation embryos.哺乳动物卵母细胞和植入前胚胎低突变率的潜在机制。
Nucleic Acids Res. 2025 Aug 11;53(15). doi: 10.1093/nar/gkaf760.
2
Most human DNA replication initiation is dispersed throughout the genome with only a minority within previously identified initiation zones.大多数人类DNA复制起始分散在整个基因组中,只有少数位于先前确定的起始区域内。
Genome Biol. 2025 May 9;26(1):122. doi: 10.1186/s13059-025-03591-w.
3
Human DNA replication initiation sites are specified epigenetically by oxidation of 5-methyl-deoxycytidine.

本文引用的文献

1
Precision digital mapping of endogenous and induced genomic DNA breaks by INDUCE-seq.通过 INDUCE-seq 对内源性和诱导性基因组 DNA 断裂进行精确数字作图。
Nat Commun. 2022 Jul 9;13(1):3989. doi: 10.1038/s41467-022-31702-9.
2
Determination of human DNA replication origin position and efficiency reveals principles of initiation zone organisation.确定人类 DNA 复制原点位置和效率揭示了起始区组织的原则。
Nucleic Acids Res. 2022 Jul 22;50(13):7436-7450. doi: 10.1093/nar/gkac555.
3
Increased somatic mutation burdens in normal human cells due to defective DNA polymerases.
人类DNA复制起始位点由5-甲基脱氧胞苷的氧化表观遗传地确定。
Nucleic Acids Res. 2025 Apr 22;53(8). doi: 10.1093/nar/gkaf362.
4
Human-Specific Organization of Proliferation and Stemness in Squamous Epithelia: A Comparative Study to Elucidate Differences in Stem Cell Organization.鳞状上皮中增殖和干性的人类特异性组织:一项阐明干细胞组织差异的比较研究
Int J Mol Sci. 2025 Mar 28;26(7):3144. doi: 10.3390/ijms26073144.
5
Elevated rates and biased spectra of mutations in anaerobically cultured lactic acid bacteria.厌氧培养的乳酸菌中突变率升高及突变谱存在偏差
bioRxiv. 2025 Feb 28:2025.02.28.639667. doi: 10.1101/2025.02.28.639667.
6
The double life of mammalian DNA replication origins.哺乳动物DNA复制起点的双重特性
Genes Dev. 2025 Mar 3;39(5-6):304-324. doi: 10.1101/gad.352227.124.
7
The Shu complex interacts with the replicative helicase to prevent mutations and aberrant recombination.蜀复合体与复制解旋酶相互作用以防止突变和异常重组。
EMBO J. 2025 Mar;44(5):1512-1539. doi: 10.1038/s44318-025-00365-9. Epub 2025 Jan 21.
8
DNA replication initiation drives focal mutagenesis and rearrangements in human cancers.DNA复制起始驱动人类癌症中的局灶性诱变和重排。
Nat Commun. 2024 Dec 30;15(1):10850. doi: 10.1038/s41467-024-55148-3.
9
Detection and analysis of complex structural variation in human genomes across populations and in brains of donors with psychiatric disorders.检测和分析人类基因组在不同人群和精神疾病供体大脑中的复杂结构变异。
Cell. 2024 Nov 14;187(23):6687-6706.e25. doi: 10.1016/j.cell.2024.09.014. Epub 2024 Sep 30.
10
DNA Damage, Genome Stability, and Adaptation: A Question of Chance or Necessity?DNA损伤、基因组稳定性与适应性:偶然还是必然的问题?
Genes (Basel). 2024 Apr 21;15(4):520. doi: 10.3390/genes15040520.
由于 DNA 聚合酶缺陷导致正常人类细胞中的体细胞突变负担增加。
Nat Genet. 2021 Oct;53(10):1434-1442. doi: 10.1038/s41588-021-00930-y. Epub 2021 Sep 30.
4
Population sequencing data reveal a compendium of mutational processes in the human germ line.人群测序数据揭示了人类种系中一系列突变过程。
Science. 2021 Aug 27;373(6558):1030-1035. doi: 10.1126/science.aba7408. Epub 2021 Aug 12.
5
Genome-wide prediction of topoisomerase IIβ binding by architectural factors and chromatin accessibility.全基因组预测拓扑异构酶 IIβ 与结构因子和染色质可及性的结合。
PLoS Comput Biol. 2021 Jan 19;17(1):e1007814. doi: 10.1371/journal.pcbi.1007814. eCollection 2021 Jan.
6
A predictable conserved DNA base composition signature defines human core DNA replication origins.可预测的保守 DNA 碱基组成特征定义了人类核心 DNA 复制起点。
Nat Commun. 2020 Sep 21;11(1):4826. doi: 10.1038/s41467-020-18527-0.
7
An updated perspective on the polymerase division of labor during eukaryotic DNA replication.真核生物 DNA 复制过程中聚合酶分工的最新观点。
Crit Rev Biochem Mol Biol. 2020 Oct;55(5):469-481. doi: 10.1080/10409238.2020.1811630. Epub 2020 Sep 3.
8
Topoisomerase 1 prevents replication stress at R-loop-enriched transcription termination sites.拓扑异构酶 1 可防止富含 R 环的转录终止位点处的复制压力。
Nat Commun. 2020 Aug 7;11(1):3940. doi: 10.1038/s41467-020-17858-2.
9
The repertoire of mutational signatures in human cancer.人类癌症中的突变特征谱。
Nature. 2020 Feb;578(7793):94-101. doi: 10.1038/s41586-020-1943-3. Epub 2020 Feb 5.
10
Fork pausing complex engages topoisomerases at the replisome.叉暂停复合物在复制体处与拓扑异构酶结合。
Genes Dev. 2020 Jan 1;34(1-2):87-98. doi: 10.1101/gad.331868.119. Epub 2019 Dec 5.