• 文献检索
  • 文档翻译
  • 深度研究
  • 学术资讯
  • Suppr Zotero 插件Zotero 插件
  • 邀请有礼
  • 套餐&价格
  • 历史记录
应用&插件
Suppr Zotero 插件Zotero 插件浏览器插件Mac 客户端Windows 客户端微信小程序
定价
高级版会员购买积分包购买API积分包
服务
文献检索文档翻译深度研究API 文档MCP 服务
关于我们
关于 Suppr公司介绍联系我们用户协议隐私条款
关注我们

Suppr 超能文献

核心技术专利:CN118964589B侵权必究
粤ICP备2023148730 号-1Suppr @ 2026

文献检索

告别复杂PubMed语法,用中文像聊天一样搜索,搜遍4000万医学文献。AI智能推荐,让科研检索更轻松。

立即免费搜索

文件翻译

保留排版,准确专业,支持PDF/Word/PPT等文件格式,支持 12+语言互译。

免费翻译文档

深度研究

AI帮你快速写综述,25分钟生成高质量综述,智能提取关键信息,辅助科研写作。

立即免费体验

年龄相关的前列腺素 E 会损害线粒体功能,增加流感感染的死亡率。

Age-induced prostaglandin E impairs mitochondrial fitness and increases mortality to influenza infection.

机构信息

Department of Internal Medicine, University of Michigan, Ann Arbor, MI, 48109, USA.

Program in Immunology, University of Michigan, Ann Arbor, MI, 48109, USA.

出版信息

Nat Commun. 2022 Nov 9;13(1):6759. doi: 10.1038/s41467-022-34593-y.

DOI:10.1038/s41467-022-34593-y
PMID:36351902
原文链接:https://pmc.ncbi.nlm.nih.gov/articles/PMC9643978/
Abstract

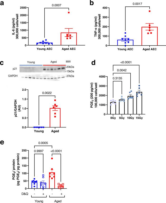
Aging impairs the immune responses to influenza A virus (IAV), resulting in increased mortality to IAV infections in older adults. However, the factors within the aged lung that compromise host defense to IAV remain unknown. Using a murine model and human samples, we identified prostaglandin E (PGE), as such a factor. Senescent type II alveolar epithelial cells (AECs) are overproducers of PGE within the aged lung. PGE impairs the proliferation of alveolar macrophages (AMs), critical cells for defense against respiratory pathogens, via reduction of oxidative phosphorylation and mitophagy. Importantly, blockade of the PGE receptor EP2 in aged mice improves AM mitochondrial function, increases AM numbers and enhances survival to IAV infection. In conclusion, our study reveals a key mechanism that compromises host defense to IAV, and possibly other respiratory infections, with aging and suggests potential new therapeutic or preventative avenues to protect against viral respiratory disease in older adults.

摘要

衰老大幅削弱了人体对甲型流感病毒(IAV)的免疫反应,导致老年人因 IAV 感染而死亡的风险增加。然而,导致衰老肺部宿主防御功能受损的因素仍不清楚。通过使用一种鼠类模型和人类样本,我们发现前列腺素 E(PGE)就是这样一个因素。衰老的 II 型肺泡上皮细胞(AECs)在衰老的肺部中过度产生 PGE。PGE 通过减少氧化磷酸化和线粒体自噬,损害了肺泡巨噬细胞(AMs)的增殖能力,AMs 是抵御呼吸道病原体的关键细胞。重要的是,在老年小鼠中阻断 PGE 受体 EP2 可改善 AM 的线粒体功能,增加 AM 的数量,并提高对 IAV 感染的存活率。总之,我们的研究揭示了一个关键机制,即衰老会损害人体对 IAV 及其他可能的呼吸道感染的防御能力,并为保护老年人免受病毒性呼吸道疾病提出了新的潜在治疗或预防途径。

https://cdn.ncbi.nlm.nih.gov/pmc/blobs/bdbc/9646832/a0d6819a4e64/41467_2022_34593_Fig7_HTML.jpg
https://cdn.ncbi.nlm.nih.gov/pmc/blobs/bdbc/9646832/7194b8417a12/41467_2022_34593_Fig1_HTML.jpg
https://cdn.ncbi.nlm.nih.gov/pmc/blobs/bdbc/9646832/a57c2f3edfc1/41467_2022_34593_Fig2_HTML.jpg
https://cdn.ncbi.nlm.nih.gov/pmc/blobs/bdbc/9646832/05b227b3285b/41467_2022_34593_Fig3_HTML.jpg
https://cdn.ncbi.nlm.nih.gov/pmc/blobs/bdbc/9646832/ad3b1954cbbd/41467_2022_34593_Fig4_HTML.jpg
https://cdn.ncbi.nlm.nih.gov/pmc/blobs/bdbc/9646832/6a53ecb76286/41467_2022_34593_Fig5_HTML.jpg
https://cdn.ncbi.nlm.nih.gov/pmc/blobs/bdbc/9646832/eb376a27dd7a/41467_2022_34593_Fig6_HTML.jpg
https://cdn.ncbi.nlm.nih.gov/pmc/blobs/bdbc/9646832/a0d6819a4e64/41467_2022_34593_Fig7_HTML.jpg
https://cdn.ncbi.nlm.nih.gov/pmc/blobs/bdbc/9646832/7194b8417a12/41467_2022_34593_Fig1_HTML.jpg
https://cdn.ncbi.nlm.nih.gov/pmc/blobs/bdbc/9646832/a57c2f3edfc1/41467_2022_34593_Fig2_HTML.jpg
https://cdn.ncbi.nlm.nih.gov/pmc/blobs/bdbc/9646832/05b227b3285b/41467_2022_34593_Fig3_HTML.jpg
https://cdn.ncbi.nlm.nih.gov/pmc/blobs/bdbc/9646832/ad3b1954cbbd/41467_2022_34593_Fig4_HTML.jpg
https://cdn.ncbi.nlm.nih.gov/pmc/blobs/bdbc/9646832/6a53ecb76286/41467_2022_34593_Fig5_HTML.jpg
https://cdn.ncbi.nlm.nih.gov/pmc/blobs/bdbc/9646832/eb376a27dd7a/41467_2022_34593_Fig6_HTML.jpg
https://cdn.ncbi.nlm.nih.gov/pmc/blobs/bdbc/9646832/a0d6819a4e64/41467_2022_34593_Fig7_HTML.jpg

相似文献

1
Age-induced prostaglandin E impairs mitochondrial fitness and increases mortality to influenza infection.年龄相关的前列腺素 E 会损害线粒体功能,增加流感感染的死亡率。
Nat Commun. 2022 Nov 9;13(1):6759. doi: 10.1038/s41467-022-34593-y.
2
PPAR-γ in Macrophages Limits Pulmonary Inflammation and Promotes Host Recovery following Respiratory Viral Infection.PPAR-γ 在巨噬细胞中限制肺部炎症,并促进呼吸道病毒感染后的宿主恢复。
J Virol. 2019 Apr 17;93(9). doi: 10.1128/JVI.00030-19. Print 2019 May 1.
3
Targeted prostaglandin E2 inhibition enhances antiviral immunity through induction of type I interferon and apoptosis in macrophages.靶向前列腺素 E2 抑制通过诱导巨噬细胞中 I 型干扰素和细胞凋亡增强抗病毒免疫。
Immunity. 2014 Apr 17;40(4):554-68. doi: 10.1016/j.immuni.2014.02.013. Epub 2014 Apr 10.
4
Influenza A virus activates cellular Tropomyosin receptor kinase A (TrkA) signaling to promote viral replication and lung inflammation.甲型流感病毒激活细胞原肌球蛋白受体激酶 A(TrkA)信号通路,促进病毒复制和肺部炎症。
PLoS Pathog. 2022 Sep 19;18(9):e1010874. doi: 10.1371/journal.ppat.1010874. eCollection 2022 Sep.
5
Unique Transcriptional Architecture in Airway Epithelial Cells and Macrophages Shapes Distinct Responses following Influenza Virus Infection .呼吸道上皮细胞和巨噬细胞中独特的转录结构塑造了流感病毒感染后的不同反应。
J Virol. 2019 Mar 5;93(6). doi: 10.1128/JVI.01986-18. Print 2019 Mar 15.
6
FBXO6 regulates the antiviral immune responses via mediating alveolar macrophages survival.FBXO6通过介导肺泡巨噬细胞存活来调节抗病毒免疫反应。
J Med Virol. 2023 Jan;95(1):e28203. doi: 10.1002/jmv.28203. Epub 2022 Oct 31.
7
Cysteinyl Maresins Reprogram Macrophages to Protect Mice from Streptococcus pneumoniae after Influenza A Virus Infection.半胱氨酰马尿酸能重编程巨噬细胞,使其在甲型流感病毒感染后保护小鼠免受肺炎链球菌的侵害。
mBio. 2022 Aug 30;13(4):e0126722. doi: 10.1128/mbio.01267-22. Epub 2022 Aug 1.
8
PGE accounts for bidirectional changes in alveolar macrophage self-renewal with aging and smoking.PGE 可导致肺泡巨噬细胞在衰老和吸烟过程中的自我更新出现双向变化。
Life Sci Alliance. 2020 Aug 20;3(11). doi: 10.26508/lsa.202000800. Print 2020 Nov.
9
The annexin A1/FPR2 signaling axis expands alveolar macrophages, limits viral replication, and attenuates pathogenesis in the murine influenza A virus infection model. annexin A1/FPR2 信号轴可扩增肺泡巨噬细胞、限制病毒复制,并在流感 A 病毒感染模型中减轻发病机制。
FASEB J. 2019 Nov;33(11):12188-12199. doi: 10.1096/fj.201901265R. Epub 2019 Oct 2.
10
Aging Impairs Alveolar Macrophage Phagocytosis and Increases Influenza-Induced Mortality in Mice.衰老损害肺泡巨噬细胞吞噬作用并增加小鼠流感诱导的死亡率。
J Immunol. 2017 Aug 1;199(3):1060-1068. doi: 10.4049/jimmunol.1700397. Epub 2017 Jun 23.

引用本文的文献

1
Targeting the Electron Transport System for Enhanced Longevity.靶向电子传递系统以延长寿命。
Biomolecules. 2025 Apr 23;15(5):614. doi: 10.3390/biom15050614.
2
The LTB4-BLT1 axis attenuates influenza-induced lung inflammation by suppressing NLRP3 activation.白三烯B4-白三烯B4受体1轴通过抑制NLRP3激活减轻流感诱导的肺部炎症。
Cell Death Discov. 2025 Apr 6;11(1):148. doi: 10.1038/s41420-025-02450-8.
3
Nuclear Translocation of S100A9 Triggers Senescence of Human Amnion Fibroblasts by De-Repressing LINE1 Via Heterochromatin Erosion at Parturition.

本文引用的文献

1
Monocyte-derived alveolar macrophages autonomously determine severe outcome of respiratory viral infection.单核细胞衍生的肺泡巨噬细胞自主决定呼吸道病毒感染的严重结局。
Sci Immunol. 2022 Jul;7(73):eabj5761. doi: 10.1126/sciimmunol.abj5761. Epub 2022 Jul 1.
2
Impaired immune response mediated by prostaglandin E2 promotes severe COVID-19 disease.前列腺素 E2 介导的免疫反应受损促进了严重的 COVID-19 疾病。
PLoS One. 2021 Aug 4;16(8):e0255335. doi: 10.1371/journal.pone.0255335. eCollection 2021.
3
Mechanisms of Cellular Senescence: Cell Cycle Arrest and Senescence Associated Secretory Phenotype.
S100A9的核转位通过分娩时异染色质侵蚀去抑制LINE1从而触发人羊膜成纤维细胞衰老。
Adv Sci (Weinh). 2025 Jun;12(21):e2414682. doi: 10.1002/advs.202414682. Epub 2025 Apr 2.
4
Effect of Current-Season-Only Versus Continuous Two-Season Influenza Vaccination on Mortality in Older Adults: A Propensity-Score-Matched Retrospective Cohort Study.仅当季接种与连续两季接种流感疫苗对老年人死亡率的影响:一项倾向评分匹配的回顾性队列研究
Vaccines (Basel). 2025 Feb 8;13(2):164. doi: 10.3390/vaccines13020164.
5
Senolytic treatment attenuates immune cell infiltration without improving IAV outcomes in aged mice.衰老细胞清除疗法可减轻老年小鼠的免疫细胞浸润,但不会改善甲型流感病毒感染的结果。
Aging Cell. 2025 Apr;24(4):e14437. doi: 10.1111/acel.14437. Epub 2025 Jan 3.
6
Prostaglandin E regulates senescence and post-senescence neoplastic escape in primary human keratinocytes.前列腺素E调节原代人角质形成细胞的衰老和衰老后肿瘤逃逸。
Aging (Albany NY). 2024 Nov 18;16(21):13201-13224. doi: 10.18632/aging.206149.
7
The 3 I's of immunity and aging: immunosenescence, inflammaging, and immune resilience.免疫与衰老的三个“ I ”:免疫衰老、炎症衰老和免疫弹性。
Front Aging. 2024 Oct 16;5:1490302. doi: 10.3389/fragi.2024.1490302. eCollection 2024.
8
Spinster homolog 2/S1P signaling ameliorates macrophage inflammatory response to bacterial infections by balancing PGE production.螺旋酶同源物 2/S1P 信号通过平衡 PGE 产生来改善巨噬细胞对细菌感染的炎症反应。
Cell Commun Signal. 2024 Sep 30;22(1):463. doi: 10.1186/s12964-024-01851-z.
9
Bioenergetic and Inflammatory Alterations in Regressed and Non-Regressed Patients with Autism Spectrum Disorder.自闭症谱系障碍患者缓解与未缓解者的能量代谢和炎症改变。
Int J Mol Sci. 2024 Jul 27;25(15):8211. doi: 10.3390/ijms25158211.
10
Obesity Inhibits Alveolar Macrophage Responses to Pseudomonas aeruginosa Pneumonia via Upregulation of Prostaglandin E2 in Male, but Not Female, Mice.肥胖通过上调雄性而非雌性小鼠前列腺素 E2 抑制肺泡巨噬细胞对铜绿假单胞菌肺炎的反应。
J Immunol. 2024 Aug 1;213(3):317-327. doi: 10.4049/jimmunol.2400140.
细胞衰老的机制:细胞周期停滞与衰老相关分泌表型。
Front Cell Dev Biol. 2021 Mar 29;9:645593. doi: 10.3389/fcell.2021.645593. eCollection 2021.
4
COX2 regulates senescence secretome composition and senescence surveillance through PGE.COX2 通过 PGE 调节衰老分泌组组成和衰老监测。
Cell Rep. 2021 Mar 16;34(11):108860. doi: 10.1016/j.celrep.2021.108860.
5
The lung microenvironment shapes a dysfunctional response of alveolar macrophages in aging.肺部微环境塑造了衰老时肺泡巨噬细胞功能失调的反应。
J Clin Invest. 2021 Feb 15;131(4). doi: 10.1172/JCI140299.
6
Restoring metabolism of myeloid cells reverses cognitive decline in ageing.恢复髓系细胞代谢可逆转衰老引起的认知能力下降。
Nature. 2021 Feb;590(7844):122-128. doi: 10.1038/s41586-020-03160-0. Epub 2021 Jan 20.
7
Epilipidomics of Senescent Dermal Fibroblasts Identify Lysophosphatidylcholines as Pleiotropic Senescence-Associated Secretory Phenotype (SASP) Factors.衰老真皮成纤维细胞的类脂组学分析鉴定溶血磷脂酰胆碱为多效性衰老相关分泌表型 (SASP) 因子。
J Invest Dermatol. 2021 Apr;141(4S):993-1006.e15. doi: 10.1016/j.jid.2020.11.020. Epub 2020 Dec 15.
8
Cellular senescence in ageing: from mechanisms to therapeutic opportunities.细胞衰老与衰老:从机制到治疗机会。
Nat Rev Mol Cell Biol. 2021 Feb;22(2):75-95. doi: 10.1038/s41580-020-00314-w. Epub 2020 Dec 16.
9
PGE accounts for bidirectional changes in alveolar macrophage self-renewal with aging and smoking.PGE 可导致肺泡巨噬细胞在衰老和吸烟过程中的自我更新出现双向变化。
Life Sci Alliance. 2020 Aug 20;3(11). doi: 10.26508/lsa.202000800. Print 2020 Nov.
10
Role of Aging and the Immune Response to Respiratory Viral Infections: Potential Implications for COVID-19.衰老和呼吸道病毒感染免疫反应的作用:对 COVID-19 的潜在影响。
J Immunol. 2020 Jul 15;205(2):313-320. doi: 10.4049/jimmunol.2000380. Epub 2020 Jun 3.