• 文献检索
  • 文档翻译
  • 深度研究
  • 学术资讯
  • Suppr Zotero 插件Zotero 插件
  • 邀请有礼
  • 套餐&价格
  • 历史记录
应用&插件
Suppr Zotero 插件Zotero 插件浏览器插件Mac 客户端Windows 客户端微信小程序
定价
高级版会员购买积分包购买API积分包
服务
文献检索文档翻译深度研究API 文档MCP 服务
关于我们
关于 Suppr公司介绍联系我们用户协议隐私条款
关注我们

Suppr 超能文献

核心技术专利:CN118964589B侵权必究
粤ICP备2023148730 号-1Suppr @ 2026

文献检索

告别复杂PubMed语法,用中文像聊天一样搜索,搜遍4000万医学文献。AI智能推荐,让科研检索更轻松。

立即免费搜索

文件翻译

保留排版,准确专业,支持PDF/Word/PPT等文件格式,支持 12+语言互译。

免费翻译文档

深度研究

AI帮你快速写综述,25分钟生成高质量综述,智能提取关键信息,辅助科研写作。

立即免费体验

水龙骨素通过一种宿主靶向策略作用于细胞内。

Equisetin Targets Intracellular through a Host Acting Strategy.

机构信息

National Center for Veterinary Drug Safety Evaluation, College of Veterinary Medicine, China Agricultural University, No. 2 Yuanmingyuan West Road, Beijing 100193, China.

Guangdong Laboratory for Lingnan Modern Agriculture, Guangzhou 510642, China.

出版信息

Mar Drugs. 2022 Oct 22;20(11):656. doi: 10.3390/md20110656.

DOI:10.3390/md20110656
PMID:36354979
原文链接:https://pmc.ncbi.nlm.nih.gov/articles/PMC9694014/
Abstract

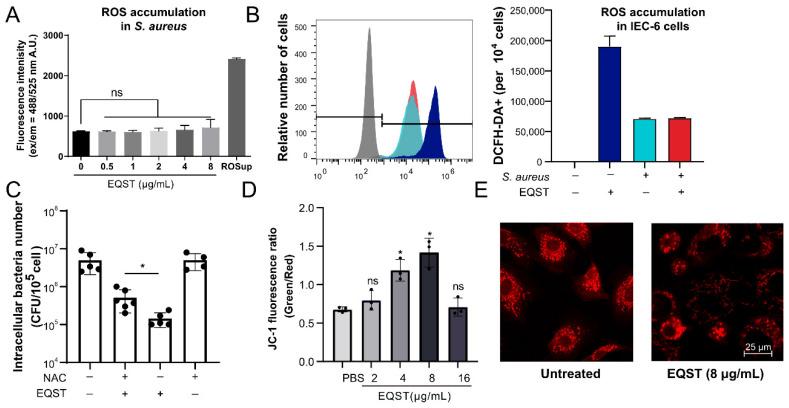
Mammalian cells act as reservoirs of internalized bacteria to circumvent extracellular antibacterial compounds, resulting in relapse and reinfection diseases. The intracellular persistence of renders most traditional antibiotics useless, due to their inadequate subcellular accumulation. To replenish our antibiotic arsenal, we found that a marine-derived compound, equisetin, efficiently eliminates intracellular by potentiating the host autophagy and inducing mitochondrial-mediated ROS generation to clear the invading . The remarkable anti-infection activity of equisetin was validated in a peritonitis-infected mouse model. The marine product equisetin utilizes a unique dual mechanism to modulate the host-pathogen interaction in the clearance of intracellular bacteria. Thus, equisetin is an inspiring host-acting candidate for overcoming intracellular pathogens.

摘要

哺乳动物细胞充当内化细菌的储库,以规避细胞外抗菌化合物,从而导致疾病复发和再感染。由于大多数传统抗生素在细胞内的积累不足,因此 的细胞内持续存在使它们变得无效。为了补充我们的抗生素库,我们发现一种海洋衍生的化合物,问荆亭,通过增强宿主自噬并诱导线粒体介导的 ROS 生成来清除入侵的 ,有效地消除了细胞内的 。问荆亭在腹膜炎感染的小鼠模型中验证了其显著的抗感染活性。海洋产物问荆亭利用独特的双重机制来调节宿主-病原体相互作用,以清除细胞内细菌。因此,问荆亭是克服细胞内病原体的一种有前途的宿主作用候选药物。

https://cdn.ncbi.nlm.nih.gov/pmc/blobs/f6af/9694014/f2ce153f6e36/marinedrugs-20-00656-g004.jpg
https://cdn.ncbi.nlm.nih.gov/pmc/blobs/f6af/9694014/bc7c73d08240/marinedrugs-20-00656-g001.jpg
https://cdn.ncbi.nlm.nih.gov/pmc/blobs/f6af/9694014/937a07daf85f/marinedrugs-20-00656-g002.jpg
https://cdn.ncbi.nlm.nih.gov/pmc/blobs/f6af/9694014/0380bc5e7d68/marinedrugs-20-00656-g003.jpg
https://cdn.ncbi.nlm.nih.gov/pmc/blobs/f6af/9694014/f2ce153f6e36/marinedrugs-20-00656-g004.jpg
https://cdn.ncbi.nlm.nih.gov/pmc/blobs/f6af/9694014/bc7c73d08240/marinedrugs-20-00656-g001.jpg
https://cdn.ncbi.nlm.nih.gov/pmc/blobs/f6af/9694014/937a07daf85f/marinedrugs-20-00656-g002.jpg
https://cdn.ncbi.nlm.nih.gov/pmc/blobs/f6af/9694014/0380bc5e7d68/marinedrugs-20-00656-g003.jpg
https://cdn.ncbi.nlm.nih.gov/pmc/blobs/f6af/9694014/f2ce153f6e36/marinedrugs-20-00656-g004.jpg

相似文献

1
Equisetin Targets Intracellular through a Host Acting Strategy.水龙骨素通过一种宿主靶向策略作用于细胞内。
Mar Drugs. 2022 Oct 22;20(11):656. doi: 10.3390/md20110656.
2
A Marine Antibiotic Kills Multidrug-Resistant Bacteria without Detectable High-Level Resistance.一种海洋抗生素在不产生可检测高水平耐药性的情况下杀死多种耐药菌。
ACS Infect Dis. 2021 Apr 9;7(4):884-893. doi: 10.1021/acsinfecdis.0c00913. Epub 2021 Mar 3.
3
Antibiotic-induced persistence of cytotoxic Staphylococcus aureus in non-phagocytic cells.抗生素诱导细胞毒性金黄色葡萄球菌在非吞噬细胞中的持续存在。
J Antimicrob Chemother. 2004 Feb;53(2):167-73. doi: 10.1093/jac/dkh076. Epub 2004 Jan 16.
4
Novel antibody-antibiotic conjugate eliminates intracellular S. aureus.新型抗体-抗生素偶联物消除细胞内金黄色葡萄球菌。
Nature. 2015 Nov 19;527(7578):323-8. doi: 10.1038/nature16057. Epub 2015 Nov 4.
5
Evasion of host defenses by intracellular Staphylococcus aureus.金黄色葡萄球菌对宿主防御机制的逃避。
Adv Appl Microbiol. 2020;112:105-141. doi: 10.1016/bs.aambs.2020.05.001. Epub 2020 May 27.
6
Tandem Guest-Host-Receptor Recognitions Precisely Guide Ciprofloxacin to Eliminate Intracellular Staphylococcus aureus.串联的宿主-受体识别精确指导环丙沙星清除细胞内金黄色葡萄球菌。
Angew Chem Int Ed Engl. 2023 Aug 7;62(32):e202306427. doi: 10.1002/anie.202306427. Epub 2023 Jul 4.
7
Understanding internalisation and induction of antimicrobial tolerance.了解抗菌耐受性的内化与诱导。
Expert Rev Anti Infect Ther. 2024 Jan-Jun;22(1-3):87-101. doi: 10.1080/14787210.2024.2303018. Epub 2024 Feb 12.
8
Host Cell Oxidative Stress Induces Dormant Staphylococcus aureus Persisters.宿主细胞氧化应激诱导休眠状态金黄色葡萄球菌持续存在。
Microbiol Spectr. 2022 Feb 23;10(1):e0231321. doi: 10.1128/spectrum.02313-21.
9
Kill the Real with the Fake: Eliminate Intracellular Staphylococcus aureus Using Nanoparticle Coated with Its Extracellular Vesicle Membrane as Active-Targeting Drug Carrier.以假乱真:利用包被细胞外囊泡膜的纳米颗粒作为主动靶向药物载体清除细胞内金黄色葡萄球菌
ACS Infect Dis. 2019 Feb 8;5(2):218-227. doi: 10.1021/acsinfecdis.8b00212. Epub 2018 Dec 12.
10
Chemical Biology Approach to Reveal the Importance of Precise Subcellular Targeting for Intracellular Eradication.化学生物学方法揭示了精确的细胞内靶向对于细胞内清除的重要性。
J Am Chem Soc. 2023 Oct 25;145(42):23372-23384. doi: 10.1021/jacs.3c09587. Epub 2023 Oct 15.

引用本文的文献

1
Natural flavonoids combat cytosolic MRSA by potentiating phagosome acidification.天然黄酮类化合物通过增强吞噬体酸化作用来对抗胞质型耐甲氧西林金黄色葡萄球菌。
Cell Commun Signal. 2025 Jun 2;23(1):259. doi: 10.1186/s12964-025-02252-6.
2
New Fusarochromanone Derivatives from the Marine Fungus UBOCC-A-117302.新型 Fusarochromanone 衍生物来自海洋真菌 UBOCC-A-117302。
Mar Drugs. 2024 Sep 28;22(10):444. doi: 10.3390/md22100444.
3
A review of current antibiotic resistance and promising antibiotics with novel modes of action to combat antibiotic resistance.

本文引用的文献

1
Skeletal infections: microbial pathogenesis, immunity and clinical management.骨骼感染:微生物发病机制、免疫与临床管理。
Nat Rev Microbiol. 2022 Jul;20(7):385-400. doi: 10.1038/s41579-022-00686-0. Epub 2022 Feb 15.
2
Host-acting antibacterial compounds combat cytosolic bacteria.宿主作用的抗菌化合物对抗胞质细菌。
Trends Microbiol. 2022 Aug;30(8):761-777. doi: 10.1016/j.tim.2022.01.006. Epub 2022 Feb 7.
3
Nanomedicines for the Efficient Treatment of Intracellular Bacteria: The "ART" Principle.用于高效治疗细胞内细菌的纳米药物:“ART”原则。
当前抗生素耐药性的综述及具有新型作用模式的有前途的抗生素,以对抗抗生素耐药性。
Arch Microbiol. 2023 Oct 20;205(11):356. doi: 10.1007/s00203-023-03699-2.
4
β-Lactams from the Ocean.海洋来源的β-内酰胺类抗生素。
Mar Drugs. 2023 Jan 25;21(2):86. doi: 10.3390/md21020086.
Front Chem. 2021 Oct 20;9:775682. doi: 10.3389/fchem.2021.775682. eCollection 2021.
4
Equisetin Restores Colistin Sensitivity against Multi-Drug Resistant Gram-Negative Bacteria.木贼菌素恢复了对多药耐药革兰氏阴性菌的黏菌素敏感性。
Antibiotics (Basel). 2021 Oct 18;10(10):1263. doi: 10.3390/antibiotics10101263.
5
More Is Not Always Better-the Double-Headed Role of Fibronectin in Staphylococcus aureus Host Cell Invasion.并非越多越好——纤连蛋白在金黄色葡萄球菌宿主细胞入侵中的双重作用。
mBio. 2021 Oct 26;12(5):e0106221. doi: 10.1128/mBio.01062-21. Epub 2021 Oct 19.
6
Pt(II)-Thiocarbohydrazone Complex as Cytotoxic Agent and Apoptosis Inducer in Caov-3 and HT-29 Cells through the P53 and Caspase-8 Pathways.铂(II)-硫代碳酰腙配合物作为细胞毒性剂和凋亡诱导剂,通过P53和半胱天冬酶-8途径作用于Caov-3和HT-29细胞。
Pharmaceuticals (Basel). 2021 May 26;14(6):509. doi: 10.3390/ph14060509.
7
Efficient Killing of Multidrug-Resistant Internalized Bacteria by AIEgens In Vivo.AIEgen 体内有效杀灭耐药内化菌。
Adv Sci (Weinh). 2021 Mar 2;8(9):2001750. doi: 10.1002/advs.202001750. eCollection 2021 May.
8
A Marine Antibiotic Kills Multidrug-Resistant Bacteria without Detectable High-Level Resistance.一种海洋抗生素在不产生可检测高水平耐药性的情况下杀死多种耐药菌。
ACS Infect Dis. 2021 Apr 9;7(4):884-893. doi: 10.1021/acsinfecdis.0c00913. Epub 2021 Mar 3.
9
Pyrrolocin C and equisetin inhibit bacterial acetyl-CoA carboxylase.吡咯并[C]喹啉 C 和马尾草素抑制细菌乙酰辅酶 A 羧化酶。
PLoS One. 2020 May 29;15(5):e0233485. doi: 10.1371/journal.pone.0233485. eCollection 2020.
10
The antibiotic bedaquiline activates host macrophage innate immune resistance to bacterial infection.抗生素贝达喹啉激活宿主巨噬细胞固有免疫抵抗细菌感染。
Elife. 2020 May 4;9:e55692. doi: 10.7554/eLife.55692.