Suppr超能文献

口腔烟袋在口腔牙龈上皮细胞和支气管上皮细胞中的风味分类/归类及差异毒性

Flavor Classification/Categorization and Differential Toxicity of Oral Nicotine Pouches (ONPs) in Oral Gingival Epithelial Cells and Bronchial Epithelial Cells.

作者信息

Shaikh Sadiya Bi, Tung Wai Cheung, Pang Cortney, Lucas Joseph, Li Dongmei, Rahman Irfan

机构信息

Department of Environmental Medicine, School of Medicine and Dentistry, University of Rochester Medical Center, Rochester, NY 14642, USA.

Department of Clinical and Translational Science Institute, School of Medicine and Dentistry, University of Rochester, Rochester, NY 14642, USA.

出版信息

Toxics. 2022 Oct 31;10(11):660. doi: 10.3390/toxics10110660.

Abstract

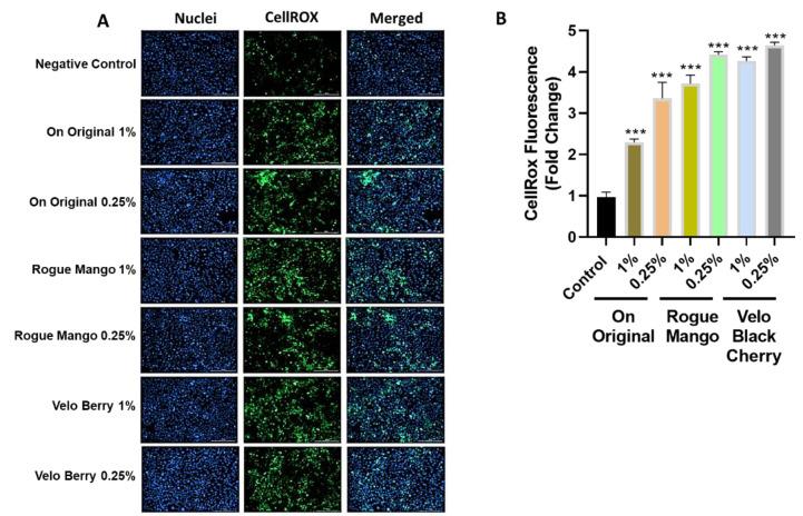
Oral nicotine pouches (ONPs) are a modern form of smokeless tobacco products sold by several brands in the U.S., which comprise a significant portion of non-combustible nicotine-containing product (NCNP) sales to date. ONPs are available in various flavors and may contain either tobacco-derived nicotine (TDN) or tobacco-free nicotine (TFN). The growth in popularity of these products has raised concerns that flavored ONPs may cause adverse oral health effects and promote systemic toxic effects due to nicotine and other ONP by-products being absorbed into the circulatory system through oral mucosa. We hypothesized that flavored ONPs are unsafe and likely to cause oral and pulmonary inflammation in oral and respiratory epithelial cells. Before analyzing the effects of ONPs, we first classified ONPs sold in the U.S. based on their flavor and the flavor category to which they belonged using a wheel diagram. cells (HGEP) were treated with flavored ONP extracts of tobacco (original, smooth), menthol (wintergreen and cool cider), and fruit flavor (americana and citrus), each from the TDN and TFN groups. The levels of ONP-induced inflammatory cytokine release (TNF-α, IL-6, and IL-8) by ELISA, cellular reactive oxygen species (ROS) production by CellRox Green, and cytotoxicity by lactate dehydrogenase (LDH) release assay in HGEP cells were assessed. Flavored ONP extracts elicited differential toxicities in a dose- and extract-dependent manner in HGEP cells 24 h post-treatment. Both fruit TDN and TFN extracts resulted in the greatest cytotoxicity. Tobacco- and fruit-flavored, but not menthol-flavored, ONPs resulted in increased ROS production 4 h post-treatment. Flavored ONPs led to differential cytokine release (TNF-α, IL-6, and IL-8) which varied by flavor (menthol, tobacco, or fruit) and nicotine (TDN vs. TFN) 24 h post-treatment. Menthol-flavored ONPs led to the most significant TNF-α release; fruit TFN resulted in the most significant IL-6 release; and fruit TDN and tobacco TFN led to the highest release of IL-8. Subsequently, human bronchial epithelial cells (16-HBE and BEAS-2B) were also treated with flavored ONP extracts, and similar assays were evaluated. Here, the lowest concentration treatments displayed increased cytotoxicity. The most striking response was observed among cells treated with spearmint and tobacco flavored ONPs. Our data suggest that flavored ONPs are unsafe and likely to cause systemic and local toxicological responses during chronic usage.

摘要

口服尼古丁袋(ONP)是无烟烟草产品的一种现代形式,在美国有多个品牌销售,是迄今为止不可燃含尼古丁产品(NCNP)销售的重要组成部分。ONP有多种口味,可能含有烟草衍生尼古丁(TDN)或无烟草尼古丁(TFN)。这些产品受欢迎程度的上升引发了人们的担忧,即有口味的ONP可能会对口腔健康产生不良影响,并由于尼古丁和其他ONP副产品通过口腔黏膜被吸收进入循环系统而导致全身毒性作用。我们假设,有口味的ONP不安全,可能会在口腔和呼吸道上皮细胞中引起口腔和肺部炎症。在分析ONP的影响之前,我们首先使用轮状图根据其口味及其所属的口味类别对在美国销售的ONP进行分类。用来自TDN和TFN组的烟草(原味、顺滑味)、薄荷醇(冬青味和清凉苹果酒味)和水果味(美国味和柑橘味)的有口味ONP提取物处理人牙龈上皮细胞(HGEP)。通过酶联免疫吸附测定(ELISA)评估HGEP细胞中ONP诱导的炎症细胞因子释放(肿瘤坏死因子-α、白细胞介素-6和白细胞介素-8)水平,通过CellRox Green评估细胞活性氧(ROS)产生,通过乳酸脱氢酶(LDH)释放测定评估细胞毒性。在处理后24小时,有口味的ONP提取物在HGEP细胞中以剂量和提取物依赖性方式引发不同的毒性。水果味TDN和TFN提取物均导致最大的细胞毒性。烟草味和水果味但非薄荷醇味的ONP在处理后4小时导致ROS产生增加。有口味的ONP在处理后24小时导致不同的细胞因子释放(肿瘤坏死因子-α、白细胞介素-6和白细胞介素-8),其因口味(薄荷醇、烟草或水果)和尼古丁(TDN与TFN)而异。薄荷醇味ONP导致最显著的肿瘤坏死因子-α释放;水果味TFN导致最显著的白细胞介素-6释放;水果味TDN和烟草味TFN导致白细胞介素-8的最高释放。随后,也用有口味的ONP提取物处理人支气管上皮细胞(16-HBE和BEAS-2B),并评估类似的测定。在此,最低浓度处理显示细胞毒性增加。在用留兰香和烟草味ONP处理的细胞中观察到最显著的反应。我们的数据表明,有口味的ONP不安全,在长期使用期间可能会引起全身和局部毒理学反应。

https://cdn.ncbi.nlm.nih.gov/pmc/blobs/8a40/9696007/bdb729c78278/toxics-10-00660-g001a.jpg

文献AI研究员

20分钟写一篇综述,助力文献阅读效率提升50倍。

立即体验

用中文搜PubMed

大模型驱动的PubMed中文搜索引擎

马上搜索

文档翻译

学术文献翻译模型,支持多种主流文档格式。

立即体验