Department of Life Sciences, University of Coimbra, Calçada Martim de Freitas, 3000-456 Coimbra, Portugal.
CNC-Centre for Neuroscience and Cell Biology, CIIB-Centre for Innovative Biomedicine and Biotechnology, IIIUC-Institute for Interdisciplinary Research, University of Coimbra, 3004-504 Coimbra, Portugal.
Int J Mol Sci. 2022 Oct 27;23(21):13014. doi: 10.3390/ijms232113014.
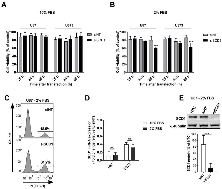
Modulation of lipid metabolism is a well-established cancer hallmark, and SCD1 has been recognized as a key enzyme in promoting cancer cell growth, including in glioblastoma (GBM), the deadliest brain tumor and a paradigm of cancer resistance. The central goal of this work was to identify, by MS, the phospholipidome alterations resulting from the silencing of SCD1 in human GBM cells, in order to implement an innovative therapy to fight GBM cell resistance. With this purpose, RNAi technology was employed, and low serum-containing medium was used to mimic nutrient deficiency conditions, at which SCD1 is overexpressed. Besides the expected increase in the saturated to unsaturated fatty acid ratio in SCD1 silenced-GBM cells, a striking increase in polyunsaturated chains, particularly in phosphatidylethanolamine and cardiolipin species, was noticed and tentatively correlated with an increase in autophagy (evidenced by the increase in LC3BII/I ratio). The contribution of autophagy to mitigate the impact of SCD1 silencing on GBM cell viability and growth, whose modest inhibition could be correlated with the maintenance of energetically associated mitochondria, was evidenced by using autophagy inhibitors. In conclusion, SCD1 silencing could constitute an important tool to halt GBM resistance to the available treatments, especially when coupled with a mitochondria disrupter chemotherapeutic.
脂质代谢的调节是一个公认的癌症特征,SCD1 已被认为是促进癌细胞生长的关键酶,包括神经胶质瘤(GBM),这是最致命的脑肿瘤和癌症耐药的典范。这项工作的核心目标是通过 MS 鉴定 SCD1 沉默后人类 GBM 细胞中磷脂组的改变,以便实施一种创新的疗法来对抗 GBM 细胞耐药性。为此,采用了 RNAi 技术,并使用低血清含量的培养基来模拟营养缺乏条件,此时 SCD1 表达过度。除了 SCD1 沉默的 GBM 细胞中饱和脂肪酸与不饱和脂肪酸比例预期增加外,还注意到多不饱和链显著增加,特别是在磷脂酰乙醇胺和心磷脂种类中,并初步将其与自噬增加相关联(通过 LC3BII/I 比值增加证明)。自噬抑制剂的使用证明,自噬的增加有助于减轻 SCD1 沉默对 GBM 细胞活力和生长的影响,其适度抑制可能与维持与能量相关的线粒体有关。总之,SCD1 沉默可能成为阻止 GBM 对现有治疗方法产生耐药性的重要工具,特别是与破坏线粒体的化疗药物联合使用时。