Suppr超能文献

高脂饮食喂养的 PLTP 缺陷小鼠体重增加和胰岛素抵抗增加与炎症反应改变和肠道来源的 LPS 血浆转运有关。

Increased Weight Gain and Insulin Resistance in HF-Fed PLTP Deficient Mice Is Related to Altered Inflammatory Response and Plasma Transport of Gut-Derived LPS.

机构信息

INSERM, LNC UMR1231, Université Bourgogne Franche-Comté, 21000 Dijon, France.

FCS Bourgogne-Franche Comté, LipSTIC LabEx, 21000 Dijon, France.

出版信息

Int J Mol Sci. 2022 Oct 30;23(21):13226. doi: 10.3390/ijms232113226.

Abstract

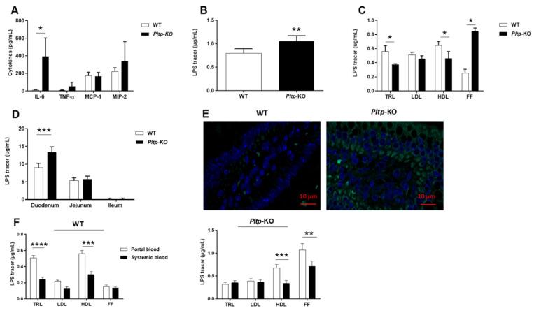
Bacterial lipopolysaccharides (LPS, endotoxins) are found in high amounts in the gut lumen. LPS can cross the gut barrier and pass into the blood (endotoxemia), leading to low-grade inflammation, a common scheme in metabolic diseases. Phospholipid transfer protein (PLTP) can transfer circulating LPS to plasma lipoproteins, thereby promoting its detoxification. However, the impact of PLTP on the metabolic fate and biological effects of gut-derived LPS is unknown. This study aimed to investigate the influence of PLTP on low-grade inflammation, obesity and insulin resistance in relationship with LPS intestinal translocation and metabolic endotoxemia. Wild-type (WT) mice were compared with -deficient mice (-KO) after a 4-month high-fat (HF) diet or oral administration of labeled LPS. On a HF diet, -KO mice showed increased weight gain, adiposity, insulin resistance, lipid abnormalities and inflammation, together with a higher exposure to endotoxemia compared to WT mice. After oral administration of LPS, PLTP deficiency led to increased intestinal translocation and decreased association of LPS to lipoproteins, together with an altered catabolism of triglyceride-rich lipoproteins (TRL). Our results show that PLTP, by modulating the intestinal translocation of LPS and plasma processing of TRL-bound LPS, has a major impact on low-grade inflammation and the onset of diet-induced metabolic disorders.

摘要

细菌脂多糖(LPS,内毒素)在肠道腔中大量存在。LPS 可以穿过肠道屏障进入血液(内毒素血症),导致低度炎症,这是代谢疾病的常见方案。磷脂转移蛋白(PLTP)可以将循环中的 LPS 转移到血浆脂蛋白中,从而促进其解毒。然而,PLTP 对肠道来源的 LPS 的代谢命运和生物学效应的影响尚不清楚。本研究旨在研究 PLTP 对低水平炎症、肥胖和胰岛素抵抗的影响,以及 LPS 肠道易位和代谢性内毒素血症的关系。在高脂肪(HF)饮食或口服标记 LPS 后,将野生型(WT)小鼠与 -缺陷型(-KO)小鼠进行比较。在 HF 饮食中,与 WT 小鼠相比,-KO 小鼠表现出体重增加、肥胖、胰岛素抵抗、脂质异常和炎症增加,并且内毒素血症的暴露水平更高。口服 LPS 后,PLTP 缺乏导致肠道易位增加,与脂蛋白结合的 LPS 减少,同时富含甘油三酯的脂蛋白(TRL)的代谢发生改变。我们的结果表明,PLTP 通过调节 LPS 的肠道易位和 TRL 结合的 LPS 的血浆处理,对低度炎症和饮食诱导的代谢紊乱的发生有重大影响。

https://cdn.ncbi.nlm.nih.gov/pmc/blobs/c864/9654699/1b6cc5626396/ijms-23-13226-g001.jpg

文献检索

告别复杂PubMed语法,用中文像聊天一样搜索,搜遍4000万医学文献。AI智能推荐,让科研检索更轻松。

立即免费搜索

文件翻译

保留排版,准确专业,支持PDF/Word/PPT等文件格式,支持 12+语言互译。

免费翻译文档

深度研究

AI帮你快速写综述,25分钟生成高质量综述,智能提取关键信息,辅助科研写作。

立即免费体验