Yang Chen-Pin, Yen Chin-En, Chang Ing-Chau
Department of Computer Science and Information Engineering, National Changhua University of Education, Changhua 50007, Taiwan.
Department of Early Childhood Development and Education, Chaoyang University of Technology, Taichung 41349, Taiwan.
Sensors (Basel). 2022 Oct 27;22(21):8222. doi: 10.3390/s22218222.
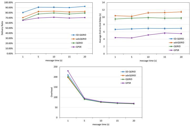
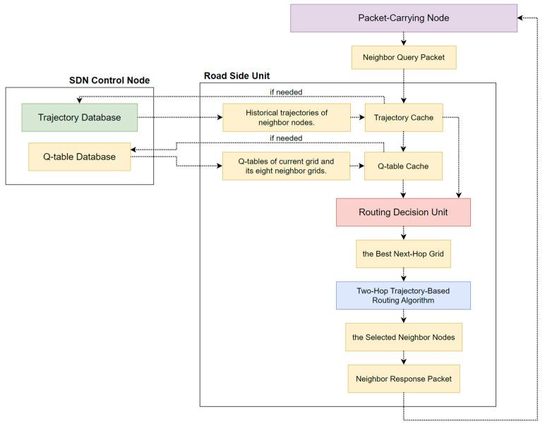
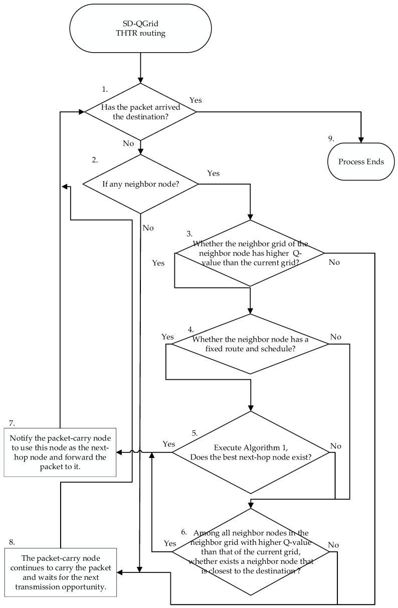
Dealing with the packet-routing problem is challenging in the V2X (Vehicle-to-Everything) network environment, where it suffers from the high mobility of vehicles and varied vehicle density at different times. Many related studies have been proposed to apply artificial intelligence models, such as Q-learning, which is a well-known reinforcement learning model, to analyze the historical trajectory data of vehicles and to further design an efficient packet-routing algorithm for V2X. In order to reduce the number of Q-tables generated by Q-learning, grid-based routing algorithms such as the QGrid have been proposed accordingly to divide the entire network environment into equal grids. This paper focuses on improving the defects of these grid-based routing algorithms, which only consider the vehicle density of each grid in Q-learning. Hence, we propose a Software-Defined Directional QGrid (SD-QGrid) routing platform in this paper. By deploying an SDN Control Node (CN) to perform centralized control for V2X, the SD-QGrid considers the directionality from the source to the destination, real-time positions and historical trajectory records between the adjacent grids of all vehicles. The SD-QGrid further proposes the flows of the offline Q-learning training process and the online routing decision process. The two-hop trajectory-based routing (THTR) algorithm, which depends on the source-destination directionality and the movement direction of the vehicle for the next two grids, is proposed as a vehicle node to forward its packets to the best next-hop neighbor node in real time. Finally, we use the real vehicle trajectory data of Taipei City to conduct extensive simulation experiments with respect to four transmission parameters. The simulation results prove that the SD-QGrid achieved an over 10% improvement in the average packet delivery ratio and an over 25% reduction in the average end-to-end delay at the cost of less than 2% in average overhead, compared with two well-known Q-learning grid-based routing algorithms.
在车联网(Vehicle-to-Everything,V2X)网络环境中处理数据包路由问题具有挑战性,因为该环境中车辆具有高移动性且不同时间的车辆密度各异。许多相关研究提出应用人工智能模型,如Q学习(一种著名的强化学习模型),来分析车辆的历史轨迹数据,并进一步为V2X设计高效的数据包路由算法。为了减少Q学习生成的Q表数量,相应地提出了基于网格的路由算法,如QGrid,将整个网络环境划分为相等的网格。本文着重改进这些基于网格的路由算法的缺陷,这些算法在Q学习中仅考虑每个网格的车辆密度。因此,我们在本文中提出了一种软件定义的定向QGrid(SD-QGrid)路由平台。通过部署软件定义网络(SDN)控制节点(CN)对V2X进行集中控制,SD-QGrid考虑了从源到目的地的方向性、所有车辆相邻网格之间的实时位置和历史轨迹记录。SD-QGrid进一步提出了离线Q学习训练过程和在线路由决策过程的流程。提出了基于两跳轨迹的路由(THTR)算法,该算法根据源-目的地方向性和车辆接下来两个网格的移动方向,作为车辆节点实时将其数据包转发到最佳的下一跳邻居节点。最后,我们使用台北市的真实车辆轨迹数据针对四个传输参数进行了广泛的模拟实验。模拟结果证明,与两种著名的基于Q学习网格的路由算法相比,SD-QGrid在平均数据包传输率方面提高了10%以上,在平均端到端延迟方面降低了25%以上,而平均开销增加不到2%。