Suppr超能文献

梓醇通过抑制脑内皮细胞 TLR4 通路缓解血管紧张素 II 诱导的血脑屏障破坏。

Catalpol relieved angiotensin II-induced blood-brain barrier destruction via inhibiting the TLR4 pathway in brain endothelial cells.

机构信息

Department of Neurology, Jiangsu Province Hospital of Chinese Medicine, The Affiliated Hospital of Nanjing University of Chinese Medicine, Nanjing, China.

出版信息

Pharm Biol. 2022 Dec;60(1):2210-2218. doi: 10.1080/13880209.2022.2142801.

Abstract

CONTEXT

Catalpol is a major bioactive constituent of Libosch (Scrophulariaceae), a traditional Chinese medicine, which is widely used in multiple diseases, including hypertension.

OBJECTIVES

To explore whether catalpol protects against angiotensin II (Ang II)-triggered blood-brain barrier (BBB) leakage.

MATERIALS AND METHODS

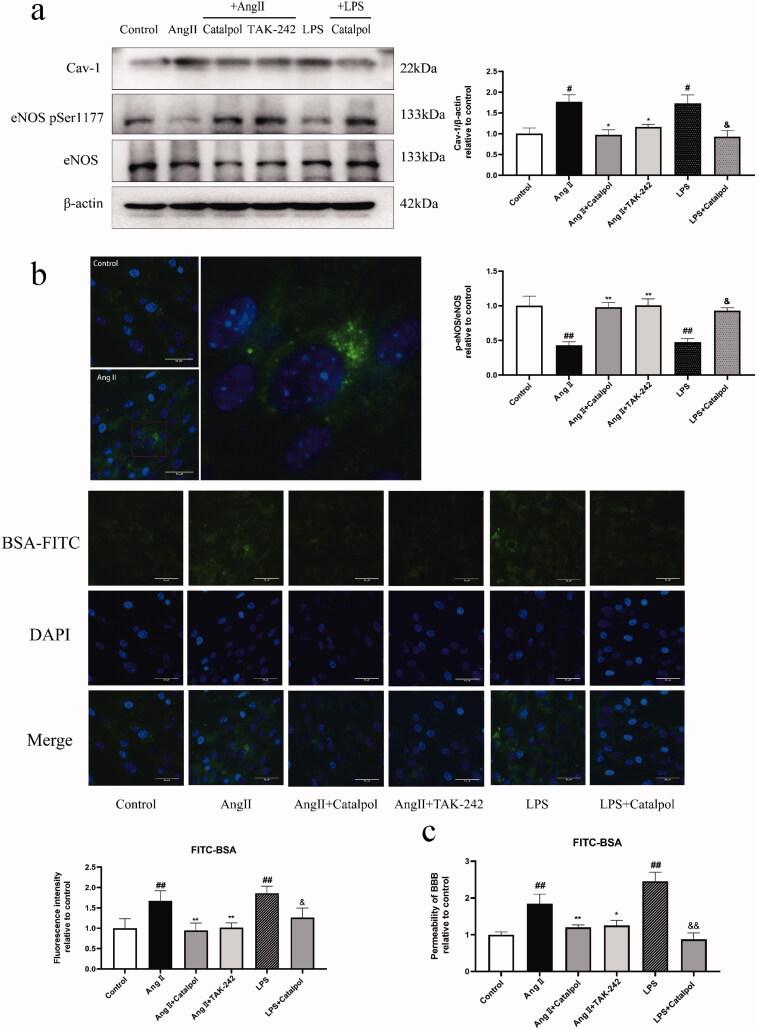
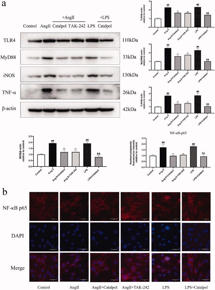
The bEnd.3 cells and BBB models were pre-treated with or without catalpol (50, 200 and 500 μM) or TAK-242 (1 μM) for 2 h and then with Ang II (0.1 μM) or LPS (1 μg/mL) for 24 h. Cell viability was determined by the MTT assay. The levels of Toll-like receptor 4 (TLR4), myeloid differentiation factor 88 (MyD88), inducible nitric oxide synthase (iNOS), tumour necrosis factor-α (TNF-α), caveolin-1 (Cav-1) and p-eNOS/eNOS were tested by western blot. The BBB permeability was evaluated by the flux of bovine serum albumin-fluorescein isothiocyanate (BSA-FITC) across monolayers. nuclear factor kappa-B (NF-κB) p65 nuclear translocation was explored by immunofluorescence staining.

RESULTS

Ang II (0.1 μM) decreased the cell viability to 86.52 ± 1.79%, elevated the levels of TLR4, MyD88, iNOS, TNF-α and Cav-1 respectively to 3.7-, 1.5-, 2.3-, 2.2- and 2.7-fold, reduced the level of p-eNOS/eNOS to 1.6-fold in bEnd.3 cells, and eventually increased BBB permeability. Catalpol dose-dependently reversed these changes at 50-500 μM. Meanwhile, catalpol (500 μM) inhibited the upregulated levels of TLR4 pathway-related proteins and NF-κB p65 nuclear translocation, decreased the enhanced transcytosis, and relieved the BBB disruption caused by both LPS (the TLR4 activator) and Ang II. The effects are same as TAK-242 (the TLR4 inhibitor).

CONCLUSIONS

Catalpol relieved the Ang II-induced BBB damage, which indicated catalpol has high potential for the treatment of hypertension-induced cerebral small vessel disease (cSVD).

摘要

背景

梓醇是玄参科(玄参科)传统中药的主要生物活性成分,广泛用于多种疾病,包括高血压。

目的

探讨梓醇是否能预防血管紧张素 II(Ang II)引发的血脑屏障(BBB)渗漏。

材料和方法

bEnd.3 细胞和 BBB 模型先用或不用梓醇(50、200 和 500μM)或 TAK-242(1μM)预处理 2 小时,然后用 Ang II(0.1μM)或 LPS(1μg/mL)处理 24 小时。MTT 法测定细胞活力。Western blot 检测 Toll 样受体 4(TLR4)、髓样分化因子 88(MyD88)、诱导型一氧化氮合酶(iNOS)、肿瘤坏死因子-α(TNF-α)、小窝蛋白-1(Cav-1)和 p-eNOS/eNOS 的水平。通过牛血清白蛋白-荧光素异硫氰酸酯(BSA-FITC)穿过单层的通量评估 BBB 通透性。免疫荧光染色检测核因子 kappa-B(NF-κB)p65 核转位。

结果

Ang II(0.1μM)使 bEnd.3 细胞活力降至 86.52±1.79%,TLR4、MyD88、iNOS、TNF-α和 Cav-1 分别升高至 3.7、1.5、2.3、2.2 和 2.7 倍,p-eNOS/eNOS 水平降低至 1.6 倍,最终增加 BBB 通透性。梓醇在 50-500μM 时呈剂量依赖性地逆转这些变化。同时,梓醇(500μM)抑制 TLR4 通路相关蛋白的上调水平和 NF-κB p65 核转位,减少增强的转胞吞作用,并缓解 LPS(TLR4 激活剂)和 Ang II 引起的 BBB 破坏。作用与 TAK-242(TLR4 抑制剂)相同。

结论

梓醇缓解了 Ang II 引起的 BBB 损伤,表明梓醇在治疗高血压引起的脑小血管病(cSVD)方面具有很高的潜力。

https://cdn.ncbi.nlm.nih.gov/pmc/blobs/6eee/9665075/792f9847188b/IPHB_A_2142801_F0001_B.jpg

文献检索

告别复杂PubMed语法,用中文像聊天一样搜索,搜遍4000万医学文献。AI智能推荐,让科研检索更轻松。

立即免费搜索

文件翻译

保留排版,准确专业,支持PDF/Word/PPT等文件格式,支持 12+语言互译。

免费翻译文档

深度研究

AI帮你快速写综述,25分钟生成高质量综述,智能提取关键信息,辅助科研写作。

立即免费体验