Suppr超能文献

通过处理水飞蓟素抑制鼠伤寒沙门氏菌血清型 III 型分泌系统。

Inhibition of the Type III Secretion System of Salmonella enterica Serovar Typhimurium via Treatment with Fraxetin.

机构信息

State Key Laboratory for Zoonotic Diseases, Key Laboratory for Zoonosis Research of the Ministry of Education, College of Veterinary Medicine, Jilin Universitygrid.64924.3d, Changchun, China.

Department of Respiratory Medicine, Center for Pathogen Biology and Infectious Diseases, Key Laboratory of Organ Regeneration and Transplantation of the Ministry of Education, State Key Laboratory for Zoonotic Diseases, The First Hospital of Jilin Universitygrid.64924.3d, Changchun, China.

出版信息

Microbiol Spectr. 2022 Dec 21;10(6):e0294922. doi: 10.1128/spectrum.02949-22. Epub 2022 Nov 15.

Abstract

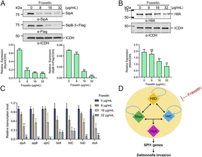
The increasingly serious problem of bacterial drug resistance has led to the development of antivirulence agents. The Salmonella enterica serovar Typhimurium pathogenicity island (SPI)-encoded type III secretion system (T3SS) and its effector proteins are important virulence factors for Typhimurium invasion and replication in host cells and for antivirulence drug screening. Fraxetin is isolated from spp. Extensive studies have reported its multiple pharmacological activities. However, it remains to be elucidated whether fraxetin affects the function of the Typhimurium T3SS. In this study, the anti-infection mechanism of fraxetin on Typhimurium and its T3SS was investigated. Fraxetin inhibited the Typhimurium invasion of HeLa cells without affecting the growth of bacteria . Further findings on the mechanism showed that fraxetin had an inhibitory effect on the Typhimurium T3SS by inhibiting the transcription of the pathogenesis-related SPI-1 transcriptional activator genes , , and . Animal experiments showed that fraxetin treatment protected mice against Typhimurium infection. Collectively, we provide the first demonstration that fraxetin may serve as an effective T3SS inhibitor for the development of treatments for infection. The increasingly serious problem of bacterial antibiotic resistance limits the clinical application of antibiotics, which increases the need for the development of antivirulence agents. The type III secretion system (T3SS) plays a critical role in host cell invasion and pathogenesis of and becomes a popular target for antivirulence agents screening. Our study found, for the first time, that fraxetin inhibited Typhimurium invasion by inhibiting the transcription of genes in a feed-forward regulatory loop. Further testing showed that fraxetin decreased bacterial burdens in the spleen and liver of Typhimurium-infected mice and improved survival outcomes in an mouse model of Typhimurium infection. Collectively, these results demonstrate that fraxetin inhibits Typhimurium infection by targeting the T3SS and may serve as a potential agent for the treatment of Typhimurium infection.

摘要

细菌耐药性问题日益严重,导致了抗病毒药物的发展。沙门氏菌肠炎亚种毒力岛(SPI)编码的 III 型分泌系统(T3SS)及其效应蛋白是沙门氏菌侵袭和复制宿主细胞以及抗病毒药物筛选的重要毒力因子。秦皮素从 spp. 中分离出来。大量研究报道了它的多种药理活性。然而,秦皮素是否影响沙门氏菌 T3SS 的功能仍有待阐明。在这项研究中,研究了秦皮素对沙门氏菌及其 T3SS 的抗感染机制。秦皮素抑制了沙门氏菌对 HeLa 细胞的侵袭,而不影响细菌的生长。进一步的机制研究表明,秦皮素通过抑制与 SPI-1 相关的毒力基因的转录,对沙门氏菌 T3SS 有抑制作用,其中包括基因、和。动物实验表明,秦皮素处理可保护小鼠免受沙门氏菌感染。综上所述,我们首次证明秦皮素可能作为一种有效的 T3SS 抑制剂,用于开发沙门氏菌感染的治疗方法。细菌抗生素耐药性问题日益严重,限制了抗生素的临床应用,这增加了抗病毒药物发展的需求。III 型分泌系统(T3SS)在宿主细胞侵袭和沙门氏菌发病机制中起着关键作用,成为抗病毒药物筛选的热门靶点。我们的研究首次发现,秦皮素通过抑制正反馈调控环中基因的转录来抑制沙门氏菌的侵袭。进一步的测试表明,秦皮素降低了沙门氏菌感染小鼠脾脏和肝脏中的细菌负荷,并改善了沙门氏菌感染小鼠的生存结果。综上所述,这些结果表明,秦皮素通过靶向 T3SS 抑制沙门氏菌感染,可能成为治疗沙门氏菌感染的潜在药物。

https://cdn.ncbi.nlm.nih.gov/pmc/blobs/e5fa/9769827/50b76f0e060f/spectrum.02949-22-f001.jpg

文献AI研究员

20分钟写一篇综述,助力文献阅读效率提升50倍。

立即体验

用中文搜PubMed

大模型驱动的PubMed中文搜索引擎

马上搜索

文档翻译

学术文献翻译模型,支持多种主流文档格式。

立即体验