Firouzi Javad, Sotoodehnejadnematalahi Fattah, Shokouhifar Alireza, Rahimi Mahsa, Sodeifi Niloufar, Sahranavardfar Parisa, Azimi Masoumeh, Janzamin Ehsan, Safa Majid, Ebrahimi Marzieh
Department of Tissue Engineering & Regenerative Medicine, Faculty of Advanced Technologies in Medicine, Iran University of Medical Sciences, Tehran, Iran.
Cellular and Molecular Research Centre, Iran University of Medical Sciences, Tehran, Iran.
Bioimpacts. 2022;12(5):415-429. doi: 10.34172/bi.2022.23336. Epub 2022 Aug 17.
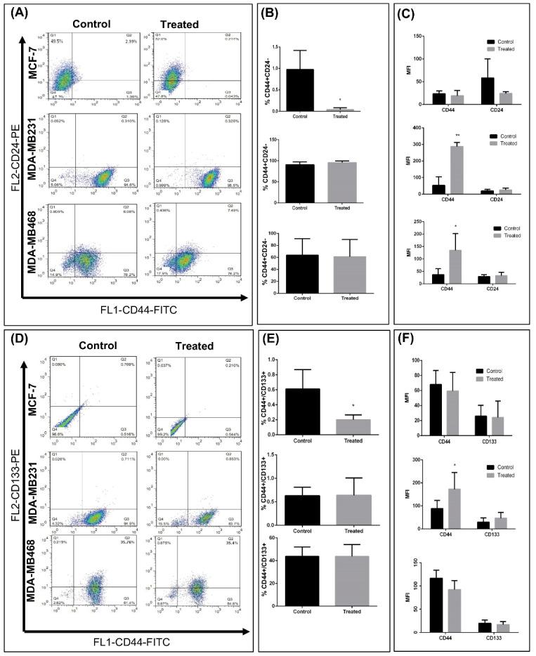
Malignant breast cancer (BC) frequently contains a rare population of cells called cancer stem cells which underlie tumor relapse and metastasis, and targeting these cells may improve treatment options and outcomes for patients with BC. The aim of the present study was to determine the effect of silibinin on the self-renewal capacity, tumorgenicity, and metastatic potential of mammospheres. The effect of silibinin on viability and proliferation of MCF-7, MDA-MB-231 mammospheres, and MDA-MB-468 cell aggregation was determined after 72-120 hours of treatment. Colony and sphere formation ability, and the expression of stemness, differentiation, and epithelial-mesenchymal-transition (EMT)-associated genes were assessed by reverse transcription-quantitative polymerase chain reaction (qRT-PCR) in mammospheres treated with an IC dose of silibinin. Additionally, the antitumor capacity of silibinin was assessed , in mice. The results of the present study showed that silibinin decreased the viability of all mammospheres derived from MCF-7, MDA-MB-231, and MDA-MB-468 cell aggregation in a dose-dependent manner. Colony and sphere-forming ability, as well as the expression of genes associated with EMT were reduced in mammospheres treated with silibinin. Additionally, the expression of genes associated with stemness and metastasis was also decreased and the expression of genes associated with differentiation were increased. Intra-tumoral injection of 2 mg/kg silibinin decreased tumor volumes in mice by 2.8 fold. The present study demonstrated that silibinin may have exerted its anti-tumor effects in BC by targeting the BC stem cells, reducing the tumorgenicity and metastasis. Therefore, silibinin may be a potential adjuvant for treatment of BC.
恶性乳腺癌(BC)通常含有一种名为癌症干细胞的罕见细胞群,这些细胞是肿瘤复发和转移的基础,针对这些细胞可能会改善BC患者的治疗选择和治疗效果。本研究的目的是确定水飞蓟宾对乳腺球自我更新能力、致瘤性和转移潜能的影响。在处理72 - 120小时后,测定水飞蓟宾对MCF - 7、MDA - MB - 231乳腺球以及MDA - MB - 468细胞聚集的活力和增殖的影响。通过逆转录定量聚合酶链反应(qRT - PCR)评估用IC剂量水飞蓟宾处理的乳腺球中的集落和球体形成能力,以及干性、分化和上皮 - 间质转化(EMT)相关基因的表达。此外,在小鼠中评估了水飞蓟宾的抗肿瘤能力。本研究结果表明,水飞蓟宾以剂量依赖的方式降低了源自MCF - 7、MDA - MB - 231和MDA - MB - 468细胞聚集的所有乳腺球的活力。用水飞蓟宾处理的乳腺球中,集落和球体形成能力以及与EMT相关的基因表达降低。此外,与干性和转移相关的基因表达也降低,而与分化相关的基因表达增加。瘤内注射2mg/kg水飞蓟宾使小鼠肿瘤体积减小2.8倍。本研究表明,水飞蓟宾可能通过靶向BC干细胞发挥其对BC的抗肿瘤作用,降低致瘤性和转移。因此,水飞蓟宾可能是治疗BC的潜在佐剂。