Zhang Qixu, Chiu Yulun, Chen Youbai, Wu Yewen, Dunne Lina W, Largo Rene D, Chang Edward I, Adelman David M, Schaverien Mark V, Butler Charles E
Department of Plastic Surgery, The University of Texas MD Anderson Cancer Center, Houston, TX, 77030, USA.
Department of Melanoma Medical Oncology, The University of Texas MD Anderson Cancer Center, Houston, TX, 77030, USA.
Bioact Mater. 2022 Nov 4;22:588-614. doi: 10.1016/j.bioactmat.2022.10.023. eCollection 2023 Apr.
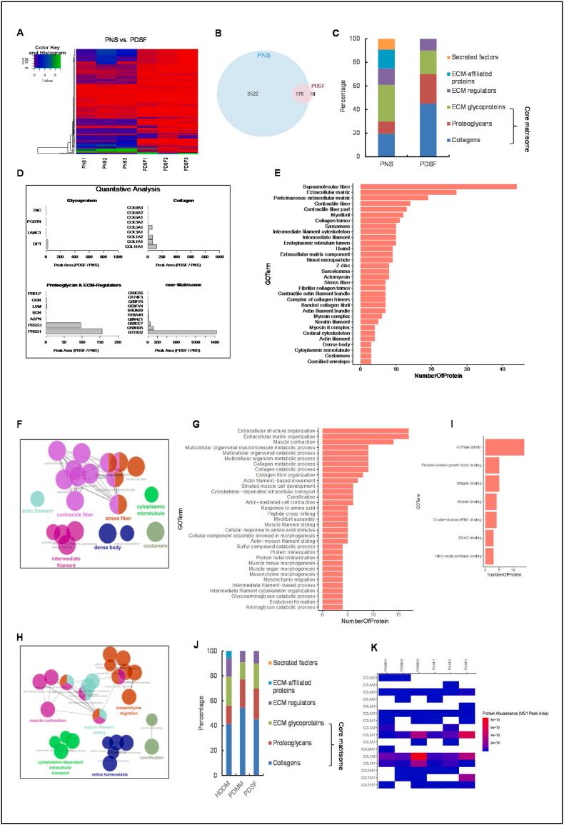
Muscle flaps must have a strong vascular network to support a large tissue volume and ensure successful engraftment. We developed porcine stomach musculofascial flap matrix (PDSF) comprising extracellular matrix (ECM) and intact vasculature. PDSF had a dominant vascular pedicle, microcirculatory vessels, a nerve network, well-retained 3-dimensional (3D) nanofibrous ECM structures, and no allo- or xenoantigenicity. In-depth proteomic analysis demonstrated that PDSF was composed of core matrisome proteins (e.g., collagens, glycoproteins, proteoglycans, and ECM regulators) that, as shown by Gene Ontology term enrichment analysis, are functionally related to musculofascial biological processes. Moreover, PDSF-human adipose-derived stem cell (hASC) synergy not only induced monocytes towards IL-10-producing M2 macrophage polarization through the enhancement of hASCs' paracrine effect but also promoted the proliferation and interconnection of both human skeletal muscle myoblasts (HSMMs) and human umbilical vein endothelial cells (HUVECs) in static triculture conditions. Furthermore, PDSF was successfully prevascularized through a dynamic perfusion coculture of hASCs and HUVECs, which integrated with PDSF and induced the maturation of vascular networks . In a xenotransplantation model, PDSF demonstrated myoconductive and immunomodulatory properties associated with the predominance of M2 macrophages and regulatory T cells. In a volumetric muscle loss (VML) model, prevascularized PDSF augmented neovascularization and constructive remodeling, which was characterized by the predominant infiltration of M2 macrophages and significant musculofascial tissue formation. These results indicate that hASCs' integration with PDSF enhances the cells' dual function in immunomodulation and angiogenesis. Owing in part to this PDSF-hASC synergy, our platform shows promise for vascularized muscle flap engineering for VML reconstruction.
肌皮瓣必须具备强大的血管网络,以支持较大的组织量并确保成功植入。我们开发了包含细胞外基质(ECM)和完整脉管系统的猪胃肌筋膜瓣基质(PDSF)。PDSF具有占主导地位的血管蒂、微循环血管、神经网络、保留良好的三维(3D)纳米纤维ECM结构,且无同种或异种抗原性。深入的蛋白质组学分析表明,PDSF由核心基质体蛋白(如胶原蛋白、糖蛋白、蛋白聚糖和ECM调节因子)组成,基因本体术语富集分析显示,这些蛋白在功能上与肌筋膜生物学过程相关。此外,PDSF与人类脂肪来源干细胞(hASC)的协同作用不仅通过增强hASC的旁分泌效应诱导单核细胞向产生白细胞介素-10的M2巨噬细胞极化,还在静态共培养条件下促进了人类骨骼肌成肌细胞(HSMM)和人脐静脉内皮细胞(HUVEC)的增殖和相互连接。此外,通过hASC和HUVEC的动态灌注共培养,PDSF成功实现了预血管化,该共培养与PDSF整合并诱导了血管网络的成熟。在异种移植模型中,PDSF表现出与M2巨噬细胞和调节性T细胞优势相关的肌传导和免疫调节特性。在容积性肌肉损失(VML)模型中,预血管化的PDSF增强了新血管形成和建设性重塑,其特征是M2巨噬细胞的大量浸润和显著的肌筋膜组织形成。这些结果表明,hASC与PDSF的整合增强了细胞在免疫调节和血管生成方面的双重功能。部分由于这种PDSF-hASC协同作用,我们的平台在用于VML重建的血管化肌皮瓣工程方面显示出前景。