Suppr超能文献

日粮亚麻籽油影响鸭肝脏和胸肌中的多不饱和脂肪酸及转录组图谱。

Dietary linseed oil affects the polyunsaturated fatty acid and transcriptome profiles in the livers and breast muscles of ducks.

作者信息

Wang Laidi, Dong Bingqiang, Yang Ting, Zhang Ao, Hu Xiaodan, Wang Zhixiu, Chang Guobin, Chen Guohong

机构信息

Key Laboratory of Animal Genetics and Breeding and Molecular Design of Jiangsu Province, Yangzhou University, Yangzhou, China.

出版信息

Front Nutr. 2022 Oct 28;9:1030712. doi: 10.3389/fnut.2022.1030712. eCollection 2022.

Abstract

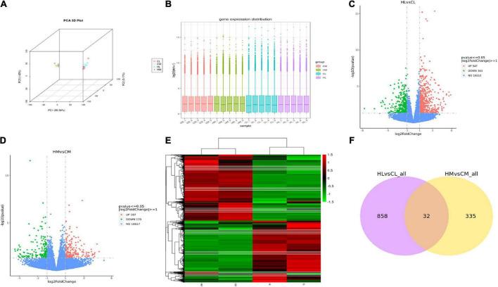
Linseed oil, an important source of dietary α-linolenic acid, is used to provide meat enriched in n-3 PUFA. We investigated the effects of dietary linseed oil (0, 0.5, 1, and 2%) on growth performance, meat quality, tissue fatty acid (FA), and transcriptome profiles in ducks. The result showed that dietary linseed oil had no effect on growth performance. Increasing dietary linseed oil enrichment raised n-3 PUFA and linoleic acid (LA) levels in both the liver and breast muscle, but decreased dihomo-gamma-linolenic acid (DGLA) and arachidonic acid (ARA) levels in the liver. The liver n-3 PUFA content was negatively correlated with duck body weight. Transcriptome analysis showed that dietary linseed oil caused hepatic changes in genes (, , , and ) related to the biosynthesis of unsaturated fatty acids. Besides, dietary linseed oil also affected the expression of genes related to PUFAs and downstream metabolites (such as linoleic acid, steroid hormone, progesterone, etc.) metabolic pathways in both liver and breast muscle. Key genes involved in PUFA synthesis and transport pathways were examined by RT-qPCR, and the results verified that hepatic expression levels of and F decreased, and those of and increased when 2% linseed oil was added. expression level increased in breast muscle when 2% linseed oil was added. Thus, 2% dietary linseed oil supplementation produces n-3 PUFA-enriched duck products by regulating the PUFA metabolic pathways, which could be advantageous for health-conscious consumers.

摘要

亚麻籽油是膳食中α-亚麻酸的重要来源,被用于生产富含n-3多不饱和脂肪酸(PUFA)的肉类。我们研究了日粮中亚麻籽油(0%、0.5%、1%和2%)对鸭生长性能、肉质、组织脂肪酸(FA)和转录组图谱的影响。结果表明,日粮亚麻籽油对生长性能没有影响。增加日粮亚麻籽油含量可提高肝脏和胸肌中n-3 PUFA和亚油酸(LA)水平,但会降低肝脏中双高-γ-亚麻酸(DGLA)和花生四烯酸(ARA)水平。肝脏中n-3 PUFA含量与鸭体重呈负相关。转录组分析表明,日粮亚麻籽油会引起肝脏中与不饱和脂肪酸生物合成相关的基因(、、、和)发生变化。此外,日粮亚麻籽油还影响肝脏和胸肌中与PUFA及其下游代谢产物(如亚油酸、类固醇激素、孕酮等)代谢途径相关的基因表达。通过RT-qPCR检测了PUFA合成和转运途径中的关键基因,结果证实,添加2%亚麻籽油时,肝脏中和F的表达水平降低,而和的表达水平升高。添加2%亚麻籽油时,胸肌中的表达水平升高。因此,日粮添加2%亚麻籽油可通过调节PUFA代谢途径生产富含n-3 PUFA的鸭产品,这对注重健康的消费者可能有利。

https://cdn.ncbi.nlm.nih.gov/pmc/blobs/1531/9650093/3b6fb736ad1f/fnut-09-1030712-g001.jpg

文献检索

告别复杂PubMed语法,用中文像聊天一样搜索,搜遍4000万医学文献。AI智能推荐,让科研检索更轻松。

立即免费搜索

文件翻译

保留排版,准确专业,支持PDF/Word/PPT等文件格式,支持 12+语言互译。

免费翻译文档

深度研究

AI帮你快速写综述,25分钟生成高质量综述,智能提取关键信息,辅助科研写作。

立即免费体验