Suppr超能文献

GPR183 拮抗作用可减少流感和 SARS-CoV-2 感染中的巨噬细胞浸润。

GPR183 antagonism reduces macrophage infiltration in influenza and SARS-CoV-2 infection.

机构信息

Mater Research Institute, Translational Research Institute, The University of Queensland, Brisbane, Australia.

Contributed equally to this work.

出版信息

Eur Respir J. 2023 Mar 9;61(3). doi: 10.1183/13993003.01306-2022. Print 2023 Mar.

Abstract

RATIONALE

Severe viral respiratory infections are often characterised by extensive myeloid cell infiltration and activation and persistent lung tissue injury. However, the immunological mechanisms driving excessive inflammation in the lung remain poorly understood.

OBJECTIVES

To identify the mechanisms that drive immune cell recruitment in the lung during viral respiratory infections and identify novel drug targets to reduce inflammation and disease severity.

METHODS

Preclinical murine models of influenza A virus and severe acute respiratory syndrome coronavirus 2 (SARS-CoV-2) infection.

RESULTS

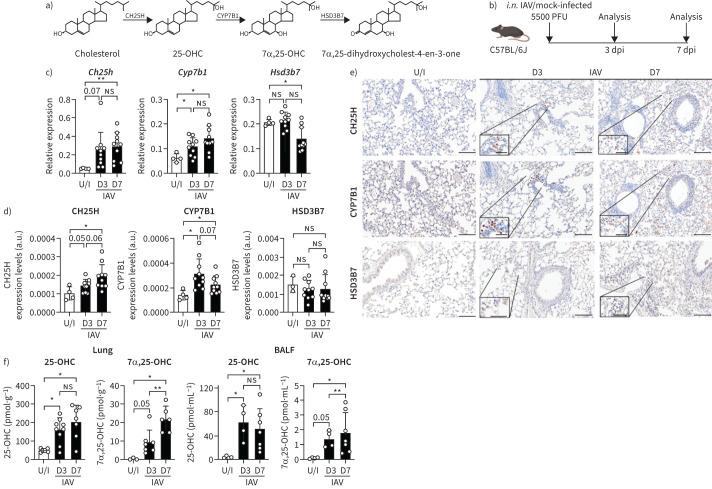
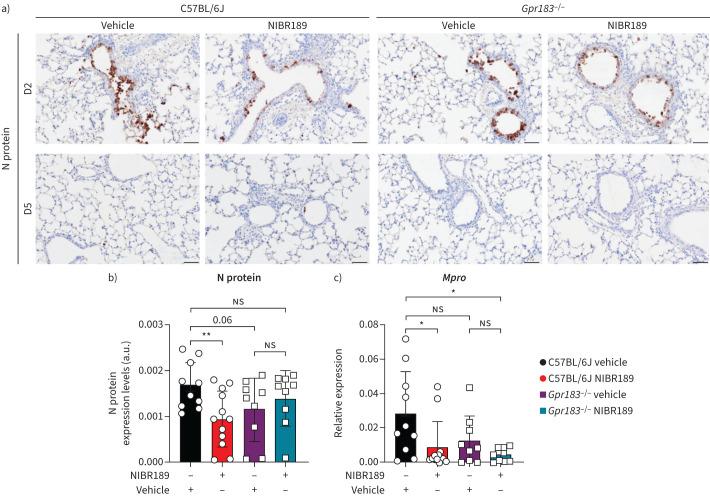
Oxidised cholesterols and the oxysterol-sensing receptor GPR183 were identified as drivers of monocyte/macrophage infiltration to the lung during influenza A virus (IAV) and SARS-CoV-2 infection. Both IAV and SARS-CoV-2 infection upregulated the enzymes cholesterol 25-hydroxylase (CH25H) and cytochrome P450 family 7 subfamily member B1 (CYP7B1) in the lung, resulting in local production of the oxidised cholesterols 25-hydroxycholesterol (25-OHC) and 7α,25-dihydroxycholesterol (7α,25-OHC). Loss-of-function mutation of Gpr183 or treatment with a GPR183 antagonist reduced macrophage infiltration and inflammatory cytokine production in the lungs of IAV- or SARS-CoV-2-infected mice. The GPR183 antagonist significantly attenuated the severity of SARS-CoV-2 infection and viral loads. Analysis of single-cell RNA-sequencing data on bronchoalveolar lavage samples from healthy controls and COVID-19 patients with moderate and severe disease revealed that , and are significantly upregulated in macrophages during COVID-19.

CONCLUSION

This study demonstrates that oxysterols drive inflammation in the lung GPR183 and provides the first preclinical evidence for the therapeutic benefit of targeting GPR183 during severe viral respiratory infections.

摘要

背景

严重的病毒性呼吸道感染通常以广泛的髓样细胞浸润和激活以及持续的肺组织损伤为特征。然而,驱动肺部过度炎症的免疫机制仍知之甚少。

目的

确定在病毒性呼吸道感染期间驱动肺中免疫细胞募集的机制,并确定减少炎症和疾病严重程度的新药物靶点。

方法

流感病毒 A 型(IAV)和严重急性呼吸综合征冠状病毒 2(SARS-CoV-2)感染的临床前小鼠模型。

结果

氧化胆固醇和氧化固醇感应受体 GPR183 被鉴定为流感病毒 A(IAV)和 SARS-CoV-2 感染期间单核细胞/巨噬细胞浸润肺部的驱动因素。IAV 和 SARS-CoV-2 感染均上调了肺部的胆固醇 25-羟化酶(CH25H)和细胞色素 P450 家族 7 亚家族成员 B1(CYP7B1)等酶,导致氧化胆固醇 25-羟胆固醇(25-OHC)和 7α,25-二羟胆固醇(7α,25-OHC)的局部产生。Gpr183 的功能丧失突变或 GPR183 拮抗剂治疗可减少 IAV 或 SARS-CoV-2 感染小鼠肺部的巨噬细胞浸润和炎症细胞因子产生。SARS-CoV-2 感染的严重程度和病毒载量显著降低。对来自健康对照者和 COVID-19 患者的支气管肺泡灌洗液的单细胞 RNA 测序数据的分析显示,COVID-19 期间巨噬细胞中 、 和 显著上调。

结论

本研究表明,氧化固醇驱动肺部炎症,GPR183 为靶向 GPR183 在严重病毒性呼吸道感染中的治疗益处提供了首个临床前证据。

https://cdn.ncbi.nlm.nih.gov/pmc/blobs/4d2f/9686317/0d771ad1e347/ERJ-01306-2022.01.jpg

文献检索

告别复杂PubMed语法,用中文像聊天一样搜索,搜遍4000万医学文献。AI智能推荐,让科研检索更轻松。

立即免费搜索

文件翻译

保留排版,准确专业,支持PDF/Word/PPT等文件格式,支持 12+语言互译。

免费翻译文档

深度研究

AI帮你快速写综述,25分钟生成高质量综述,智能提取关键信息,辅助科研写作。

立即免费体验