Suppr超能文献

长链非编码 RNA PVT1 通过调控 miR-497/AKT3 轴调节骨关节炎细胞的生物学功能。

LncRNA PVT1 regulates biological function of osteoarthritis cells by regulating miR-497/AKT3 axis.

机构信息

Department of Spine and Osteopathy Ward, The First Affiliated Hospital of Guangxi Medical University, Nanning, China.

Department of Orthopedics, Yuebei People's Hospital Affiliated to the Medical College of Shantou University, Shaoguan, China.

出版信息

Medicine (Baltimore). 2022 Nov 11;101(45):e31725. doi: 10.1097/MD.0000000000031725.

Abstract

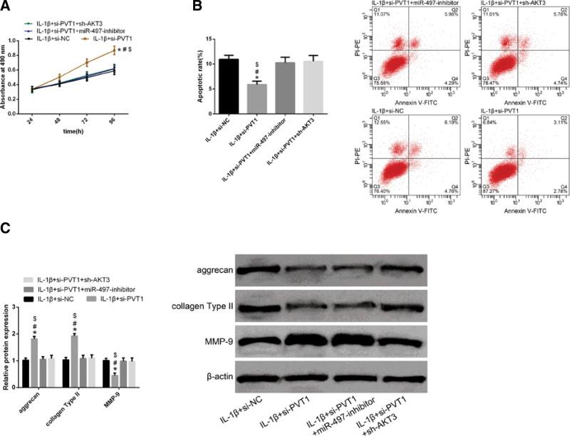
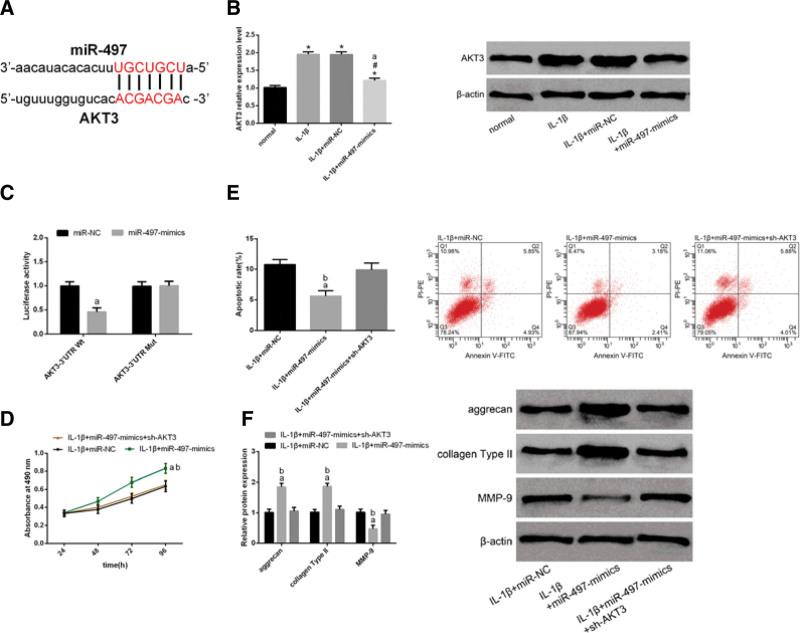
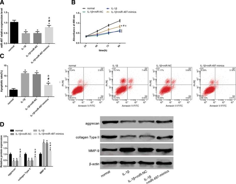
Growing evidence indicates that lncRNAs are involved in the progression of several diseases, including osteoarthritis (OA). However, the role of the lncRNA PVT1 in OA is still unclear. The present study was aimed at exploring the impact of PVT1 on OA progression, along with potential underlying mechanisms. PVT1 expression levels in articular cartilage tissue of OA patients and non-OA patients were evaluated. To assess the proliferation and apoptosis of chondrocytes subject to treatment, PVT1, miR-497, and AKT3 were either knocked down or upregulated in IL-1β-induced chondrocytes. The variables detected were changes in levels of AKT3 and extracellular matrix (ECM)-related factors (including aggrecan, collagen Type II, and MMP-9). Elevated PVT1 levels were found in cartilage tissue of OA patients and IL-1β-induced chondrocytes. It was also observed that PVT1 knockdown and miR-497 upregulation led to enhanced cell proliferation and suppressed apoptosis. In addition, a decrease in aggrecan and collagen type II levels and an increase in MMP-9 levels were observed in IL-1β-induced chondrocytes. A dual luciferase reporter assay was performed to identify the factors that interacted with miR-497, PVT1, and AKT3. It was observed through rescue experiments that enhancing AKT3 expression or knocking down miR-497 could reverse the impacts of PVT1 knockdown in IL-1β-induced chondrocytes. An upregulation of PVT1 is observed in OA patients. On the other hand, PVT1 knockdown can decrease the effects of IL-1β on the proliferation, apoptosis, and expression of ECM-related proteins of chondrocytes through the regulation of the miR-497/AKT3 axis. PVT1 levels are elevated in the cartilage tissue of OA patients and IL-1β-induced chondrocytes. PVT1 knockdown alleviates the effects of IL-1β treatment on the proliferation and apoptosis of chondrocytes and ECM degradation in chondrocytes by regulating the miR-497/AKT3 axis.

摘要

越来越多的证据表明,lncRNAs 参与了几种疾病的进展,包括骨关节炎(OA)。然而,lncRNA PVT1 在 OA 中的作用尚不清楚。本研究旨在探讨 PVT1 对 OA 进展的影响及其潜在的机制。评估 OA 患者和非 OA 患者关节软骨组织中的 PVT1 表达水平。为了评估处理后软骨细胞的增殖和凋亡,在 IL-1β诱导的软骨细胞中敲低或上调 PVT1、miR-497 和 AKT3。检测的变量包括 AKT3 和细胞外基质(ECM)相关因子(包括聚集蛋白聚糖、II 型胶原和 MMP-9)水平的变化。在 OA 患者和 IL-1β诱导的软骨细胞中发现 PVT1 水平升高。还观察到 PVT1 敲低和 miR-497 上调导致细胞增殖增强和凋亡抑制。此外,在 IL-1β诱导的软骨细胞中观察到聚集蛋白聚糖和 II 型胶原水平降低,MMP-9 水平升高。进行了双荧光素酶报告基因检测以鉴定与 miR-497、PVT1 和 AKT3 相互作用的因子。通过挽救实验观察到,增强 AKT3 表达或敲低 miR-497 可以逆转 PVT1 敲低对 IL-1β诱导的软骨细胞的影响。OA 患者中观察到 PVT1 的上调。另一方面,PVT1 敲低通过调节 miR-497/AKT3 轴可以降低 IL-1β对软骨细胞增殖、凋亡和 ECM 相关蛋白表达的影响。OA 患者软骨组织和 IL-1β诱导的软骨细胞中 PVT1 水平升高。PVT1 敲低通过调节 miR-497/AKT3 轴减轻 IL-1β处理对软骨细胞增殖和凋亡以及软骨细胞 ECM 降解的影响。

https://cdn.ncbi.nlm.nih.gov/pmc/blobs/c07a/10662890/3caa864ec22a/medi-101-e31725-g001.jpg

文献AI研究员

20分钟写一篇综述,助力文献阅读效率提升50倍。

立即体验

用中文搜PubMed

大模型驱动的PubMed中文搜索引擎

马上搜索

文档翻译

学术文献翻译模型,支持多种主流文档格式。

立即体验