Suppr超能文献

细胞学观察和转录组分析揭示了水稻叶鞘上定殖的动态变化以及抗性和感病基因型之间不同基因的募集情况。

Cytological observation and transcriptome analysis reveal dynamic changes of colonization on leaf sheath and different genes recruited between the resistant and susceptible genotypes in rice.

作者信息

Liu Sanglin, Wang Tianya, Meng Guoxian, Liu Jiahao, Lu Dibai, Liu Xiangdong, Zeng Yuxiang

机构信息

State Key Laboratory for Conservation and Utilization of Subtropical Agro-Bioresources, South China Agricultural University, Guangzhou, China.

Guangdong Laboratory for Lingnan Modern Agriculture, South China Agricultural University, Guangzhou, China.

出版信息

Front Plant Sci. 2022 Nov 3;13:1055277. doi: 10.3389/fpls.2022.1055277. eCollection 2022.

Abstract

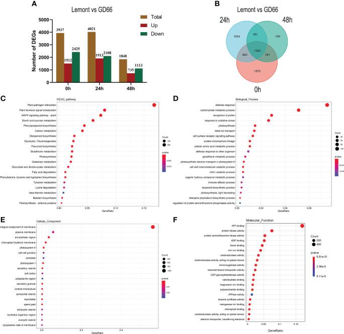
Sheath blight, caused by , is a big threat to the global rice production. To characterize the early development of on rice leaf and leaf sheath, two genotypes, GD66 (a resistant genotype) and Lemont (a susceptible genotype), were observed using four cytological techniques: the whole-mount eosin B-staining confocal laser scanning microscopy (WE-CLSM), stereoscopy, fluorescence microscopy, and plastic semi-thin sectioning after inoculation. WE-CLSM observation showed that, at 12 h post-inoculation (hpi), the amount of hyphae increased dramatically on leaf and sheath surface, the infection cushions occurred and maintained at a huge number from about 18 to 36 hpi, and then the infection cushions disappeared gradually from about 42 to 72 hpi. Interestingly, could not only colonize on the abaxial surfaces of leaf sheath but also invade the paraxial side of the leaf sheath, which shows a different behavior from that of leaf. RNA sequencing detected 6,234 differentially expressed genes (DEGs) for Lemont and 7,784 DEGs for GD66 at 24 hpi, and 2,523 DEGs for Lemont and 2,719 DEGs for GD66 at 48 hpi, suggesting that GD66 is recruiting more genes in fighting against the pathogen. Among DEGs, resistant genes, such as , , and , displayed higher expression in the resistant genotype than the susceptible genotype at both 24 and 48 hpi, which were validated by quantitative reverse transcription-PCR. Our results indicated that the resistance phenotype of GD66 was the consequence of recruiting a series of resistance genes involved in different regulatory pathways. WE-CLSM is a powerful technique for uncovering the mechanism of invading rice and for detecting rice sheath blight-resistant germplasm.

摘要

由[病原菌名称未给出]引起的纹枯病对全球水稻生产构成巨大威胁。为了表征[病原菌名称未给出]在水稻叶片和叶鞘上的早期发育情况,使用四种细胞学技术对两个基因型GD66(抗性基因型)和Lemont(感病基因型)进行了观察:整装伊红B染色共聚焦激光扫描显微镜(WE-CLSM)、体视显微镜、荧光显微镜以及接种[病原菌名称未给出]后的塑料半薄切片技术。WE-CLSM观察表明,接种后12小时(hpi),叶和鞘表面的菌丝数量急剧增加,侵染垫在大约18至36 hpi时出现并大量维持,然后在大约42至72 hpi时侵染垫逐渐消失。有趣的是,[病原菌名称未给出]不仅能在叶鞘的背面定殖,还能侵入叶鞘的近轴面,这显示出与叶片不同的行为。RNA测序在24 hpi时检测到Lemont有6234个差异表达基因(DEG),GD66有7784个DEG,在48 hpi时Lemont有2523个DEG,GD66有2719个DEG,这表明GD66在对抗病原体时调动了更多基因。在DEG中,抗性基因,如[基因名称未给出]、[基因名称未给出]和[基因名称未给出],在24和48 hpi时在抗性基因型中的表达均高于感病基因型,这通过定量逆转录PCR得到了验证。我们的结果表明,GD66的抗性表型是调动一系列参与不同调控途径的抗性基因的结果。WE-CLSM是一种强大的技术,可用于揭示[病原菌名称未给出]侵染水稻的机制以及检测水稻纹枯病抗性种质。

https://cdn.ncbi.nlm.nih.gov/pmc/blobs/9db0/9669801/e2a711d15df9/fpls-13-1055277-g001.jpg

文献检索

告别复杂PubMed语法,用中文像聊天一样搜索,搜遍4000万医学文献。AI智能推荐,让科研检索更轻松。

立即免费搜索

文件翻译

保留排版,准确专业,支持PDF/Word/PPT等文件格式,支持 12+语言互译。

免费翻译文档

深度研究

AI帮你快速写综述,25分钟生成高质量综述,智能提取关键信息,辅助科研写作。

立即免费体验