Suppr超能文献

SRSF6 通过 BAX 的选择性剪接平衡线粒体驱动的固有免疫结局。

SRSF6 balances mitochondrial-driven innate immune outcomes through alternative splicing of BAX.

机构信息

Department of Microbial Pathogenesis and Immunology, Texas A&M Health, School of Medicine, Bryan, United States.

出版信息

Elife. 2022 Nov 21;11:e82244. doi: 10.7554/eLife.82244.

Abstract

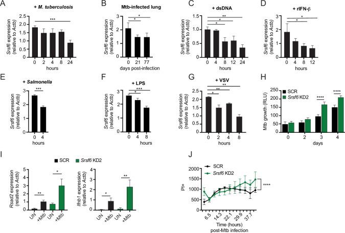
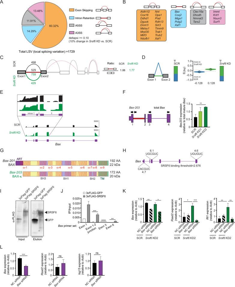
To mount a protective response to infection while preventing hyperinflammation, gene expression in innate immune cells must be tightly regulated. Despite the importance of pre-mRNA splicing in shaping the proteome, its role in balancing immune outcomes remains understudied. Transcriptomic analysis of murine macrophage cell lines identified Serine/Arginine Rich Splicing factor 6 (SRSF6) as a gatekeeper of mitochondrial homeostasis. SRSF6-dependent orchestration of mitochondrial health is directed in large part by alternative splicing of the pro-apoptosis pore-forming protein BAX. Loss of SRSF6 promotes accumulation of BAX-κ, a variant that sensitizes macrophages to undergo cell death and triggers upregulation of interferon stimulated genes through cGAS sensing of cytosolic mitochondrial DNA. Upon pathogen sensing, macrophages regulate SRSF6 expression to control the liberation of immunogenic mtDNA and adjust the threshold for entry into programmed cell death. This work defines BAX alternative splicing by SRSF6 as a critical node not only in mitochondrial homeostasis but also in the macrophage's response to pathogens.

摘要

为了在防止过度炎症的同时对感染产生保护反应,先天免疫细胞中的基因表达必须受到严格调控。尽管前体 mRNA 剪接在塑造蛋白质组方面具有重要作用,但它在平衡免疫结果方面的作用仍未得到充分研究。对小鼠巨噬细胞系的转录组分析鉴定出丝氨酸/精氨酸丰富剪接因子 6(SRSF6)是线粒体稳态的守门员。SRSF6 依赖性的线粒体健康调控在很大程度上是由促凋亡孔形成蛋白 BAX 的选择性剪接指导的。SRSF6 的缺失会促进 BAX-κ的积累,BAX-κ 变体使巨噬细胞更容易发生细胞死亡,并通过 cGAS 对细胞质线粒体 DNA 的感应触发干扰素刺激基因的上调。在病原体感知后,巨噬细胞调节 SRSF6 的表达,以控制免疫原性 mtDNA 的释放,并调整进入程序性细胞死亡的阈值。这项工作将 SRSF6 对 BAX 选择性剪接定义为不仅在线粒体稳态,而且在巨噬细胞对病原体的反应中的一个关键节点。

https://cdn.ncbi.nlm.nih.gov/pmc/blobs/fe0f/9718523/09cb2b65bc11/elife-82244-fig1.jpg

文献检索

告别复杂PubMed语法,用中文像聊天一样搜索,搜遍4000万医学文献。AI智能推荐,让科研检索更轻松。

立即免费搜索

文件翻译

保留排版,准确专业,支持PDF/Word/PPT等文件格式,支持 12+语言互译。

免费翻译文档

深度研究

AI帮你快速写综述,25分钟生成高质量综述,智能提取关键信息,辅助科研写作。

立即免费体验