Department of Microbial Pathogenesis and Immunology, College of Medicine, Texas A&M Health, Bryan, TX, United States.
Department of Veterinary Pathobiology, Texas A&M University, College Station, TX, United States.
Front Immunol. 2021 Jul 9;12:656885. doi: 10.3389/fimmu.2021.656885. eCollection 2021.
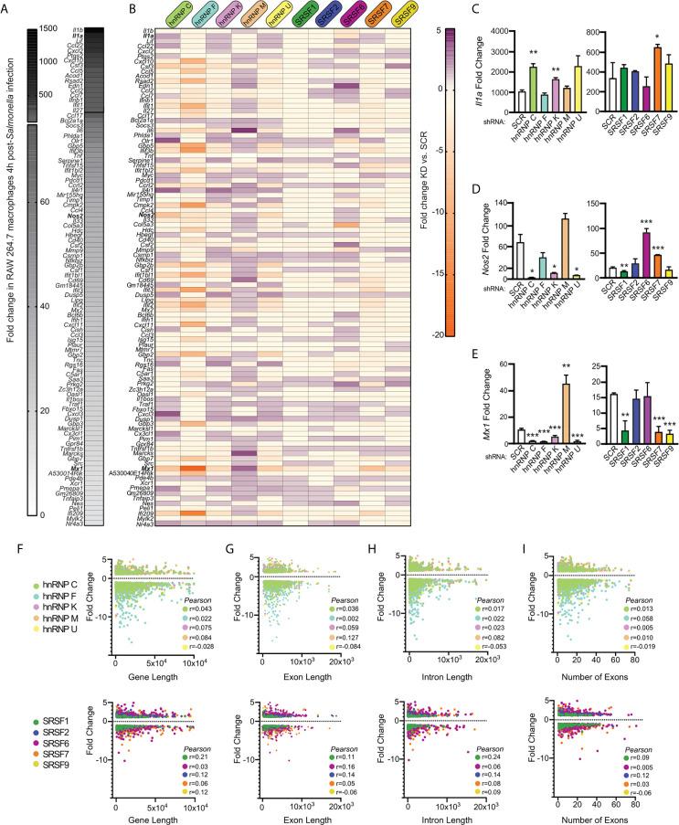
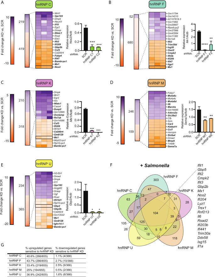
Pathogen sensing pattern recognition receptors triggers massive reprogramming of macrophage gene expression. While the signaling cascades and transcription factors that activate these responses are well-known, the role of post-transcriptional RNA processing in modulating innate immune gene expression remains understudied. Given their crucial role in regulating pre-mRNA splicing and other RNA processing steps, we hypothesized that members of the SR/hnRNP protein families regulate innate immune gene expression in distinct ways. We analyzed steady state gene expression and alternatively spliced isoform production in ten SR/hnRNP knockdown RAW 264.7 macrophage-like cell lines following infection with the bacterial pathogen serovar Typhimurium (). We identified thousands of transcripts whose abundance is increased or decreased by SR/hnRNP knockdown in macrophages. Notably, we observed that SR and hnRNP proteins influence expression of different genes in uninfected versus -infected macrophages, suggesting functionalization of these proteins upon pathogen sensing. Likewise, we found that knockdown of SR/hnRNPs promoted differential isoform usage (DIU) for thousands of macrophage transcripts and that these alternative splicing changes were distinct in uninfected and -infected macrophages. Finally, having observed a surprising degree of similarity between the differentially expressed genes (DEGs) and DIUs in hnRNP K and U knockdown macrophages, we found that hnRNP K and U knockdown macrophages are both more restrictive to Vesicular Stomatitis Virus (VSV), while hnRNP K knockdown macrophages are more permissive to Typhimurium. Based on these findings, we conclude that many innate immune genes evolved to rely on one or more SR/hnRNPs to ensure the proper magnitude of their induction, supporting a model wherein pre-mRNA splicing is critical for regulating innate immune gene expression and controlling infection outcomes in macrophages .
病原体感应模式识别受体触发巨噬细胞基因表达的大规模重编程。虽然激活这些反应的信号级联和转录因子是众所周知的,但在调节先天免疫基因表达方面,转录后 RNA 处理的作用仍未得到充分研究。鉴于它们在调节前体 mRNA 剪接和其他 RNA 处理步骤中的关键作用,我们假设 SR/hnRNP 蛋白家族的成员以不同的方式调节先天免疫基因表达。我们分析了感染细菌病原体血清型鼠伤寒沙门氏菌()后,十个 SR/hnRNP 敲低 RAW 264.7 巨噬样细胞系中的稳态基因表达和可变剪接异构体产生。我们鉴定了数千个转录本,其丰度在巨噬细胞中因 SR/hnRNP 敲低而增加或减少。值得注意的是,我们观察到 SR 和 hnRNP 蛋白在未感染和感染的巨噬细胞中影响不同基因的表达,表明这些蛋白在病原体感应后具有功能化。同样,我们发现 SR/hnRNPs 的敲低促进了数千个巨噬细胞转录本的差异剪接异构体(DIU)使用,并且这些可变剪接变化在未感染和感染的巨噬细胞中是不同的。最后,鉴于 hnRNP K 和 U 敲低巨噬细胞中的差异表达基因(DEGs)和 DIUs 之间存在惊人的相似性,我们发现 hnRNP K 和 U 敲低巨噬细胞对 Vesicular Stomatitis Virus (VSV) 的限制都更大,而 hnRNP K 敲低巨噬细胞对鼠伤寒沙门氏菌的限制更小。基于这些发现,我们得出结论,许多先天免疫基因进化为依赖一个或多个 SR/hnRNPs 来确保其诱导的适当幅度,支持这样一种模型,即前体 mRNA 剪接对于调节先天免疫基因表达和控制感染结果在巨噬细胞中至关重要。