Suppr超能文献

全基因组 CRISPR 筛选表明质膜不对称性在外源性 C6-神经酰胺毒性中起作用。

A genome-wide CRISPR screen implicates plasma membrane asymmetry in exogenous C6-ceramide toxicity.

机构信息

Department of Molecular and Cell Biology, University of California, Berkeley, CA 94720, USA.

Department of Nutritional Sciences and Toxicology, University of California, Berkeley, CA 94720, USA.

出版信息

Biol Open. 2022 Dec 15;11(12). doi: 10.1242/bio.059695. Epub 2022 Dec 19.

Abstract

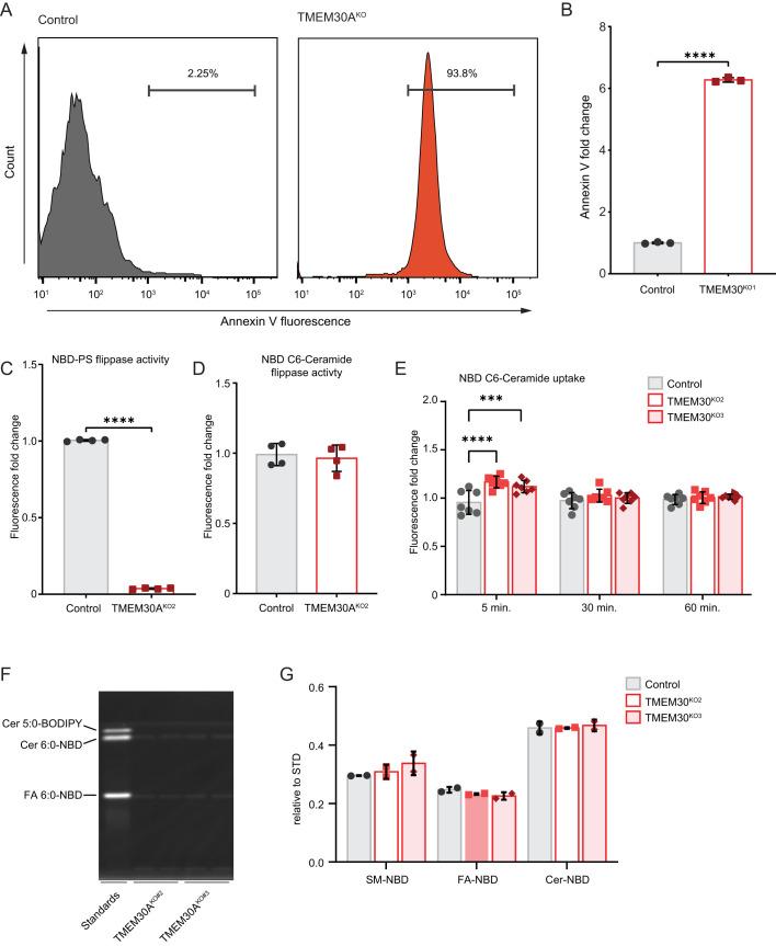
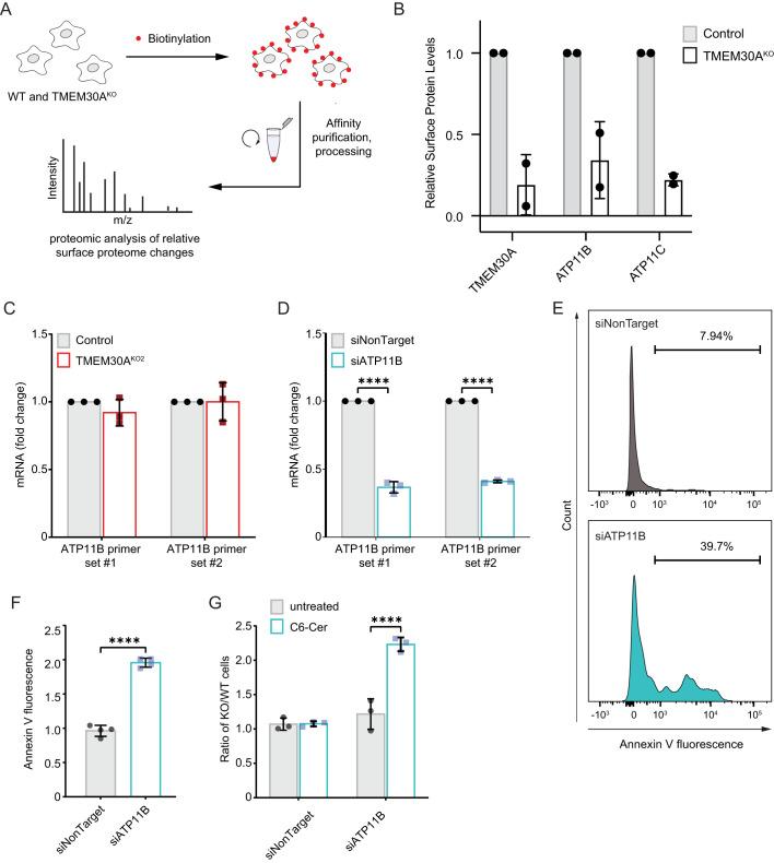
The bioactive sphingolipid ceramide impacts diverse cellular processes (e.g. apoptosis and cell proliferation) through its effects on membrane dynamics and intracellular signaling pathways. The dysregulation of ceramide metabolism has been implicated in cancer evasion of apoptosis and targeting ceramide metabolism has potential therapeutic benefits as a strategy to kill cancer cells and slow tumor growth. However, the mechanisms of cancer cell resistance to ceramide-mediated cell death are vastly intertwined and incompletely understood. To shed light on this mystery, we performed a genome-wide CRISPR-Cas9 screen to systematically identify regulators of cancer resistance to the soluble short chain ceramide, C6 ceramide (C6-Cer). Our results reveal a complex landscape of genetic modifiers of C6-Cer toxicity, including genes associated with ceramide and sphingolipid metabolism, vesicular trafficking, and membrane biology. Furthermore, we find that loss of the phospholipid flippase subunit TMEM30A impairs the plasma membrane trafficking of its binding partner, the P4-type ATPase ATP11B, and depletion of TMEM30A or ATP11B disrupts plasma membrane asymmetry and promotes resistance to C6-Cer toxicity. Together, our findings provide a resource of genetic modifiers of C6-Cer toxicity and reveal an unexpected role of plasma membrane asymmetry in C6-Cer induced cell death.

摘要

生物活性神经酰胺通过影响膜动力学和细胞内信号通路,对多种细胞过程(如细胞凋亡和细胞增殖)产生影响。神经酰胺代谢失调与癌症逃避细胞凋亡有关,靶向神经酰胺代谢具有作为杀死癌细胞和减缓肿瘤生长的潜在治疗益处。然而,癌细胞对神经酰胺介导的细胞死亡的抵抗机制错综复杂,尚未完全理解。为了揭示这个谜团,我们进行了全基因组 CRISPR-Cas9 筛选,以系统地鉴定癌症对可溶性短链神经酰胺 C6 神经酰胺 (C6-Cer) 耐药的调节剂。我们的结果揭示了 C6-Cer 毒性的遗传修饰因子的复杂景观,包括与神经酰胺和神经鞘脂代谢、囊泡运输和膜生物学相关的基因。此外,我们发现磷脂翻转酶亚基 TMEM30A 的缺失会损害其结合伴侣 P4 型 ATP 酶 ATP11B 的质膜运输,而 TMEM30A 或 ATP11B 的耗竭会破坏质膜不对称性并促进对 C6-Cer 毒性的抵抗。总之,我们的研究结果提供了 C6-Cer 毒性的遗传修饰因子资源,并揭示了质膜不对称性在 C6-Cer 诱导的细胞死亡中的意外作用。

https://cdn.ncbi.nlm.nih.gov/pmc/blobs/55ea/9793866/6468c8ee090f/biolopen-11-059695-g1.jpg

文献AI研究员

20分钟写一篇综述,助力文献阅读效率提升50倍。

立即体验

用中文搜PubMed

大模型驱动的PubMed中文搜索引擎

马上搜索

文档翻译

学术文献翻译模型,支持多种主流文档格式。

立即体验