Suppr超能文献

床边超声在妊娠期急性阑尾炎诊断中的准确性。

Accuracy of Point-of-care Ultrasound in Diagnosing Acute Appendicitis During Pregnancy.

机构信息

Cantonal Hospital of St. Gallen, Department of Obstetrics and Gynecology, St. Gallen, Switzerland.

Cantonal Hospital of St. Gallen, Division of Radiology and Nuclear Medicine, St. Gallen, Switzerland.

出版信息

West J Emerg Med. 2022 Oct 23;23(6):913-918. doi: 10.5811/westjem.2022.8.56638.

Abstract

INTRODUCTION

Acute appendicitis is the most common non-obstetrical surgical emergency in pregnancy. Ultrasound is the imaging tool of choice, but its use is complicated due to anatomical changes during pregnancy and depends on the clinician's expertise. In this study, our aim was to investigate the diagnostic accuracy of point-of-care ultrasound (POCUS) in suspected appendicitis in pregnant women.

METHODS

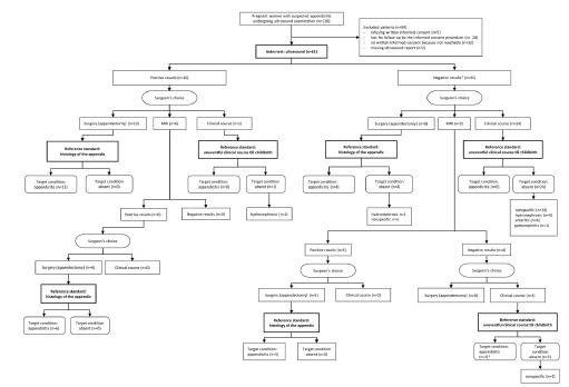
We conducted a retrospective analysis of all pregnant women undergoing POCUS for suspected appendicitis between June 2010-June 2020 in a tertiary emergency department. The primary outcome was to establish sensitivity, specificity, and likelihood ratios of POCUS in diagnosing acute appendicitis, overall and for each trimester. We used histology of the appendix as the reference standard in case of surgery. If appendectomy was not performed, the clinical course until childbirth was used to rule out appendicitis. If the patients underwent magnetic resonance imaging (MRI), we compared readings to POCUS.

RESULTS

A total of 61 women were included in the study, of whom 34 (55.7%) underwent appendectomy and in 30 (49.2%) an acute appendicitis was histopathologically confirmed. Sensitivity of POCUS was 66.7% (confidence interval [CI] 95% 47.1-82.7), specificity 96.8% (CI 95% 83.3-99.9), and positive likelihood ratio 20.7. Performance of POCUS was comparable in all trimesters, with highest sensitivity in the first trimester (72.7%). The MRI reading showed a sensitivity of 84.6% and a specificity of 100%. In the four negative appendectomies a MRI was not performed.

CONCLUSION

Point-of-care ultrasound showed a high specificity and positive likelihood ratio in diagnosing acute appendicitis in pregnant women in all trimesters with suspected appendicitis. In negative (or inconclusive) cases further imaging as MRI could be helpful to avoid negative appendectomy.

摘要

介绍

急性阑尾炎是妊娠期最常见的非产科急症。超声是首选的影像学检查方法,但由于妊娠期的解剖结构变化,其应用较为复杂,且依赖于临床医生的专业知识。本研究旨在探讨在疑似阑尾炎的孕妇中,即时超声检查(POCUS)的诊断准确性。

方法

我们对 2010 年 6 月至 2020 年 6 月期间在一家三级急救部门因疑似阑尾炎而行 POCUS 的所有孕妇进行了回顾性分析。主要结局是确定 POCUS 在诊断急性阑尾炎方面的敏感性、特异性和似然比,包括总体情况和每个孕期。如果行阑尾切除术,以阑尾组织病理学为参考标准。如果未行阑尾切除术,则将分娩前的临床过程用于排除阑尾炎。如果患者接受了磁共振成像(MRI)检查,我们将其检查结果与 POCUS 进行比较。

结果

本研究共纳入 61 例孕妇,其中 34 例行阑尾切除术(55.7%),30 例(49.2%)经组织病理学证实为急性阑尾炎。POCUS 的敏感性为 66.7%(95%置信区间[CI] 47.1-82.7),特异性为 96.8%(95%CI 83.3-99.9),阳性似然比为 20.7。所有孕期的 POCUS 表现相当,孕早期的敏感性最高(72.7%)。MRI 的敏感性为 84.6%,特异性为 100%。在 4 例阴性阑尾切除术中,未行 MRI 检查。

结论

POCUS 在诊断所有孕期疑似阑尾炎的孕妇中具有较高的特异性和阳性似然比。在阴性(或不确定)病例中,进一步行 MRI 检查有助于避免阑尾切除术。

https://cdn.ncbi.nlm.nih.gov/pmc/blobs/1e4f/9683773/9b9e23637968/wjem-23-913-g001.jpg

文献检索

告别复杂PubMed语法,用中文像聊天一样搜索,搜遍4000万医学文献。AI智能推荐,让科研检索更轻松。

立即免费搜索

文件翻译

保留排版,准确专业,支持PDF/Word/PPT等文件格式,支持 12+语言互译。

免费翻译文档

深度研究

AI帮你快速写综述,25分钟生成高质量综述,智能提取关键信息,辅助科研写作。

立即免费体验