• 文献检索
  • 文档翻译
  • 深度研究
  • 学术资讯
  • Suppr Zotero 插件Zotero 插件
  • 邀请有礼
  • 套餐&价格
  • 历史记录
应用&插件
Suppr Zotero 插件Zotero 插件浏览器插件Mac 客户端Windows 客户端微信小程序
定价
高级版会员购买积分包购买API积分包
服务
文献检索文档翻译深度研究API 文档MCP 服务
关于我们
关于 Suppr公司介绍联系我们用户协议隐私条款
关注我们

Suppr 超能文献

核心技术专利:CN118964589B侵权必究
粤ICP备2023148730 号-1Suppr @ 2026

文献检索

告别复杂PubMed语法,用中文像聊天一样搜索,搜遍4000万医学文献。AI智能推荐,让科研检索更轻松。

立即免费搜索

文件翻译

保留排版,准确专业,支持PDF/Word/PPT等文件格式,支持 12+语言互译。

免费翻译文档

深度研究

AI帮你快速写综述,25分钟生成高质量综述,智能提取关键信息,辅助科研写作。

立即免费体验

基于挤压式生物打印的海藻酸盐基水凝胶形状保真度评估

Shape Fidelity Evaluation of Alginate-Based Hydrogels through Extrusion-Based Bioprinting.

作者信息

Temirel Mikail, Dabbagh Sajjad Rahmani, Tasoglu Savas

机构信息

Department of Biomedical Engineering, University of Connecticut, Storrs, CT 06269, USA.

Mechanical Engineering Department, School of Engineering, Abdullah Gul University, Kayseri 38080, Turkey.

出版信息

J Funct Biomater. 2022 Nov 7;13(4):225. doi: 10.3390/jfb13040225.

DOI:10.3390/jfb13040225
PMID:36412866
原文链接:https://pmc.ncbi.nlm.nih.gov/articles/PMC9680455/
Abstract

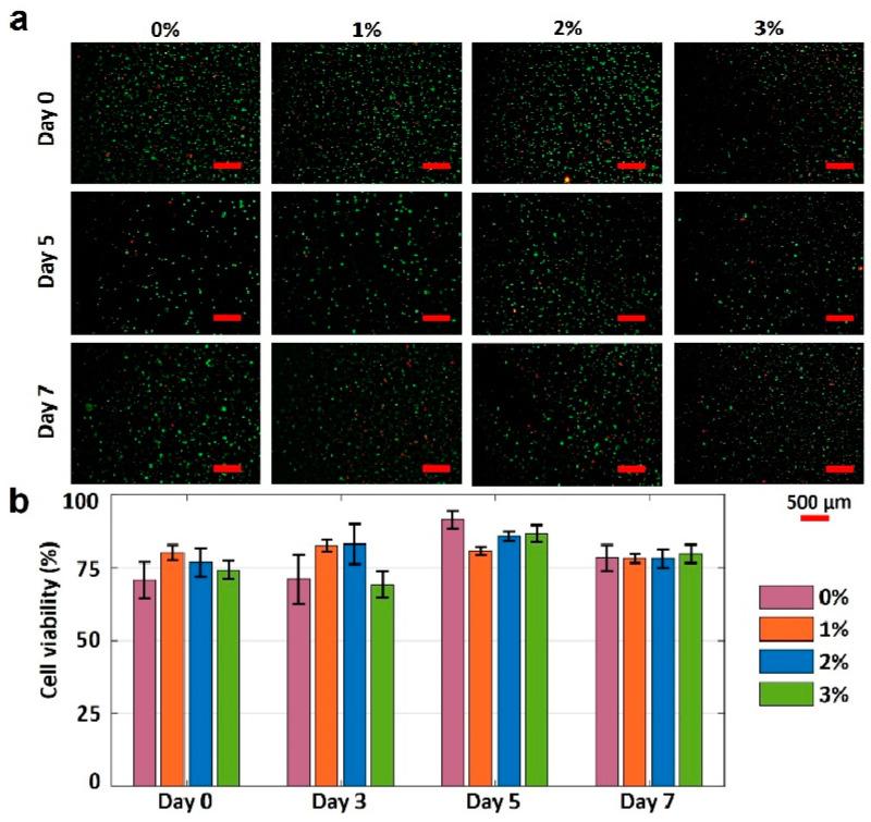
Extrusion-based 3D bioprinting is a promising technique for fabricating multi-layered, complex biostructures, as it enables multi-material dispersion of bioinks with a straightforward procedure (particularly for users with limited additive manufacturing skills). Nonetheless, this method faces challenges in retaining the shape fidelity of the 3D-bioprinted structure, i.e., the collapse of filament (bioink) due to gravity and/or spreading of the bioink owing to the low viscosity, ultimately complicating the fabrication of multi-layered designs that can maintain the desired pore structure. While low viscosity is required to ensure a continuous flow of material (without clogging), a bioink should be viscous enough to retain its shape post-printing, highlighting the importance of bioink properties optimization. Here, two quantitative analyses are performed to evaluate shape fidelity. First, the filament collapse deformation is evaluated by printing different concentrations of alginate and its crosslinker (calcium chloride) by a co-axial nozzle over a platform to observe the overhanging deformation over time at two different ambient temperatures. In addition, a mathematical model is developed to estimate Young’s modulus and filament collapse over time. Second, the printability of alginate is improved by optimizing gelatin concentrations and analyzing the pore size area. In addition, the biocompatibility of proposed bioinks is evaluated with a cell viability test. The proposed bioink (3% w/v gelatin in 4% alginate) yielded a 98% normalized pore number (high shape fidelity) while maintaining >90% cell viability five days after being bioprinted. Integration of quantitative analysis/simulations and 3D printing facilitate the determination of the optimum composition and concentration of different elements of a bioink to prevent filament collapse or bioink spreading (post-printing), ultimately resulting in high shape fidelity (i.e., retaining the shape) and printing quality.

摘要

基于挤出的3D生物打印是一种用于制造多层复杂生物结构的有前途的技术,因为它能够通过简单的程序实现生物墨水的多材料分散(特别是对于增材制造技能有限的用户)。尽管如此,该方法在保持3D生物打印结构的形状保真度方面面临挑战,即由于重力导致细丝(生物墨水)坍塌和/或由于低粘度导致生物墨水扩散,最终使能够维持所需孔隙结构的多层设计的制造变得复杂。虽然需要低粘度以确保材料的连续流动(不堵塞),但生物墨水应具有足够的粘性以在打印后保持其形状,这突出了生物墨水性能优化的重要性。在这里,进行了两项定量分析以评估形状保真度。首先,通过在平台上使用同轴喷嘴打印不同浓度的藻酸盐及其交联剂(氯化钙)来评估细丝坍塌变形,以观察在两种不同环境温度下随时间的悬垂变形。此外,还开发了一个数学模型来估计杨氏模量和细丝随时间的坍塌。其次,通过优化明胶浓度和分析孔径面积来提高藻酸盐的可打印性。此外,通过细胞活力测试评估所提出的生物墨水的生物相容性。所提出的生物墨水(4%藻酸盐中含3% w/v明胶)在生物打印五天后产生了98%的归一化孔数(高形状保真度),同时保持了>90%的细胞活力。定量分析/模拟与3D打印的结合有助于确定生物墨水不同成分的最佳组成和浓度,以防止细丝坍塌或生物墨水扩散(打印后),最终实现高形状保真度(即保持形状)和打印质量。

https://cdn.ncbi.nlm.nih.gov/pmc/blobs/4718/9680455/18f12d962536/jfb-13-00225-g006.jpg
https://cdn.ncbi.nlm.nih.gov/pmc/blobs/4718/9680455/309c2d0fbee1/jfb-13-00225-g001.jpg
https://cdn.ncbi.nlm.nih.gov/pmc/blobs/4718/9680455/9351142942f9/jfb-13-00225-g002.jpg
https://cdn.ncbi.nlm.nih.gov/pmc/blobs/4718/9680455/352ba0f29252/jfb-13-00225-g003.jpg
https://cdn.ncbi.nlm.nih.gov/pmc/blobs/4718/9680455/567c15342c4d/jfb-13-00225-g004.jpg
https://cdn.ncbi.nlm.nih.gov/pmc/blobs/4718/9680455/01fd11da84de/jfb-13-00225-g005.jpg
https://cdn.ncbi.nlm.nih.gov/pmc/blobs/4718/9680455/18f12d962536/jfb-13-00225-g006.jpg
https://cdn.ncbi.nlm.nih.gov/pmc/blobs/4718/9680455/309c2d0fbee1/jfb-13-00225-g001.jpg
https://cdn.ncbi.nlm.nih.gov/pmc/blobs/4718/9680455/9351142942f9/jfb-13-00225-g002.jpg
https://cdn.ncbi.nlm.nih.gov/pmc/blobs/4718/9680455/352ba0f29252/jfb-13-00225-g003.jpg
https://cdn.ncbi.nlm.nih.gov/pmc/blobs/4718/9680455/567c15342c4d/jfb-13-00225-g004.jpg
https://cdn.ncbi.nlm.nih.gov/pmc/blobs/4718/9680455/01fd11da84de/jfb-13-00225-g005.jpg
https://cdn.ncbi.nlm.nih.gov/pmc/blobs/4718/9680455/18f12d962536/jfb-13-00225-g006.jpg

相似文献

1
Shape Fidelity Evaluation of Alginate-Based Hydrogels through Extrusion-Based Bioprinting.基于挤压式生物打印的海藻酸盐基水凝胶形状保真度评估
J Funct Biomater. 2022 Nov 7;13(4):225. doi: 10.3390/jfb13040225.
2
Assessing bioink shape fidelity to aid material development in 3D bioprinting.评估生物墨水的形状保真度,以辅助 3D 生物打印中的材料开发。
Biofabrication. 2017 Nov 30;10(1):014102. doi: 10.1088/1758-5090/aa90e2.
3
Effect of bioink properties on printability and cell viability for 3D bioplotting of embryonic stem cells.生物墨水特性对胚胎干细胞3D生物打印的可打印性和细胞活力的影响。
Biofabrication. 2016 Sep 16;8(3):035020. doi: 10.1088/1758-5090/8/3/035020.
4
3D bioprinting of molecularly engineered PEG-based hydrogels utilizing gelatin fragments.利用明胶片段对基于聚乙二醇的分子工程水凝胶进行 3D 生物打印。
Biofabrication. 2021 Aug 5;13(4). doi: 10.1088/1758-5090/ac0ff0.
5
Alginate-Based Bioinks for 3D Bioprinting and Fabrication of Anatomically Accurate Bone Grafts.基于海藻酸盐的生物墨水用于 3D 生物打印和制造解剖学精确的骨移植物。
Tissue Eng Part A. 2021 Sep;27(17-18):1168-1181. doi: 10.1089/ten.TEA.2020.0305. Epub 2021 Feb 26.
6
Development and quantitative characterization of the precursor rheology of hyaluronic acid hydrogels for bioprinting.用于生物打印的透明质酸水凝胶前体流变性的开发和定量表征。
Acta Biomater. 2019 Sep 1;95:176-187. doi: 10.1016/j.actbio.2019.01.041. Epub 2019 Jan 19.
7
Printability and bio-functionality of a shear thinning methacrylated xanthan-gelatin composite bioink.一种剪切稀化的甲基丙烯酰化黄原胶-明胶复合生物墨水的可打印性和生物功能性。
Biofabrication. 2021 Apr 8;13(3). doi: 10.1088/1758-5090/abec2d.
8
Characterization of Alginate-Gelatin-Cholesteryl Ester Liquid Crystals Bioinks for Extrusion Bioprinting of Tissue Engineering Scaffolds.用于组织工程支架挤出生物打印的藻酸盐-明胶-胆固醇酯液晶生物墨水的表征
Polymers (Basel). 2022 Mar 3;14(5):1021. doi: 10.3390/polym14051021.
9
Egg white improves the biological properties of an alginate-methylcellulose bioink for 3D bioprinting of volumetric bone constructs.蛋清改善了海藻酸盐-甲基纤维素生物墨水的生物学性能,使其可用于 3D 生物打印体积骨构建体。
Biofabrication. 2023 Feb 15;15(2). doi: 10.1088/1758-5090/acb8dc.
10
Printability of pulp derived crystal, fibril and blend nanocellulose-alginate bioinks for extrusion 3D bioprinting.用于挤出 3D 生物打印的牙髓衍生晶体、纤维和共混纳米纤维素-藻酸盐生物墨水的可印刷性。
Biofabrication. 2019 Jul 8;11(4):045006. doi: 10.1088/1758-5090/ab0631.

引用本文的文献

1
Hydrogel-Based Bioinks for Coaxial and Triaxial Bioprinting: A Review of Material Properties, Printing Techniques, and Applications.用于同轴和三轴生物打印的水凝胶基生物墨水:材料特性、打印技术及应用综述
Polymers (Basel). 2025 Mar 28;17(7):917. doi: 10.3390/polym17070917.
2
In Vitro Functional and Structural Evaluation of Low-Complexity Artificial Human Epidermis for 3D Tissue Engineering.用于3D组织工程的低复杂度人工人类表皮的体外功能与结构评估
Bioengineering (Basel). 2025 Feb 24;12(3):230. doi: 10.3390/bioengineering12030230.
3
Unlocking the future of precision manufacturing: A comprehensive exploration of 3D printing with fiber-reinforced composites in aerospace, automotive, medical, and consumer industries.

本文引用的文献

1
The Role of Machine Learning and Design of Experiments in the Advancement of Biomaterial and Tissue Engineering Research.机器学习与实验设计在生物材料和组织工程研究进展中的作用
Bioengineering (Basel). 2022 Oct 17;9(10):561. doi: 10.3390/bioengineering9100561.
2
Bioprinting of 3D Adipose Tissue Models Using a GelMA-Bioink with Human Mature Adipocytes or Human Adipose-Derived Stem Cells.使用含人成熟脂肪细胞或人脂肪来源干细胞的GelMA生物墨水对3D脂肪组织模型进行生物打印。
Gels. 2022 Sep 25;8(10):611. doi: 10.3390/gels8100611.
3
Multicellular 3D Models for the Study of Cardiac Fibrosis.
开启精密制造的未来:对航空航天、汽车、医疗和消费行业中纤维增强复合材料3D打印的全面探索。
Heliyon. 2024 Mar 5;10(5):e27328. doi: 10.1016/j.heliyon.2024.e27328. eCollection 2024 Mar 15.
4
Multilayer 3D bioprinting and complex mechanical properties of alginate-gelatin mesostructures.多层 3D 生物打印和藻酸盐-明胶介观结构的复杂机械性能。
Sci Rep. 2023 Jul 12;13(1):11253. doi: 10.1038/s41598-023-38323-2.
用于心脏纤维化研究的多细胞 3D 模型。
Int J Mol Sci. 2022 Oct 1;23(19):11642. doi: 10.3390/ijms231911642.
4
3D-printed microrobots from design to translation.3D 打印微型机器人:从设计到转化。
Nat Commun. 2022 Oct 5;13(1):5875. doi: 10.1038/s41467-022-33409-3.
5
Progress in 3D Bioprinting Technology for Osteochondral Regeneration.用于骨软骨再生的3D生物打印技术进展
Pharmaceutics. 2022 Jul 29;14(8):1578. doi: 10.3390/pharmaceutics14081578.
6
Machine learning-enabled optimization of extrusion-based 3D printing.基于挤出的 3D 打印的机器学习优化。
Methods. 2022 Oct;206:27-40. doi: 10.1016/j.ymeth.2022.08.002. Epub 2022 Aug 11.
7
3D Printed Solutions for Spheroid Engineering and Cancer Research.3D 打印在球体工程和癌症研究中的应用
Int J Mol Sci. 2022 Jul 25;23(15):8188. doi: 10.3390/ijms23158188.
8
Application of 3D Bioprinting in Urology.3D生物打印在泌尿外科中的应用。
Micromachines (Basel). 2022 Jul 7;13(7):1073. doi: 10.3390/mi13071073.
9
3D Bioprinting: An Enabling Technology to Understand Melanoma.3D生物打印:一种助力理解黑色素瘤的使能技术。
Cancers (Basel). 2022 Jul 20;14(14):3535. doi: 10.3390/cancers14143535.
10
3D Bioprinting of Multi-Material Decellularized Liver Matrix Hydrogel at Physiological Temperatures.在生理温度下对多材料脱细胞化肝脏基质水凝胶进行 3D 生物打印。
Biosensors (Basel). 2022 Jul 13;12(7):521. doi: 10.3390/bios12070521.