Suppr超能文献

性染色体修饰癌细胞系中的基因必需性。

Gene essentiality in cancer cell lines is modified by the sex chromosomes.

机构信息

Department of Genetics, The Institute of Life Sciences, The Hebrew University of Jerusalem, Jerusalem 9190401, Israel.

出版信息

Genome Res. 2022 Nov-Dec;32(11-12):1993-2002. doi: 10.1101/gr.276488.121. Epub 2022 Nov 23.

Abstract

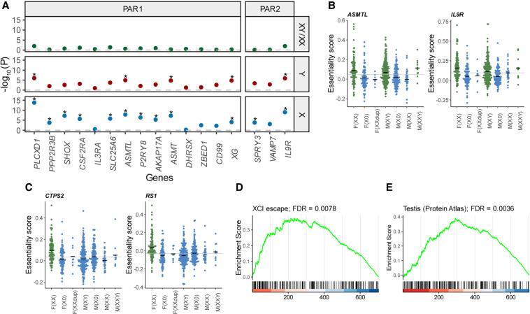
Human sex differences arise from gonadal hormones and sex chromosomes. Studying the direct effects of sex chromosomes in humans is still challenging. Here we studied how the sex chromosomes can modulate gene expression and the outcome of mutations across the genome by exploiting the tendency of cancer cell lines to lose or gain sex chromosomes. We inferred the dosage of the sex chromosomes in 355 female and 408 male cancer cell lines and used it to dissect the contributions of the Y and X Chromosomes to sex-biased gene expression. Furthermore, based on genome-wide CRISPR screens, we identified genes whose essentiality is different between male and female cells depending on the sex chromosomes. The most significant genes were X-linked genes compensated by Y-linked paralogs. Our sex-based analysis identifies genes that, when mutated, can affect male and female cells differently and reinforces the roles of the X and Y Chromosomes in sex-specific cell function.

摘要

人类的性别差异源于性腺激素和性染色体。研究人类性染色体的直接影响仍然具有挑战性。在这里,我们通过利用癌细胞系丢失或获得性染色体的趋势,研究了性染色体如何调节基因组中基因表达和突变的结果。我们推断了 355 条雌性和 408 条雄性癌细胞系中性染色体的剂量,并利用它来剖析 Y 染色体和 X 染色体对性别偏向基因表达的贡献。此外,基于全基因组 CRISPR 筛选,我们确定了根据性染色体的不同,在雄性和雌性细胞中必需性不同的基因。最重要的基因是由 Y 染色体上的同源基因补偿的 X 连锁基因。我们基于性别的分析确定了那些发生突变时可能会对男性和女性细胞产生不同影响的基因,并强化了 X 和 Y 染色体在性别特异性细胞功能中的作用。

https://cdn.ncbi.nlm.nih.gov/pmc/blobs/7aba/9808629/1ceadfde8135/1993f01.jpg

文献AI研究员

20分钟写一篇综述,助力文献阅读效率提升50倍。

立即体验

用中文搜PubMed

大模型驱动的PubMed中文搜索引擎

马上搜索

文档翻译

学术文献翻译模型,支持多种主流文档格式。

立即体验