Suppr超能文献

运动干预的时间点可调节坐骨神经损伤后同侧背根神经节神经元中与神经性疼痛相关的分子。

The timing point of exercise intervention regulates neuropathic pain-related molecules in the ipsilateral dorsal root ganglion neurons after sciatic nerve injury.

作者信息

Cho Yeong-Hyun, Seo Tae-Beom

机构信息

Department of Kinesiology, College of Natural Science, Jeju National University, Jeju, Korea.

出版信息

J Exerc Rehabil. 2022 Oct 26;18(5):286-293. doi: 10.12965/jer.2244382.191. eCollection 2022 Oct.

Abstract

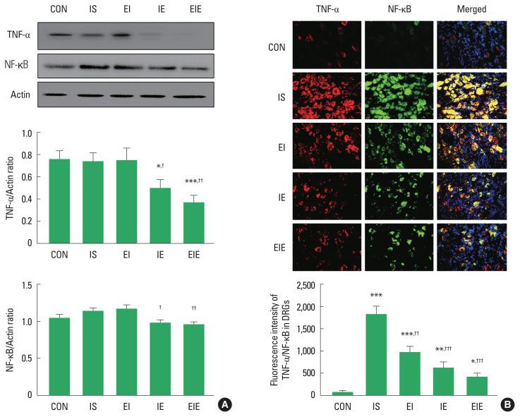
The purpose of this study was to determine whether the timing of tread-mill exercise application can control expression levels of neuropathic pain- and regeneration-related proteins in the ipsilateral lumbar 4 (L4) to 6 (L6) dorsal root ganglion cells (DRG) after sciatic nerve injury (SNI). The experimental rats were randomly divided into five groups: the normal control, SNI+sedentary (IS), exercise+SNI (EI), SNI+exercise (IE), exercise+SNI+exercise (EIE) groups. The rats in exercise groups per-formed treadmill exercise at a speed of 8 m/min for 30 min once a day during 14 days before and/or after SNI. For investigating the expression of specific neuropathic pain and regeneration-related proteins in DRG, we prepared L4 to L6 DRG in the ipsilateral side. In the quantitative analysis, growth associated protein 43 (GAP-43) and brain-derived neurotrophic factor levels were further increased in the ipsilateral DRG at all treadmill exercise groups than those in IS group. In the histological findings, GAP-43 was qualitatively increased IE and EIE groups than IS group at DRG. Wnt3a and β-catenin were dramatically downregulated in EIE and IE groups than IS groups. In addition, nuclear factor kappa-light-chain-enhancer of activated B cells and tumor necrosis factor-α were significantly decreased in IE and EIE groups than IS group in the ipsilateral DRG. Our findings suggested novel information that regular low-intensity exercise before and/or after SNI might be a therapeutic and preventive approaches for relieving neuropathic pain and improving axonal elongation after peripheral nerve injury.

摘要

本研究的目的是确定跑步机运动应用的时机是否能控制坐骨神经损伤(SNI)后同侧腰4(L4)至腰6(L6)背根神经节细胞(DRG)中神经病理性疼痛和再生相关蛋白的表达水平。将实验大鼠随机分为五组:正常对照组、SNI+久坐不动组(IS)、运动+SNI组(EI)、SNI+运动组(IE)、运动+SNI+运动组(EIE)。运动组的大鼠在SNI之前和/或之后的14天内,每天以8米/分钟的速度进行30分钟的跑步机运动。为了研究DRG中特定神经病理性疼痛和再生相关蛋白的表达,我们制备了同侧的L4至L6 DRG。在定量分析中,与IS组相比,所有跑步机运动组同侧DRG中的生长相关蛋白43(GAP-43)和脑源性神经营养因子水平进一步升高。在组织学结果中,与IS组相比,DRG处IE组和EIE组的GAP-43定性增加。与IS组相比,EIE组和IE组中的Wnt3a和β-连环蛋白显著下调。此外,与IS组相比,同侧DRG中IE组和EIE组的活化B细胞核因子κ轻链增强子和肿瘤坏死因子-α显著降低。我们的研究结果表明了新的信息,即SNI之前和/或之后的定期低强度运动可能是缓解神经病理性疼痛和改善周围神经损伤后轴突伸长的治疗和预防方法。

https://cdn.ncbi.nlm.nih.gov/pmc/blobs/b1de/9650311/1a95fd7ec756/jer-18-5-286f1.jpg

文献AI研究员

20分钟写一篇综述,助力文献阅读效率提升50倍。

立即体验

用中文搜PubMed

大模型驱动的PubMed中文搜索引擎

马上搜索

文档翻译

学术文献翻译模型,支持多种主流文档格式。

立即体验