Key Laboratory of Systems Biomedicine (Ministry of Education), Shanghai Center for Systems Biomedicine, School of Biomedical Engineering, Shanghai Jiao Tong University, Shanghai 200240, China.
Center for Bioinformatics and Computational Biology, East China Normal University, Shanghai 200241, China.
Int J Mol Sci. 2022 Nov 12;23(22):13984. doi: 10.3390/ijms232213984.
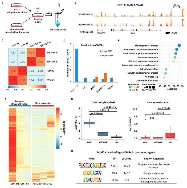
Chromatin immunoprecipitation coupled with high-throughput sequencing (ChIP-seq) can profile genome-wide epigenetic marks associated with regulatory genomic elements. However, conventional ChIP-seq is challenging when examining limited numbers of cells. Here, we developed a new technique by supplementing carrier materials of both chemically modified mimics with epigenetic marks and dUTP-containing DNA fragments during conventional ChIP procedures (hereafter referred to as 2cChIP-seq), thus dramatically improving immunoprecipitation efficiency and reducing DNA loss of low-input ChIP-seq samples. Using this strategy, we generated high-quality epigenomic profiles of histone modifications or DNA methylation in 10-1000 cells. By introducing Tn5 transposase-assisted fragmentation, 2cChIP-seq reliably captured genomic regions with histone modification at the single-cell level in about 100 cells. Moreover, we characterized the methylome of 100 differentiated female germline stem cells (FGSCs) and observed a particular DNA methylation signature potentially involved in the differentiation of mouse germline stem cells. Hence, we provided a reliable and robust epigenomic profiling approach for small cell numbers and single cells.
染色质免疫沉淀结合高通量测序(ChIP-seq)可绘制与调控基因组元件相关的全基因组表观遗传标记图谱。然而,当检测数量有限的细胞时,传统的 ChIP-seq 具有挑战性。在这里,我们在传统的 ChIP 过程中补充了携带化学修饰模拟物的载体材料和含有 dUTP 的 DNA 片段(此后称为 2cChIP-seq),从而极大地提高了免疫沉淀效率并减少了低输入 ChIP-seq 样品的 DNA 损失,开发了一种新技术。使用这种策略,我们在 10-1000 个细胞中生成了组蛋白修饰或 DNA 甲基化的高质量表观基因组图谱。通过引入 Tn5 转座酶辅助片段化,2cChIP-seq 可在大约 100 个细胞中可靠地捕获具有组蛋白修饰的单个细胞水平的基因组区域。此外,我们对 100 个分化的雌性生殖干细胞(FGSCs)进行了甲基化组学分析,观察到一种可能与小鼠生殖干细胞分化相关的特定 DNA 甲基化特征。因此,我们为小细胞数量和单细胞提供了一种可靠和强大的表观基因组分析方法。