Suppr超能文献

Hox 基因在发育后的新作用是正常成年行为的基础。

A novel post-developmental role of the Hox genes underlies normal adult behavior.

机构信息

Sussex Neuroscience, School of Life Sciences, University of Sussex, Brighton BN1 9QG, UK.

出版信息

Proc Natl Acad Sci U S A. 2022 Dec 6;119(49):e2209531119. doi: 10.1073/pnas.2209531119. Epub 2022 Dec 1.

Abstract

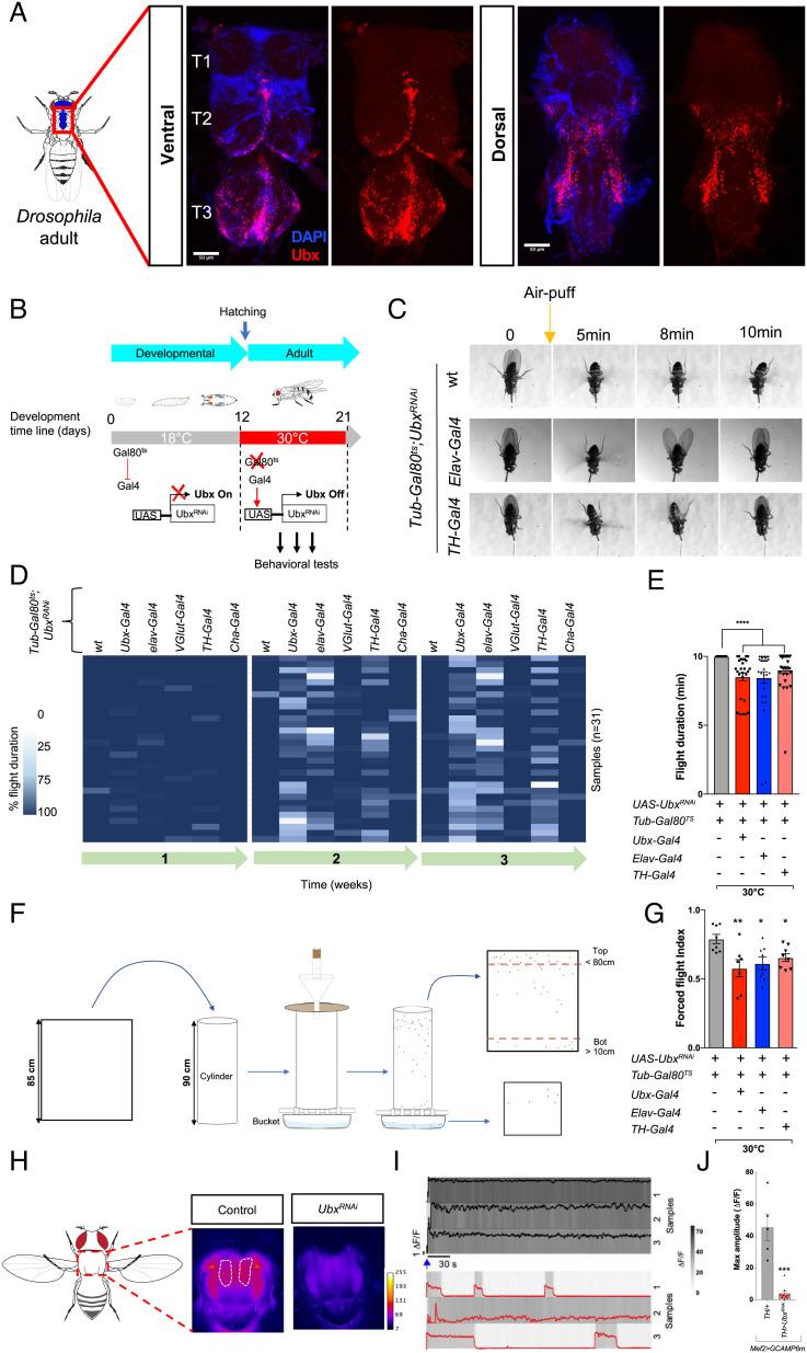
The molecular mechanisms underlying the stability of mature neurons and neural circuits are poorly understood. Here we explore this problem and discover that the genes are a component of the genetic program that maintains normal neural function in adult . We show that post-developmental downregulation of the gene () in adult neurons leads to substantial anomalies in flight. Mapping the cellular basis of these effects reveals that is required within a subset of dopaminergic neurons, and cell circuitry analyses in combination with optogenetics allow us to link these dopaminergic neurons to flight control. Functional imaging experiments show that is necessary for normal dopaminergic activity, and neuron-specific RNA-sequencing defines two previously uncharacterized ion channel-encoding genes as potential mediators of behavioral roles. Our study thus reveals a novel role of the system in controlling adult behavior and neural function. Based on the broad evolutionary conservation of the Hox system across distantly related animal phyla, we predict that the Hox genes might play neurophysiological roles in adult forms of other species, including humans.

摘要

成熟神经元和神经回路稳定性的分子机制知之甚少。在这里,我们探讨了这个问题,并发现 基因是维持成年 正常神经功能的遗传程序的一个组成部分。我们表明,成年神经元中 基因的发育后下调()导致飞行中出现大量异常。对这些影响的细胞基础进行映射表明,在一组多巴胺能神经元中需要 ,并且细胞电路分析与光遗传学相结合使我们能够将这些多巴胺能神经元与飞行控制联系起来。功能成像实验表明,正常的多巴胺能活性需要 ,神经元特异性 RNA 测序将两个以前未表征的离子通道编码基因定义为 行为作用的潜在介质。因此,我们的研究揭示了 系统在控制成年行为和神经功能中的新作用。基于 Hox 系统在远缘动物门中的广泛进化保守性,我们预测 Hox 基因可能在包括人类在内的其他物种的成年形式中发挥神经生理作用。

https://cdn.ncbi.nlm.nih.gov/pmc/blobs/e8a0/9894213/d1755933c53a/pnas.2209531119fig01.jpg

文献AI研究员

20分钟写一篇综述,助力文献阅读效率提升50倍。

立即体验

用中文搜PubMed

大模型驱动的PubMed中文搜索引擎

马上搜索

文档翻译

学术文献翻译模型,支持多种主流文档格式。

立即体验