Suppr超能文献

VPS9D1-AS1 的过表达扩增了肿瘤内 TGF-β 信号,并促进了结直肠癌肿瘤细胞逃避 CD8 T 细胞的杀伤。

VPS9D1-AS1 overexpression amplifies intratumoral TGF-β signaling and promotes tumor cell escape from CD8 T cell killing in colorectal cancer.

机构信息

Medical Research Center, Beijing Chao-Yang Hospital, Capital Medical University, Beijing, China.

Department of General Surgery, Beijing Chao-Yang Hospital, Capital Medical University, Beijing, China.

出版信息

Elife. 2022 Dec 2;11:e79811. doi: 10.7554/eLife.79811.

Abstract

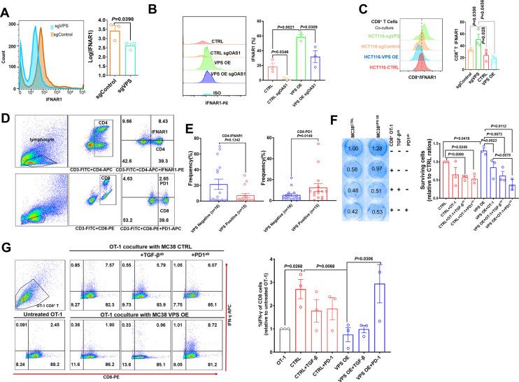
Efficacy of immunotherapy is limited in patients with colorectal cancer (CRC) because high expression of tumor-derived transforming growth factor (TGF)-β pathway molecules and interferon (IFN)-stimulated genes (ISGs) promotes tumor immune evasion. Here, we identified a long noncoding RNA (lncRNA), VPS9D1-AS1, which was located in ribosomes and amplified TGF-β signaling and ISG expression. We show that high expression of VPS9D1-AS1 was negatively associated with T lymphocyte infiltration in two independent cohorts of CRC. VPS9D1-AS1 served as a scaffolding lncRNA by binding with ribosome protein S3 (RPS3) to increase the translation of TGF-β, TGFBR1, and SMAD1/5/9. VPS9D1-AS1 knockout downregulated OAS1, an ISG gene, which further reduced IFNAR1 levels in tumor cells. Conversely, tumor cells overexpressing VPS9D1-AS1 were resistant to CD8 T cell killing and lowered IFNAR1 expression in CD8 T cells. In a conditional overexpression mouse model, VPS9D1-AS1 enhanced tumorigenesis and suppressed the infiltration of CD8 T cells. Treating tumor-bearing mice with antisense oligonucleotide drugs targeting VPS9D1-AS1 significantly suppressed tumor growth. Our findings indicate that the tumor-derived VPS9D1-AS1/TGF-β/ISG signaling cascade promotes tumor growth and enhances immune evasion and may thus serve as a potential therapeutic target for CRC.

摘要

免疫疗法在结直肠癌(CRC)患者中的疗效有限,因为肿瘤衍生的转化生长因子(TGF)-β 途径分子和干扰素(IFN)刺激基因(ISGs)的高表达促进了肿瘤免疫逃逸。在这里,我们鉴定了一种长非编码 RNA(lncRNA),VPS9D1-AS1,它位于核糖体中,并放大 TGF-β 信号和 ISG 表达。我们表明,在两个独立的 CRC 队列中,VPS9D1-AS1 的高表达与 T 淋巴细胞浸润呈负相关。VPS9D1-AS1 通过与核糖体蛋白 S3(RPS3)结合作为支架 lncRNA,增加 TGF-β、TGFBR1 和 SMAD1/5/9 的翻译。VPS9D1-AS1 敲除下调了 OAS1,一种 ISG 基因,这进一步降低了肿瘤细胞中 IFNAR1 的水平。相反,过表达 VPS9D1-AS1 的肿瘤细胞对 CD8 T 细胞杀伤具有抗性,并降低 CD8 T 细胞中 IFNAR1 的表达。在条件性过表达小鼠模型中,VPS9D1-AS1 增强了肿瘤发生并抑制了 CD8 T 细胞的浸润。用针对 VPS9D1-AS1 的反义寡核苷酸药物治疗荷瘤小鼠显著抑制了肿瘤生长。我们的研究结果表明,肿瘤衍生的 VPS9D1-AS1/TGF-β/ISG 信号级联促进了肿瘤生长,并增强了免疫逃逸,因此可能成为 CRC 的潜在治疗靶点。

https://cdn.ncbi.nlm.nih.gov/pmc/blobs/2df2/9744440/ecaf7821d5e9/elife-79811-fig1.jpg

文献AI研究员

20分钟写一篇综述,助力文献阅读效率提升50倍。

立即体验

用中文搜PubMed

大模型驱动的PubMed中文搜索引擎

马上搜索

文档翻译

学术文献翻译模型,支持多种主流文档格式。

立即体验