Suppr超能文献

血小板的形态、代谢谱、胞吐作用以及与白细胞的异质聚集与 COVID-19 患者的严重程度和死亡率有关。

Platelets' morphology, metabolic profile, exocytosis, and heterotypic aggregation with leukocytes in relation to severity and mortality of COVID-19-patients.

机构信息

Research Department, Children's Cancer Hospital Egypt, Cairo, Egypt.

Infectious Disease Unit, Internal Medicine Department, Faculty of Medicine, Cairo University, Cairo, Egypt.

出版信息

Front Immunol. 2022 Nov 21;13:1022401. doi: 10.3389/fimmu.2022.1022401. eCollection 2022.

Abstract

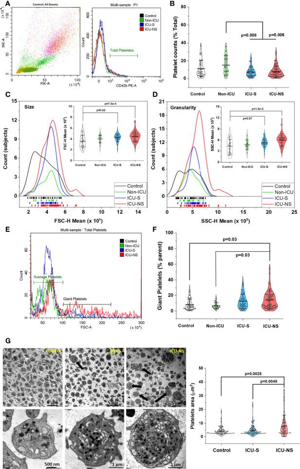
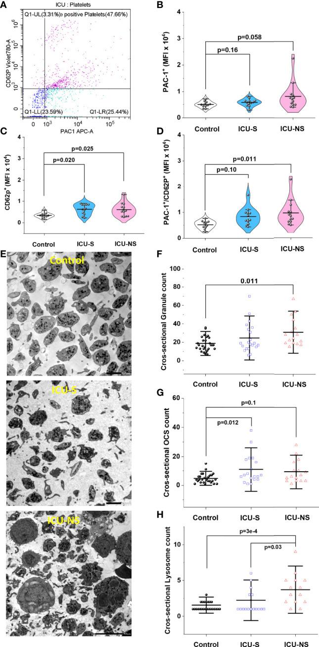
Roles of platelets during infections surpass the classical thrombus function and are now known to modulate innate immune cells. Leukocyte-platelet aggregations and activation-induced secretome are among factors recently gaining interest but little is known about their interplay with severity and mortality during the course of SARS-Cov-2 infection. The aim of the present work is to follow platelets' bioenergetics, redox balance, and calcium homeostasis as regulators of leukocyte-platelet interactions in a cohort of COVID-19 patients with variable clinical severity and mortality outcomes. We investigated COVID-19 infection-related changes in platelet counts, activation, morphology (by flow cytometry and electron microscopy), bioenergetics (by Seahorse analyzer), mitochondria function (by high resolution respirometry), intracellular calcium (by flow cytometry), reactive oxygen species (ROS, by flow cytometry), and leukocyte-platelet aggregates (by flow cytometry) in non-intensive care unit (ICU) hospitalized COVID-19 patients (Non-ICU, n=15), ICU-survivors of severe COVID-19 (ICU-S, n=35), non-survivors of severe COVID-19 (ICU-NS, n=60) relative to control subjects (n=31). Additionally, molecular studies were carried out to follow gene and protein expressions of mitochondrial electron transport chain complexes (ETC) in representative samples of isolated platelets from the studied groups. Our results revealed that COVID-19 infection leads to global metabolic depression especially in severe patients despite the lack of significant impacts on levels of mitochondrial ETC genes and proteins. We also report that severe patients' platelets exhibit hyperpolarized mitochondria and significantly lowered intracellular calcium, concomitantly with increased aggregations with neutrophil. These changes were associated with increased populations of giant platelets and morphological transformations usually correlated with platelets activation and inflammatory signatures, but with impaired exocytosis. Our data suggest that hyperactive platelets with impaired exocytosis may be integral parts in the pathophysiology dictating severity and mortality in COVID-19 patients.

摘要

血小板在感染过程中的作用超越了经典的血栓功能,现在已知其可以调节先天免疫细胞。白细胞-血小板聚集和激活诱导的分泌物是最近引起关注的因素之一,但对于它们在 SARS-CoV-2 感染过程中的严重程度和死亡率之间的相互作用知之甚少。本研究的目的是在一组具有不同临床严重程度和死亡率结局的 COVID-19 患者中,观察血小板的生物能量学、氧化还原平衡和钙离子稳态作为调节白细胞-血小板相互作用的因素。我们通过流式细胞术和电子显微镜观察血小板计数、激活、形态(流式细胞术和电子显微镜)、生物能量学( Seahorse 分析仪)、线粒体功能(高分辨率呼吸仪)、细胞内钙(流式细胞术)、活性氧物质(ROS,流式细胞术)和白细胞-血小板聚集体(流式细胞术)在非重症监护病房(非 ICU)住院 COVID-19 患者(非 ICU,n=15)、重症 COVID-19 幸存者 ICU-S,n=35)、重症 COVID-19 非幸存者 ICU-NS,n=60)和对照组(n=31)中与 COVID-19 感染相关的变化。此外,我们还进行了分子研究,以跟踪从研究组中分离的血小板代表样本中线粒体电子传递链复合物(ETC)的基因和蛋白表达。我们的研究结果表明,COVID-19 感染导致全身代谢抑制,特别是在严重患者中,尽管对线粒体 ETC 基因和蛋白水平没有显著影响。我们还报告说,严重患者的血小板表现出线粒体超极化和显著降低的细胞内钙,同时与中性粒细胞的聚集增加。这些变化与巨血小板的增加和形态变化有关,这些变化通常与血小板激活和炎症特征相关,但伴有分泌功能受损。我们的数据表明,功能亢进的血小板伴分泌功能受损可能是决定 COVID-19 患者严重程度和死亡率的病理生理学的组成部分。

https://cdn.ncbi.nlm.nih.gov/pmc/blobs/6d24/9720295/e4d7090da87d/fimmu-13-1022401-g001.jpg

文献AI研究员

20分钟写一篇综述,助力文献阅读效率提升50倍。

立即体验

用中文搜PubMed

大模型驱动的PubMed中文搜索引擎

马上搜索

文档翻译

学术文献翻译模型,支持多种主流文档格式。

立即体验