The Department of Immunology, College of Basic Medicine, Qingdao University, Qingdao, Shandong, China.
Department of Orthopaedics, Suzhou Science and Technology Town Hospital, Suzhou, Jiangsu, China.
Front Immunol. 2022 Nov 22;13:1046121. doi: 10.3389/fimmu.2022.1046121. eCollection 2022.
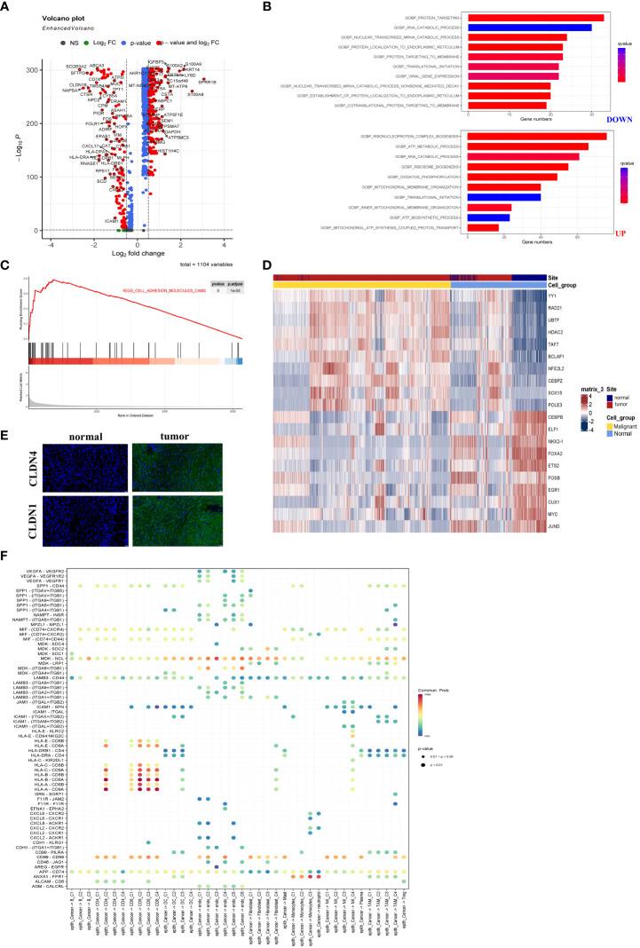
Lung adenocarcinoma (LUAD) is the most common type of lung cancer and the leading cause of cancer incidence and mortality worldwide. Despite the improvement of traditional and immunological therapies, the clinical outcome of LUAD is still far from satisfactory. Patients given the same treatment regimen had different responses and clinical outcomes due to the heterogeneity of LUAD. How to identify the targets based on heterogeneity analysis is crucial for treatment strategies. Recently, the single-cell RNA-sequencing (scRNA-seq) technology has been used to investigate the tumor microenvironment (TME) based on cell-specific changes and shows prominently valuable for biomarker prediction. In this study, we systematically analyzed a meta-dataset from the multiple LUAD scRNA-seq datasets in LUAD, identified 15 main types of cells and 57 cell subgroups, and revealed a series of potential biomarkers in M2b, exhausted CD8T, endothelial cells, fibroblast, and metabolic patterns in TME, which further validated with immunofluorescence in clinical cohorts of LUAD. In the prognosis analysis, M0 macrophage and T cell activation were shown correlated to a better prognosis (<0.05). Briefly, our study provided insights into the heterogeneity of LUAD and assisted in novel therapeutic strategies for clinical outcome improvement.
肺腺癌(LUAD)是最常见的肺癌类型,也是全球癌症发病率和死亡率的主要原因。尽管传统和免疫疗法有所改善,但 LUAD 的临床结果仍远未令人满意。由于 LUAD 的异质性,接受相同治疗方案的患者有不同的反应和临床结果。如何基于异质性分析来确定目标对于治疗策略至关重要。最近,单细胞 RNA 测序(scRNA-seq)技术已用于基于细胞特异性变化研究肿瘤微环境(TME),并在生物标志物预测方面显示出显著的价值。在这项研究中,我们系统地分析了 LUAD 中多个 LUAD scRNA-seq 数据集的元数据集,鉴定了 15 种主要细胞类型和 57 种细胞亚群,并揭示了 TME 中 M2b、耗竭 CD8T、内皮细胞、成纤维细胞和代谢模式中的一系列潜在生物标志物,这些生物标志物在 LUAD 的临床队列中进一步通过免疫荧光进行了验证。在预后分析中,M0 巨噬细胞和 T 细胞激活与更好的预后相关(<0.05)。总之,我们的研究提供了对 LUAD 异质性的深入了解,并为改善临床结果的新治疗策略提供了帮助。