Suppr超能文献

一名服用免疫抑制剂的鱼贩出现孢子丝菌病样淋巴管炎型皮肤表现:鉴别诊断线索

Sporotrichoid lymphocutaneous pattern in a fish-merchant under immunosuppressant medications: Clues to differential diagnoses.

作者信息

Khadka Dhan Keshar, Acharya Ripala, Agrawal Sudha

机构信息

Department of Dermatology and Venereology B.P Koirala Institute of Health Sciences Dharan Nepal.

出版信息

Clin Case Rep. 2022 Dec 5;10(12):e6708. doi: 10.1002/ccr3.6708. eCollection 2022 Dec.

Abstract

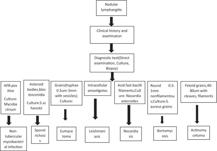
Sporotrichoid-lymphocutaneous-pattern is classically seen in sporotrichosis, though also present in other infections like atypical mycobacteriosis and leishmaniasis. Cutaneous atypical mycobacterial infection presents as localized lesions in immunocompetent and is widespread in immunosuppressed patients. Here, we present a case of sporotrichoid-lymphocutaneous infection due to atypical mycobacteria, in a fish-seller under immunosuppressants.

摘要

孢子丝菌样淋巴皮肤型在孢子丝菌病中较为典型,但在非典型分枝杆菌病和利什曼病等其他感染中也可出现。皮肤非典型分枝杆菌感染在免疫功能正常者中表现为局限性病变,而在免疫抑制患者中则广泛存在。在此,我们报告一例免疫抑制剂治疗下的鱼贩因非典型分枝杆菌引起的孢子丝菌样淋巴皮肤感染病例。

https://cdn.ncbi.nlm.nih.gov/pmc/blobs/8087/9723480/c692d50ebeb1/CCR3-10-e6708-g003.jpg

相似文献

1
Sporotrichoid lymphocutaneous pattern in a fish-merchant under immunosuppressant medications: Clues to differential diagnoses.
Clin Case Rep. 2022 Dec 5;10(12):e6708. doi: 10.1002/ccr3.6708. eCollection 2022 Dec.
6
A red herring colonization of in cutaneous sporotrichosis lesions misleading the diagnosis.
Proc (Bayl Univ Med Cent). 2022 Apr 12;35(4):545-547. doi: 10.1080/08998280.2022.2058833. eCollection 2022.
8
Cutaneous atypical mycobacteriosis with sporotrichoid clinical presentation caused by automotive accident.
An Bras Dermatol. 2018 Sep-Oct;93(5):743-745. doi: 10.1590/abd1806-4841.20187586.
9
Mycobacterium marinum lymphocutaneous infection.
Dermatol Online J. 2019 Feb 15;25(2):13030/qt5bb78905.
10
Clinical patterns of cutaneous nontuberculous mycobacterial infections.
Br J Dermatol. 2005 Apr;152(4):727-34. doi: 10.1111/j.1365-2133.2005.06519.x.

引用本文的文献

2
A Rapid PCR-Based Diagnostic Method for Skin Infection with .
Infect Drug Resist. 2024 Jul 9;17:2833-2851. doi: 10.2147/IDR.S463798. eCollection 2024.
3
Acid-fast bacteria as causative agents of skin and soft tissue infections: case presentations and literature review.
Rev Inst Med Trop Sao Paulo. 2023 Apr 14;65:e29. doi: 10.1590/S1678-9946202365029. eCollection 2023.

本文引用的文献

4
infection with sporotrichoid spread from fish tank exposure.
CMAJ. 2017 Jan 16;189(2):E76. doi: 10.1503/cmaj.151472. Epub 2016 Aug 22.
5
Subcutaneous nodules with sporotrichoid spread.
Dermatol Online J. 2009 May 15;15(5):11.
6
Treatment of Mycobacterium marinum cutaneous infections.
Expert Opin Pharmacother. 2007 Dec;8(17):2965-78. doi: 10.1517/14656566.8.17.2965.
8
Mycobacterium marinum: ubiquitous agent of waterborne granulomatous skin infections.
Eur J Clin Microbiol Infect Dis. 2006 Oct;25(10):609-13. doi: 10.1007/s10096-006-0201-4.

文献AI研究员

20分钟写一篇综述,助力文献阅读效率提升50倍。

立即体验

用中文搜PubMed

大模型驱动的PubMed中文搜索引擎

马上搜索

文档翻译

学术文献翻译模型,支持多种主流文档格式。

立即体验