Department of Pharmacology, School of Basic Medicine, Tongji Medical College, Huazhong University of Science and Technology, Wuhan, China.
School of Pharmacy, Tongji Medical College, Huazhong University of Science and Technology, Wuhan 430030, China.
Brain Behav Immun. 2023 Feb;108:204-220. doi: 10.1016/j.bbi.2022.12.007. Epub 2022 Dec 7.
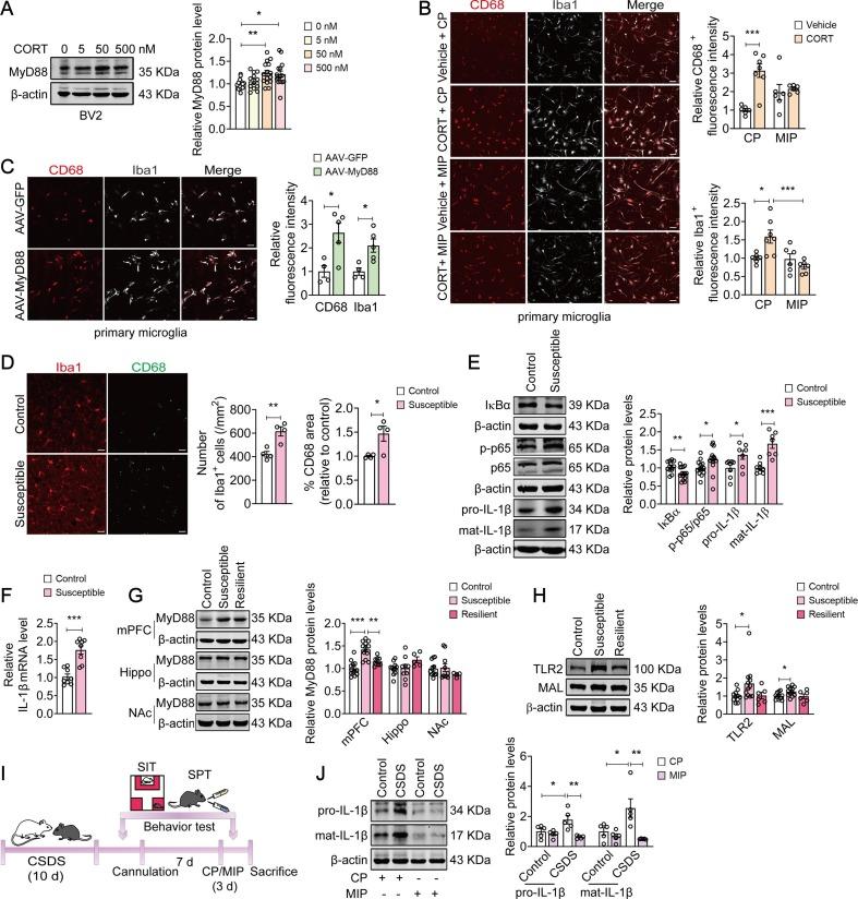
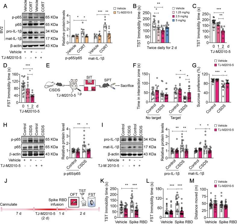
Increasing evidence supports the pathogenic role of neuroinflammation in psychiatric diseases, including major depressive disorder (MDD) and neuropsychiatric symptoms of Coronavirus disease 2019 (COVID-19); however, the precise mechanism and therapeutic strategy are poorly understood. Here, we report that myeloid differentiation factor 88 (MyD88), a pivotal adaptor that bridges toll-like receptors to their downstream signaling by recruiting the signaling complex called 'myddosome', was up-regulated in the medial prefrontal cortex (mPFC) after exposure to chronic social defeat stress (CSDS) or severe acute respiratory syndrome coronavirus 2 (SARS-CoV-2) spike protein. The inducible expression of MyD88 in the mPFC primed neuroinflammation and conferred stress susceptibility via amplifying immune danger signals, such as high-mobility group box 1 and SARS-CoV-2 spike protein. Overexpression of MyD88 aggravated, whereas knockout or pharmacological inhibition of MyD88 ameliorated CSDS-induced depressive-like behavior. Notably, TJ-M2010-5, a novel synthesized targeting inhibitor of MyD88 dimerization, alleviated both CSDS- and SARS-CoV-2 spike protein-induced depressive-like behavior. Taken together, our findings indicate that inhibiting MyD88 signaling represents a promising therapeutic strategy for stress-related mental disorders, such as MDD and COVID-19-related neuropsychiatric symptoms.
越来越多的证据支持神经炎症在精神疾病中的致病作用,包括重度抑郁症(MDD)和 2019 年冠状病毒病(COVID-19)的神经精神症状;然而,其确切的机制和治疗策略仍不清楚。在这里,我们报告髓样分化因子 88(MyD88),一种衔接蛋白,通过募集被称为“myddosome”的信号复合物,将 Toll 样受体与其下游信号连接起来,在慢性社交挫败应激(CSDS)或严重急性呼吸综合征冠状病毒 2(SARS-CoV-2)刺突蛋白暴露后在内侧前额叶皮层(mPFC)中上调。mPFC 中 MyD88 的诱导表达引发了神经炎症,并通过放大免疫危险信号(如高迁移率族蛋白 1 和 SARS-CoV-2 刺突蛋白)赋予了应激易感性。MyD88 的过表达加重了 CSDS 诱导的抑郁样行为,而 MyD88 的敲除或药理学抑制则改善了 CSDS 诱导的抑郁样行为。值得注意的是,TJ-M2010-5,一种新型合成的 MyD88 二聚化靶向抑制剂,缓解了 CSDS 和 SARS-CoV-2 刺突蛋白诱导的抑郁样行为。总之,我们的研究结果表明,抑制 MyD88 信号代表了一种有前途的治疗应激相关精神障碍的策略,如 MDD 和 COVID-19 相关的神经精神症状。