Department of Molecular Biology, Cellular Biology, and Biochemistry, Division of Biology and Medicine, Brown University, Providence, RI, USA.
Department of Pediatrics, Fukushima Medical University School of Medicine, Fukushima, Japan.
Respir Res. 2022 Dec 10;23(1):340. doi: 10.1186/s12931-022-02263-8.
Premature infants, subjected to supplemental oxygen and mechanical ventilation, may develop bronchopulmonary dysplasia, a chronic lung disease characterized by alveolar dysplasia and impaired vascularization. We and others have shown that hyperoxia causes senescence in cultured lung epithelial cells and fibroblasts. Although miR-34a modulates senescence, it is unclear whether it contributes to hyperoxia-induced senescence. We hypothesized that hyperoxia increases miR-34a levels, leading to cellular senescence.
We exposed mouse lung epithelial (MLE-12) cells and primary human small airway epithelial cells to hyperoxia (95% O/5% CO) or air (21% O/5% CO) for 24 h. Newborn mice (< 12 h old) were exposed to hyperoxia (> 95% O) for 3 days and allowed to recover in room air until postnatal day 7. Lung samples from premature human infants requiring mechanical ventilation and control subjects who were not mechanically ventilated were employed.
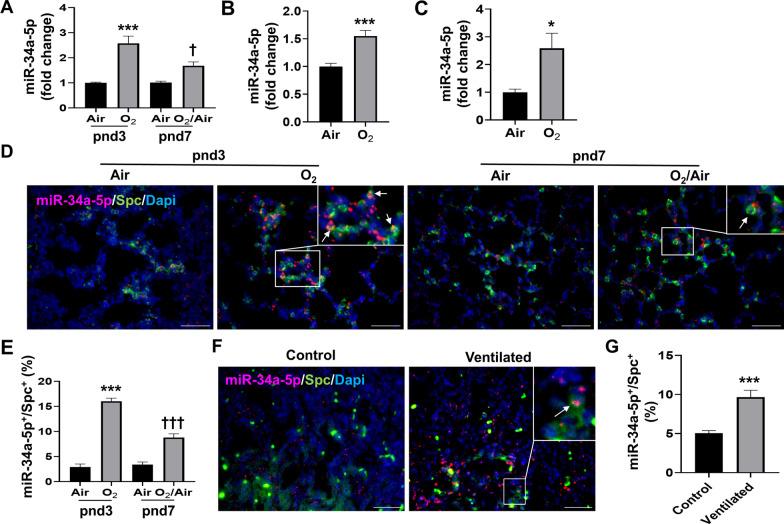
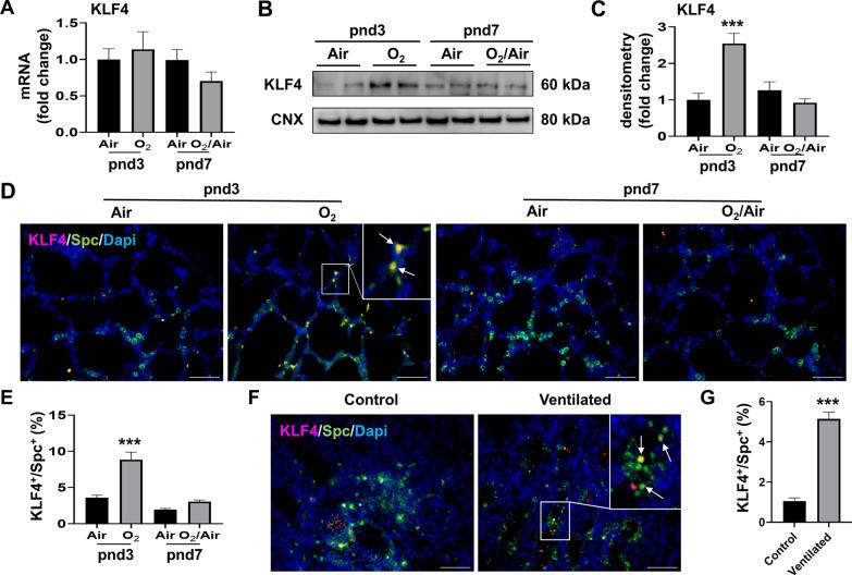
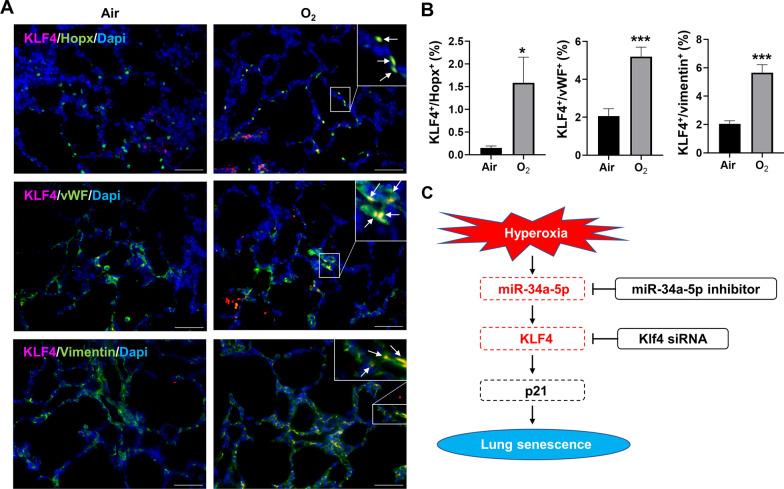
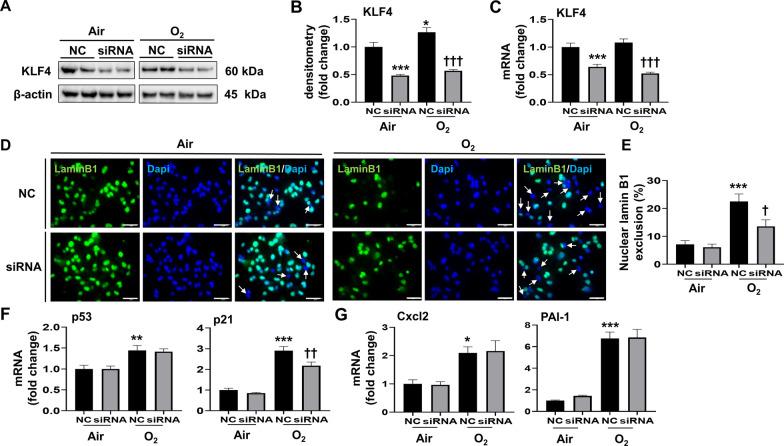
Hyperoxia caused senescence as indicated by loss of nuclear lamin B1, increased p21 gene expression, and senescence-associated secretory phenotype factors. Expression of miR-34a-5p was increased in epithelial cells and newborn mice exposed to hyperoxia, and in premature infants requiring mechanical ventilation. Transfection with a miR-34a-5p inhibitor reduced hyperoxia-induced senescence in MLE-12 cells. Additionally, hyperoxia increased protein levels of the oncogene and tumor-suppressor Krüppel-like factor 4 (KLF4), which were inhibited by a miR-34a-5p inhibitor. Furthermore, KLF4 knockdown by siRNA transfection reduced hyperoxia-induced senescence.
Hyperoxia increases miR-34a-5p, leading to senescence in lung epithelial cells. This is dictated in part by upregulation of KLF4 signaling. Therefore, inhibiting hyperoxia-induced senescence via miR-34a-5p or KLF4 suppression may provide a novel therapeutic strategy to mitigate the detrimental consequences of hyperoxia in the neonatal lung.
早产儿接受补充氧气和机械通气可能会发展为支气管肺发育不良,这是一种以肺泡发育不良和血管生成受损为特征的慢性肺部疾病。我们和其他人已经表明,高氧会导致培养的肺上皮细胞和成纤维细胞衰老。尽管 miR-34a 调节衰老,但尚不清楚它是否有助于高氧诱导的衰老。我们假设高氧会增加 miR-34a 水平,导致细胞衰老。
我们将小鼠肺上皮 (MLE-12) 细胞和原代人小气道上皮细胞暴露于高氧 (95% O/5% CO) 或空气 (21% O/5% CO) 24 小时。新生小鼠(<12 小时龄)暴露于高氧 (>95% O) 3 天,并在恢复至生后第 7 天之前允许在室内空气中恢复。使用需要机械通气的早产儿和未接受机械通气的对照婴儿的肺样本。
高氧导致衰老,表现为核层蛋白 B1 丢失、p21 基因表达增加和衰老相关分泌表型因子。miR-34a-5p 在暴露于高氧的上皮细胞和新生小鼠以及需要机械通气的早产儿中表达增加。miR-34a-5p 抑制剂转染可降低 MLE-12 细胞中高氧诱导的衰老。此外,高氧增加了致癌基因和肿瘤抑制因子 Krüppel 样因子 4 (KLF4) 的蛋白水平,miR-34a-5p 抑制剂可抑制其表达。此外,siRNA 转染敲低 KLF4 可减少高氧诱导的衰老。
高氧增加 miR-34a-5p,导致肺上皮细胞衰老。这部分是由 KLF4 信号的上调决定的。因此,通过 miR-34a-5p 或 KLF4 抑制抑制高氧诱导的衰老可能为减轻新生儿肺高氧的有害后果提供一种新的治疗策略。