Experimental Neurosurgery, Department of Neurosurgery, Neuroscience Center, Goethe University Hospital, 60590 Frankfurt am Main, Germany.
Department of Radiotherapy and Oncology, Goethe University Hospital, 60590 Frankfurt am Main, Germany.
Cells. 2022 Dec 3;11(23):3917. doi: 10.3390/cells11233917.
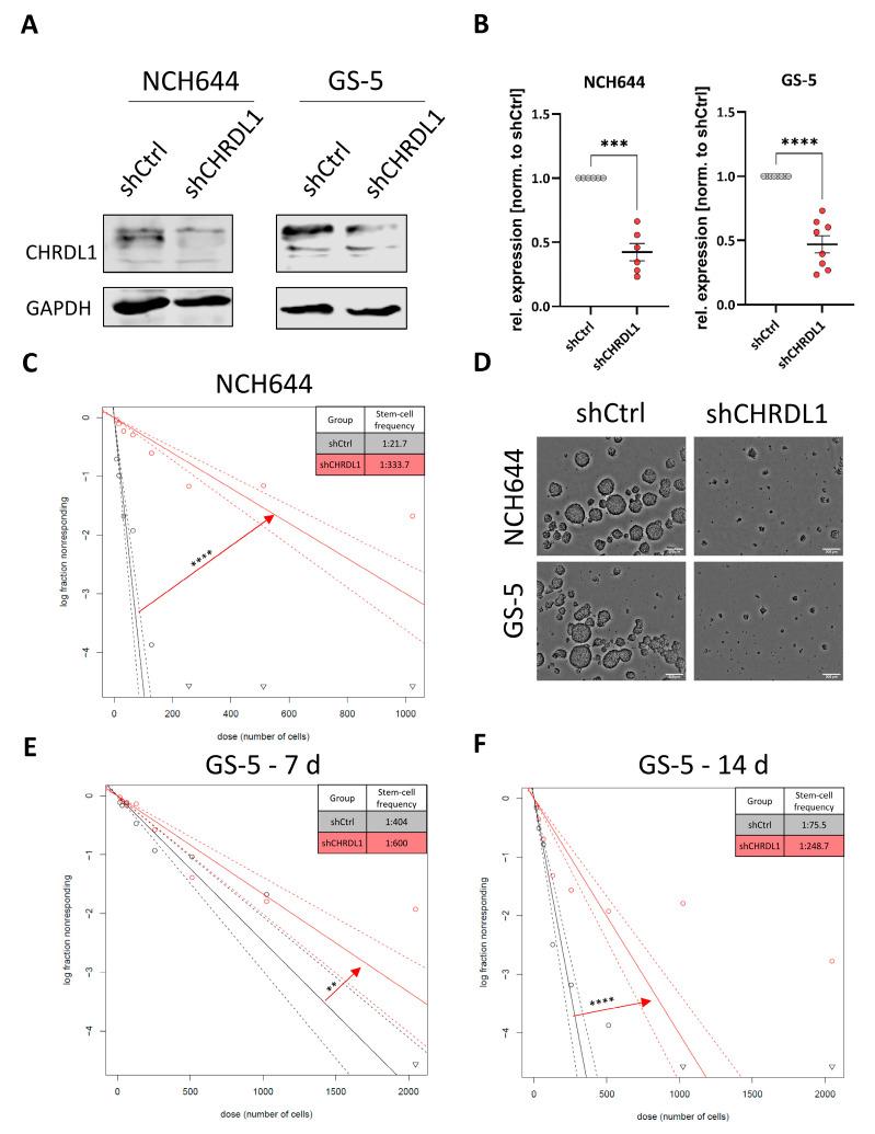
Glioblastoma (GBM) still presents as one of the most aggressive tumours in the brain, which despite enormous research efforts, remains incurable today. As many theories evolve around the persistent recurrence of this malignancy, the assumption of a small population of cells with a stem-like phenotype remains a key driver of its infiltrative nature. In this article, we research Chordin-like 1 (CHRDL1), a secreted protein, as a potential key regulator of the glioma stem-like cell (GSC) phenotype. It has been shown that CHRDL1 antagonizes the function of bone morphogenic protein 4 (BMP4), which induces GSC differentiation and, hence, reduces tumorigenicity. We, therefore, employed two previously described GSCs spheroid cultures and depleted them of CHRDL1 using the stable transduction of a CHRDL1-targeting shRNA. We show with in vitro cell-based assays (MTT, limiting dilution, and sphere formation assays), Western blots, irradiation procedures, and quantitative real-time PCR that the depletion of the secreted BMP4 antagonist CHRDL1 prominently decreases functional and molecular stemness traits resulting in enhanced radiation sensitivity. As a result, we postulate CHRDL1 as an enforcer of stemness in GSCs and find additional evidence that high CHRDL1 expression might also serve as a marker protein to determine BMP4 susceptibility.
胶质母细胞瘤(GBM)仍然是大脑中最具侵袭性的肿瘤之一,尽管进行了大量的研究工作,但目前仍然无法治愈。由于许多理论都围绕着这种恶性肿瘤的持续复发而演变,因此具有干细胞样表型的一小部分细胞的假设仍然是其浸润性的关键驱动因素。在本文中,我们研究了 Chordin-like 1(CHRDL1),一种分泌蛋白,作为胶质瘤干细胞样细胞(GSC)表型的潜在关键调节剂。已经表明,CHRDL1 拮抗骨形态发生蛋白 4(BMP4)的功能,BMP4 诱导 GSC 分化,从而降低肿瘤发生能力。因此,我们使用先前描述的两种 GSCs 球体培养物,并使用靶向 CHRDL1 的 shRNA 的稳定转导将其耗尽 CHRDL1。我们通过体外基于细胞的测定(MTT、有限稀释和球体形成测定)、Western blot、辐照程序和定量实时 PCR 表明,耗尽分泌的 BMP4 拮抗剂 CHRDL1 可显著降低功能和分子干性特征,从而导致辐射敏感性增强。因此,我们假设 CHRDL1 是 GSCs 干性的执行者,并发现更多证据表明高 CHRDL1 表达也可以作为确定 BMP4 敏感性的标记蛋白。