Department of Movement Sciences and Wellness, University Parthenope, 80133 Naples, Italy.
CEINGE-Biotecnologie Avanzate Franco Salvatore, 80145 Naples, Italy.
Int J Environ Res Public Health. 2022 Nov 28;19(23):15835. doi: 10.3390/ijerph192315835.
Aging and sedentary behavior are independent risk factors for non-communicable diseases. An active lifestyle and structured physical activity are positively associated with a healthier quality of life in the elderly. Here, we explored the proteomic/metabolomic muscular signature induced by lifelong football training associated with successful aging.
The study was performed on nine lifelong football players (67.3 ± 2.8 yrs) and nine aged-matched untrained subjects. We performed a proteomic/metabolomic approach on muscle biopsies; the obtained data were analyzed by means of different bioinformatic tools.
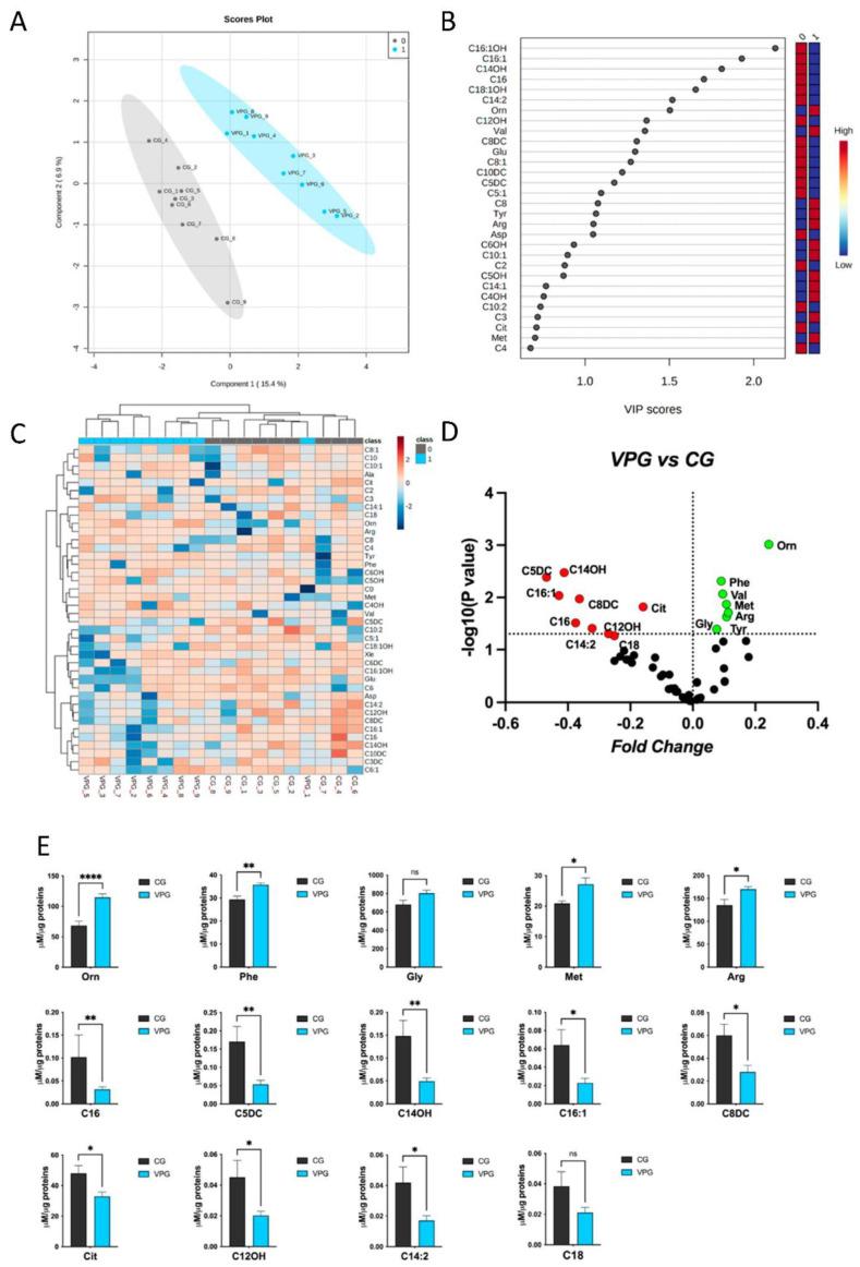
Our results indicated that lifelong football training is able to enhance the muscles' oxidative capacity in the elderly by promoting fatty acids as preferential energetic substrates and hence determining a healthier body composition and metabolic profile; furthermore, we showed that the total polyamine content is higher in lifelong football players' muscle, enforcing the involvement of polyamines in muscle growth and hypertrophy.
Lifelong football training, as a structured physical activity, significantly influences the expression of the proteins and metabolites involved in oxidative metabolism and muscle hypertrophy associated with successful aging.
衰老和久坐行为是导致非传染性疾病的独立危险因素。积极的生活方式和有规律的体育活动与老年人更健康的生活质量呈正相关。在这里,我们探讨了与成功衰老相关的终身足球训练所引起的肌肉蛋白质组/代谢组特征。
该研究在九名终身足球运动员(67.3±2.8 岁)和九名年龄匹配的未经训练的受试者中进行。我们对肌肉活检进行了蛋白质组/代谢组学分析;通过不同的生物信息学工具对获得的数据进行了分析。
我们的结果表明,终身足球训练能够通过促进脂肪酸作为首选能量底物来提高老年人肌肉的氧化能力,从而确定更健康的身体成分和代谢特征;此外,我们还表明,终身足球运动员的肌肉中多胺的总含量较高,这表明多胺参与了肌肉的生长和肥大。
作为一种结构化的体育活动,终身足球训练显著影响与成功衰老相关的氧化代谢和肌肉肥大相关的蛋白质和代谢物的表达。