Suppr超能文献

干扰素调节因子 1 在调节小胶质细胞激活和视网膜炎症中的作用。

The Role of Interferon Regulatory Factor 1 in Regulating Microglial Activation and Retinal Inflammation.

机构信息

Department of Ophthalmology, School of Medicine, University of Missouri, Columbia, MO 65212, USA.

Aier Eye Hospital Group, Aier Eye Institute, Changsha 410015, China.

出版信息

Int J Mol Sci. 2022 Nov 24;23(23):14664. doi: 10.3390/ijms232314664.

Abstract

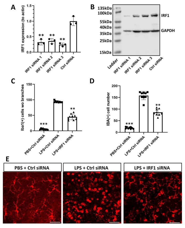
Microglia are resident immune cells in the central nervous system (CNS). Microglial activation plays a prominent role in neuroinflammation and CNS diseases. However, the underlying mechanisms of microglial activation are not well understood. Here, we report that the transcription factor interferon regulatory factor 1 (IRF1) plays critical roles in microglial activation and retinal inflammation by regulating pro- and anti-inflammatory gene expression. IRF1 expression was upregulated in activated retinal microglia compared to those at the steady state. IRF1 knockout (KO) in BV2 microglia cells (BV2) created by CRISPR/Cas9 genome-editing technique causes decreased microglia proliferation, migration, and phagocytosis. IRF1-KO decreased pro-inflammatory M1 marker gene expression induced by lipopolysaccharides (LPS), such as IL-6, COX-2, and CCL5, but increased anti-inflammatory M2 marker gene expression by IL-4/13, such as Arg-1, CD206, and TGF-β. Compared to the wild-type cells, microglial-conditioned media (MCM) of activated BV2 cell cultures reduced toxicity or death to several retinal cells, including mouse cone photoreceptor-like 661 W cells, rat retinal neuron precursor R28 cells, and human ARPE-19 cells. IRF1 knockdown by siRNA alleviated microglial activation and retinal inflammation induced by LPS in mice. Together, the findings suggest that IRF1 plays a vital role in regulating microglial activation and retinal inflammation and, therefore, may be targeted for treating inflammatory and degenerative retinal diseases.

摘要

小胶质细胞是中枢神经系统(CNS)中的固有免疫细胞。小胶质细胞激活在神经炎症和 CNS 疾病中起着重要作用。然而,小胶质细胞激活的潜在机制尚不清楚。在这里,我们报告转录因子干扰素调节因子 1(IRF1)通过调节促炎和抗炎基因的表达,在小胶质细胞激活和视网膜炎症中发挥关键作用。与稳态时的小胶质细胞相比,激活的视网膜小胶质细胞中 IRF1 的表达上调。CRISPR/Cas9 基因组编辑技术创建的 BV2 小胶质细胞(BV2)中的 IRF1 敲除(KO)导致小胶质细胞增殖、迁移和吞噬作用减少。IRF1-KO 降低了脂多糖(LPS)诱导的促炎 M1 标志物基因表达,如 IL-6、COX-2 和 CCL5,但增加了 IL-4/13 诱导的抗炎 M2 标志物基因表达,如 Arg-1、CD206 和 TGF-β。与野生型细胞相比,激活的 BV2 细胞培养物的小胶质细胞条件培养基(MCM)减轻了几种视网膜细胞的毒性或死亡,包括小鼠圆锥光感受器样 661 W 细胞、大鼠视网膜神经元前体细胞 R28 细胞和人 ARPE-19 细胞。用 siRNA 敲低 IRF1 可减轻 LPS 诱导的小鼠小胶质细胞激活和视网膜炎症。总之,这些发现表明 IRF1 在调节小胶质细胞激活和视网膜炎症中起着至关重要的作用,因此可能成为治疗炎症和退行性视网膜疾病的靶点。

https://cdn.ncbi.nlm.nih.gov/pmc/blobs/1c31/9739975/b32056fbc7e4/ijms-23-14664-g001.jpg

文献检索

告别复杂PubMed语法,用中文像聊天一样搜索,搜遍4000万医学文献。AI智能推荐,让科研检索更轻松。

立即免费搜索

文件翻译

保留排版,准确专业,支持PDF/Word/PPT等文件格式,支持 12+语言互译。

免费翻译文档

深度研究

AI帮你快速写综述,25分钟生成高质量综述,智能提取关键信息,辅助科研写作。

立即免费体验