• 文献检索
  • 文档翻译
  • 深度研究
  • 学术资讯
  • Suppr Zotero 插件Zotero 插件
  • 邀请有礼
  • 套餐&价格
  • 历史记录
应用&插件
Suppr Zotero 插件Zotero 插件浏览器插件Mac 客户端Windows 客户端微信小程序
定价
高级版会员购买积分包购买API积分包
服务
文献检索文档翻译深度研究API 文档MCP 服务
关于我们
关于 Suppr公司介绍联系我们用户协议隐私条款
关注我们

Suppr 超能文献

核心技术专利:CN118964589B侵权必究
粤ICP备2023148730 号-1Suppr @ 2026

文献检索

告别复杂PubMed语法,用中文像聊天一样搜索,搜遍4000万医学文献。AI智能推荐,让科研检索更轻松。

立即免费搜索

文件翻译

保留排版,准确专业,支持PDF/Word/PPT等文件格式,支持 12+语言互译。

免费翻译文档

深度研究

AI帮你快速写综述,25分钟生成高质量综述,智能提取关键信息,辅助科研写作。

立即免费体验

在两种小鼠视网膜变性模型中,表达 CD86 和 CD206 的独特小胶质细胞群体构成优势类型并执行吞噬作用。

A Distinct Microglial Cell Population Expressing Both CD86 and CD206 Constitutes a Dominant Type and Executes Phagocytosis in Two Mouse Models of Retinal Degeneration.

机构信息

Department of Anatomy, College of Medicine, The Catholic University of Korea, Seoul 06591, Republic of Korea.

Catholic Neuroscience Institute, College of Medicine, The Catholic University of Korea, Seoul 06591, Republic of Korea.

出版信息

Int J Mol Sci. 2023 Sep 18;24(18):14236. doi: 10.3390/ijms241814236.

DOI:10.3390/ijms241814236
PMID:37762541
原文链接:https://pmc.ncbi.nlm.nih.gov/articles/PMC10532260/
Abstract

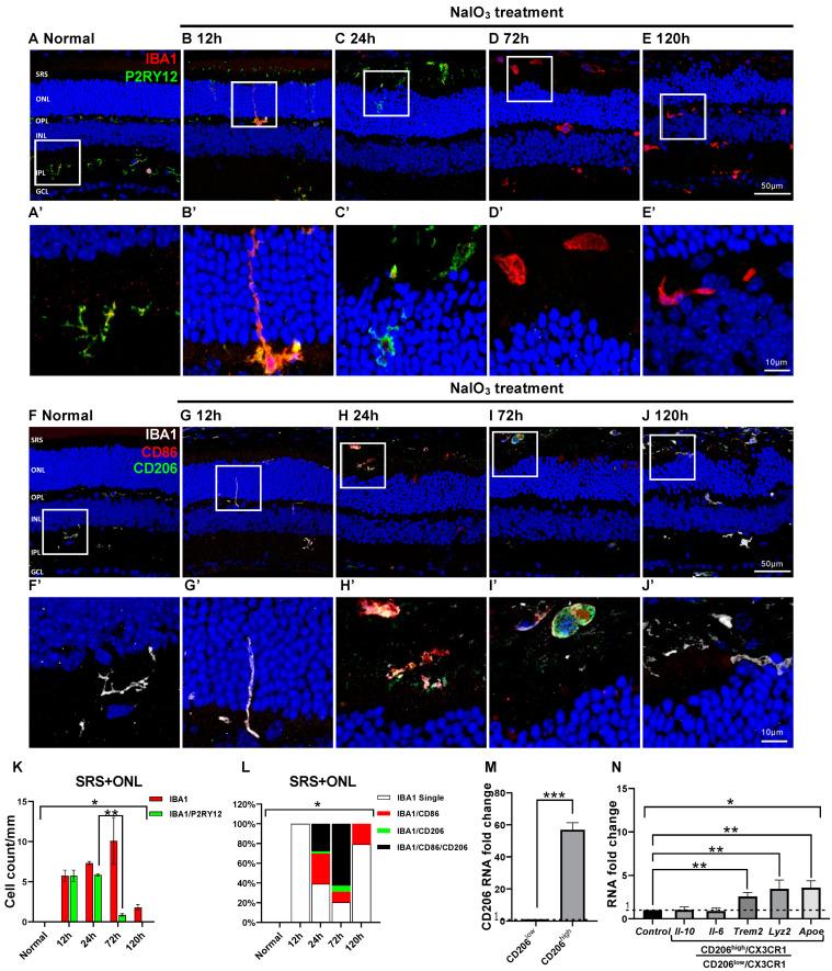
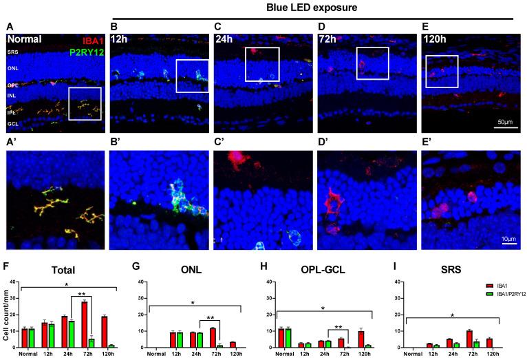
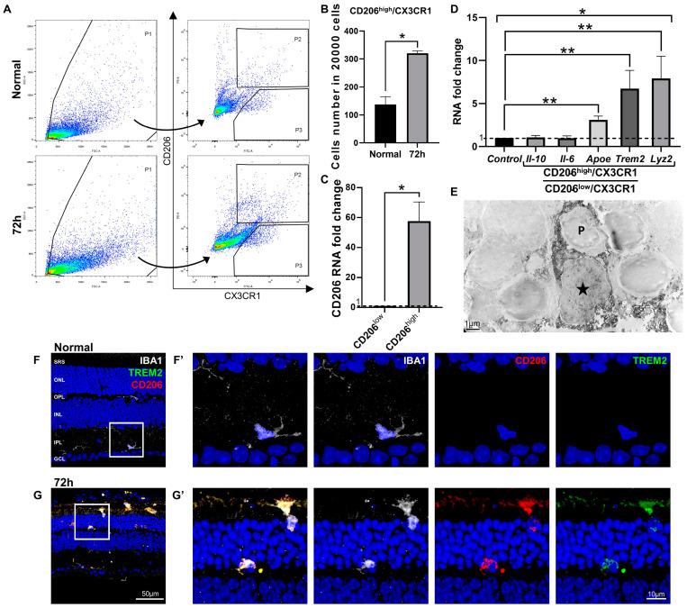
Microglial cells are the key regulators of inflammation during retinal degeneration (RD) and are conventionally classified as M1 or M2. However, whether the M1/M2 classification exactly reflects the functional classification of microglial cells in the retina remains debatable. We examined the spatiotemporal changes of microglial cells in the blue-LED and NaIO-induced RD mice models using M1/M2 markers and functional genes. TUNEL assay was performed to detect photoreceptor cell death, and microglial cells were labeled with anti-IBA1, P2RY12, CD86, and CD206 antibodies. FACS was used to isolate microglial cells with anti-CD206 and CD86 antibodies, and qRT-PCR was performed to evaluate , , , , and expression. TUNEL-positive cells were detected in the outer nuclear layer (ONL) from 24 h to 72 h post-RD induction. At 24 h, P2RY12 was decreased and CD86 was increased, and CD86/CD206 double-labeled cells occupied the dominant population at 72 h. And CD86/CD206 double-labeled cells showed a significant increase in , , and levels but not in those of and . Our results demonstrate that microglial cells in active RD cannot be classified as M1 or M2, and the majority of microglia express both CD86 and CD206, which are involved in phagocytosis rather than inflammation.

摘要

小胶质细胞是视网膜变性 (RD) 期间炎症的关键调节者,通常被分类为 M1 或 M2。然而,M1/M2 分类是否准确反映视网膜中小胶质细胞的功能分类仍存在争议。我们使用 M1/M2 标志物和功能基因检查了蓝光-LED 和 NaIO 诱导的 RD 小鼠模型中小胶质细胞的时空变化。TUNEL 测定法用于检测光感受器细胞死亡,并用抗 IBA1、P2RY12、CD86 和 CD206 抗体标记小胶质细胞。使用抗 CD206 和 CD86 抗体通过 FACS 分离小胶质细胞,并通过 qRT-PCR 评估 、 、 、 和 表达。TUNEL 阳性细胞在外核层 (ONL) 中从 RD 诱导后 24 小时到 72 小时被检测到。在 24 小时时,P2RY12 减少,CD86 增加,并且在 72 小时时 CD86/CD206 双标记细胞占据主导群体。并且 CD86/CD206 双标记细胞在 、 、 和 水平上显示出显著增加,但在 、 和 水平上没有增加。我们的结果表明,活跃 RD 中的小胶质细胞不能分类为 M1 或 M2,大多数小胶质细胞表达 CD86 和 CD206,这涉及吞噬作用而不是炎症。

https://cdn.ncbi.nlm.nih.gov/pmc/blobs/ac9a/10532260/47f0a87ff2b8/ijms-24-14236-g005.jpg
https://cdn.ncbi.nlm.nih.gov/pmc/blobs/ac9a/10532260/a25bc2208afe/ijms-24-14236-g001.jpg
https://cdn.ncbi.nlm.nih.gov/pmc/blobs/ac9a/10532260/88569c891e6b/ijms-24-14236-g002.jpg
https://cdn.ncbi.nlm.nih.gov/pmc/blobs/ac9a/10532260/fd03f104989e/ijms-24-14236-g003.jpg
https://cdn.ncbi.nlm.nih.gov/pmc/blobs/ac9a/10532260/a57414f5cf04/ijms-24-14236-g004.jpg
https://cdn.ncbi.nlm.nih.gov/pmc/blobs/ac9a/10532260/47f0a87ff2b8/ijms-24-14236-g005.jpg
https://cdn.ncbi.nlm.nih.gov/pmc/blobs/ac9a/10532260/a25bc2208afe/ijms-24-14236-g001.jpg
https://cdn.ncbi.nlm.nih.gov/pmc/blobs/ac9a/10532260/88569c891e6b/ijms-24-14236-g002.jpg
https://cdn.ncbi.nlm.nih.gov/pmc/blobs/ac9a/10532260/fd03f104989e/ijms-24-14236-g003.jpg
https://cdn.ncbi.nlm.nih.gov/pmc/blobs/ac9a/10532260/a57414f5cf04/ijms-24-14236-g004.jpg
https://cdn.ncbi.nlm.nih.gov/pmc/blobs/ac9a/10532260/47f0a87ff2b8/ijms-24-14236-g005.jpg

相似文献

1
A Distinct Microglial Cell Population Expressing Both CD86 and CD206 Constitutes a Dominant Type and Executes Phagocytosis in Two Mouse Models of Retinal Degeneration.在两种小鼠视网膜变性模型中,表达 CD86 和 CD206 的独特小胶质细胞群体构成优势类型并执行吞噬作用。
Int J Mol Sci. 2023 Sep 18;24(18):14236. doi: 10.3390/ijms241814236.
2
TREM2 deficiency in microglia accelerates photoreceptor cell death and immune cell infiltration following retinal detachment.小胶质细胞 TREM2 缺失加速了视网膜脱离后光感受器细胞的死亡和免疫细胞浸润。
Cell Death Dis. 2023 Mar 28;14(3):219. doi: 10.1038/s41419-023-05735-x.
3
TREM2-dependent activation of microglial cell protects photoreceptor cell during retinal degeneration via PPARγ and CD36.TREM2 依赖性小胶质细胞激活通过 PPARγ 和 CD36 保护视网膜变性过程中的光感受器细胞。
Cell Death Dis. 2024 Aug 26;15(8):623. doi: 10.1038/s41419-024-07002-z.
4
Curcumin inhibits LPS-induced neuroinflammation by promoting microglial M2 polarization via TREM2/ TLR4/ NF-κB pathways in BV2 cells.姜黄素通过 TREM2/TLR4/NF-κB 通路促进小胶质细胞 M2 极化抑制 LPS 诱导的神经炎症反应。
Mol Immunol. 2019 Dec;116:29-37. doi: 10.1016/j.molimm.2019.09.020. Epub 2019 Oct 4.
5
Complex alterations in microglial M1/M2 markers during the development of epilepsy in two mouse models.两种小鼠模型癫痫发展过程中,小胶质细胞M1/M2标志物的复杂变化。
Epilepsia. 2015 Jun;56(6):895-905. doi: 10.1111/epi.12960. Epub 2015 Apr 3.
6
Cyanidin-3-O-Glucoside Regulates the M1/M2 Polarization of Microglia via PPARγ and Aβ42 Phagocytosis Through TREM2 in an Alzheimer's Disease Model.矢车菊素-3-O-葡萄糖苷通过 TREM2 调控阿尔茨海默病模型中小胶质细胞的 M1/M2 极化及 Aβ42 吞噬
Mol Neurobiol. 2022 Aug;59(8):5135-5148. doi: 10.1007/s12035-022-02873-9. Epub 2022 Jun 7.
7
Identification of sequential events and factors associated with microglial activation, migration, and cytotoxicity in retinal degeneration in rd mice.rd小鼠视网膜变性中与小胶质细胞激活、迁移和细胞毒性相关的连续事件及因素的鉴定。
Invest Ophthalmol Vis Sci. 2005 Aug;46(8):2992-9. doi: 10.1167/iovs.05-0118.
8
Effects of Alpinae Oxyphyllae Fructus on microglial polarization in a LPS-induced BV2 cells model of neuroinflammation via TREM2.姜科益智果实通过 TREM2 对脂多糖诱导的神经炎症 BV2 细胞模型中小胶质细胞极化的影响。
J Ethnopharmacol. 2023 Feb 10;302(Pt A):115914. doi: 10.1016/j.jep.2022.115914. Epub 2022 Nov 6.
9
microRNA-34a-Mediated Down-Regulation of the Microglial-Enriched Triggering Receptor and Phagocytosis-Sensor TREM2 in Age-Related Macular Degeneration.微小RNA-34a介导的与年龄相关黄斑变性中富含小胶质细胞的触发受体及吞噬作用传感器TREM2的下调
PLoS One. 2016 Mar 7;11(3):e0150211. doi: 10.1371/journal.pone.0150211. eCollection 2016.
10
Generation of activated sialoadhesin-positive microglia during retinal degeneration.视网膜变性过程中活化的唾液酸黏附素阳性小胶质细胞的产生。
Invest Ophthalmol Vis Sci. 2003 May;44(5):2229-34. doi: 10.1167/iovs.02-0824.

引用本文的文献

1
Interferon signaling modulates Down syndrome-associated Alzheimer's disease pathology in a mouse model.干扰素信号传导调节小鼠模型中唐氏综合征相关的阿尔茨海默病病理。
iScience. 2025 Jul 16;28(8):113130. doi: 10.1016/j.isci.2025.113130. eCollection 2025 Aug 15.
2
Synthetic efferocytic receptor microglia enhances anti-inflammatory clearance of amyloid-β for AD treatment in mice.合成性吞噬受体小胶质细胞增强了淀粉样β蛋白的抗炎清除作用,用于小鼠阿尔茨海默病的治疗。
Sci Adv. 2025 Jul 11;11(28):eads6613. doi: 10.1126/sciadv.ads6613. Epub 2025 Jul 9.
3
Safety and efficacy evaluation of intracerebroventricular human neural stem cell transplantation in SOD1 mice as a novel approach for ALS.

本文引用的文献

1
Minocycline Inhibits Microglial Activation and Improves Visual Function in a Chronic Model of Age-Related Retinal Degeneration.米诺环素在年龄相关性视网膜变性慢性模型中抑制小胶质细胞活化并改善视觉功能。
Biomedicines. 2022 Dec 12;10(12):3222. doi: 10.3390/biomedicines10123222.
2
The Role of Interferon Regulatory Factor 1 in Regulating Microglial Activation and Retinal Inflammation.干扰素调节因子 1 在调节小胶质细胞激活和视网膜炎症中的作用。
Int J Mol Sci. 2022 Nov 24;23(23):14664. doi: 10.3390/ijms232314664.
3
Microglia states and nomenclature: A field at its crossroads.
脑室内注射人神经干细胞移植治疗肌萎缩侧索硬化症新方法在SOD1小鼠中的安全性和有效性评估
J Transl Med. 2025 May 9;23(1):529. doi: 10.1186/s12967-025-06529-9.
4
Secreted IgM deficiency alters the retinal landscape enhancing neurodegeneration associated with aging.分泌型IgM缺乏会改变视网膜格局,加剧与衰老相关的神经退行性变。
Immun Ageing. 2025 Feb 24;22(1):9. doi: 10.1186/s12979-025-00502-2.
5
Priming and release of cytokine IL-1β in microglial cells from the retina.视网膜小胶质细胞中细胞因子白细胞介素-1β的启动与释放。
Exp Eye Res. 2025 Mar;252:110246. doi: 10.1016/j.exer.2025.110246. Epub 2025 Jan 21.
6
From Homeostasis to Neuroinflammation: Insights into Cellular and Molecular Interactions and Network Dynamics.从体内平衡到神经炎症:细胞与分子相互作用及网络动力学的见解
Cells. 2025 Jan 5;14(1):54. doi: 10.3390/cells14010054.
7
Suppression of inner blood-retinal barrier breakdown and pathogenic Müller glia activation in ischemia retinopathy by myeloid cell depletion.通过清除髓系细胞抑制缺血性视网膜病变中的内血视网膜屏障破坏和致病型 Müller 胶质细胞激活。
J Neuroinflammation. 2024 Aug 24;21(1):210. doi: 10.1186/s12974-024-03190-9.
8
Mesenchymal stem cell-derived small extracellular vesicles enhance the therapeutic effect of retinal progenitor cells in retinal degenerative disease rats.间充质干细胞衍生的小细胞外囊泡增强视网膜祖细胞对视网膜退行性疾病大鼠的治疗效果。
Neural Regen Res. 2026 Feb 1;21(2):821-832. doi: 10.4103/NRR.NRR-D-23-02108. Epub 2024 Jul 29.
9
Octadecaneuropeptide, ODN, Promotes Cell Survival against 6-OHDA-Induced Oxidative Stress and Apoptosis by Modulating the Expression of miR-34b, miR-29a, and miR-21in Cultured Astrocytes.十八烷酰胺,ODN,通过调节培养星形胶质细胞中 miR-34b、miR-29a 和 miR-21 的表达,促进细胞对 6-OHDA 诱导的氧化应激和细胞凋亡的存活。
Cells. 2024 Jul 12;13(14):1188. doi: 10.3390/cells13141188.
10
Changes in Retinal Structure and Function in Mice Exposed to Flickering Blue Light: Electroretinographic and Optical Coherence Tomographic Analyses.暴露于闪烁蓝光的小鼠视网膜结构和功能变化:视网膜电图和光学相干断层扫描分析。
Exp Neurobiol. 2024 Jun 30;33(3):152-164. doi: 10.5607/en24011.
小胶质细胞状态和命名:一个处于十字路口的领域。
Neuron. 2022 Nov 2;110(21):3458-3483. doi: 10.1016/j.neuron.2022.10.020.
4
Mannose: A Sweet Option in the Treatment of Cancer and Inflammation.甘露糖:癌症与炎症治疗中的一种理想选择
Front Pharmacol. 2022 May 13;13:877543. doi: 10.3389/fphar.2022.877543. eCollection 2022.
5
Retinal and Brain Microglia in Multiple Sclerosis and Neurodegeneration.多发性硬化症和神经退行性变中的视网膜和脑小胶质细胞。
Cells. 2021 Jun 15;10(6):1507. doi: 10.3390/cells10061507.
6
Mapping the origin and fate of myeloid cells in distinct compartments of the eye by single-cell profiling.通过单细胞分析绘制眼部分区中髓样细胞的起源和命运图谱。
EMBO J. 2021 Mar 15;40(6):e105123. doi: 10.15252/embj.2020105123. Epub 2021 Feb 8.
7
The phase changes of M1/M2 phenotype of microglia/macrophage following oxygen-induced retinopathy in mice.小鼠氧诱导性视网膜病变后小胶质细胞/巨噬细胞M1/M2表型的相变
Inflamm Res. 2021 Feb;70(2):183-192. doi: 10.1007/s00011-020-01427-w. Epub 2021 Jan 1.
8
Neuroinflammation and microglial activation in Alzheimer disease: where do we go from here?阿尔茨海默病中的神经炎症和小胶质细胞激活:我们的路在何方?
Nat Rev Neurol. 2021 Mar;17(3):157-172. doi: 10.1038/s41582-020-00435-y. Epub 2020 Dec 14.
9
Microglia dynamics in retinitis pigmentosa model: formation of fundus whitening and autofluorescence as an indicator of activity of retinal degeneration.视网膜色素变性模型中的小胶质细胞动力学:眼底白化和自发荧光的形成作为视网膜变性活性的指标。
Sci Rep. 2020 Sep 7;10(1):14700. doi: 10.1038/s41598-020-71626-2.
10
Overview of General and Discriminating Markers of Differential Microglia Phenotypes.小胶质细胞不同表型的一般及鉴别性标志物概述
Front Cell Neurosci. 2020 Aug 6;14:198. doi: 10.3389/fncel.2020.00198. eCollection 2020.