Suppr超能文献

酸性鞘磷脂酶抑制剂,丙咪嗪,可减少创伤性脑损伤后的海马神经元死亡。

Acid Sphingomyelinase Inhibitor, Imipramine, Reduces Hippocampal Neuronal Death after Traumatic Brain Injury.

机构信息

Department of Physiology, College of Medicine, Hallym University, Chuncheon 24252, Republic of Korea.

Neuroregeneration and Stem Cell Programs, Institute for Cell Engineering, School of Medicine, Johns Hopkins University, Baltimore, MD 21205, USA.

出版信息

Int J Mol Sci. 2022 Nov 25;23(23):14749. doi: 10.3390/ijms232314749.

Abstract

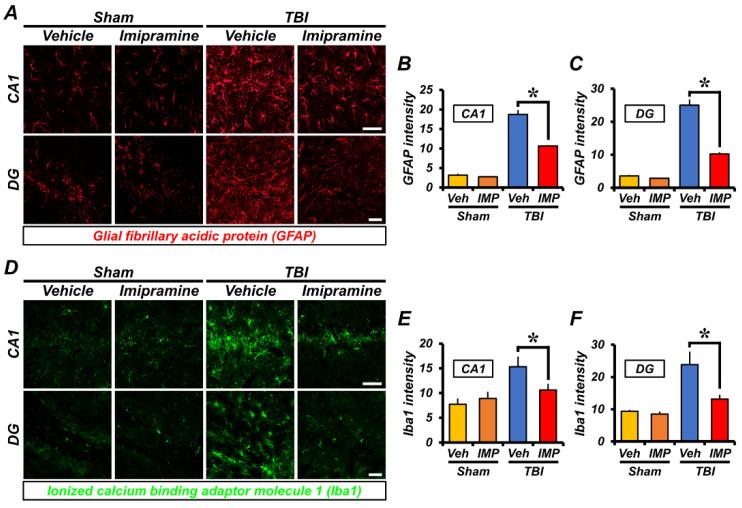
Traumatic brain injury (TBI) broadly degrades the normal function of the brain after a bump, blow, or jolt to the head. TBI leads to the aggravation of pre-existing brain dysfunction and promotes neurotoxic cascades that involve processes such as oxidative stress, loss of dendritic arborization, and zinc accumulation. Acid sphingomyelinase (ASMase) is an enzyme that hydrolyzes sphingomyelin to ceramide in cells. Under normal conditions, ceramide plays an important role in various physiological functions, such as differentiation and apoptosis. However, under pathological conditions, excessive ceramide production is toxic and activates the neuronal-death pathway. Therefore, we hypothesized that the inhibition of ASMase activity by imipramine would reduce ceramide formation and thus prevent TBI-induced neuronal death. To test our hypothesis, an ASMase inhibitor, imipramine (10 mg/kg, i.p.), was administrated to rats immediately after TBI. Based on the results of this study, we confirmed that imipramine significantly reduced ceramide formation, dendritic loss, oxidative stress, and neuronal death in the TBI-imipramine group compared with the TBI-vehicle group. Additionally, we validated that imipramine prevented TBI-induced cognitive dysfunction and the modified neurological severity score. Consequently, we suggest that ASMase inhibition may be a promising therapeutic strategy to reduce hippocampal neuronal death after TBI.

摘要

创伤性脑损伤(TBI)在头部受到撞击、打击或颠簸后,广泛降低大脑的正常功能。TBI 导致预先存在的脑功能障碍恶化,并促进涉及氧化应激、树突分支丧失和锌积累等过程的神经毒性级联反应。酸性鞘磷脂酶(ASMase)是一种在细胞中将鞘磷脂水解为神经酰胺的酶。在正常情况下,神经酰胺在各种生理功能中发挥重要作用,如分化和细胞凋亡。然而,在病理条件下,过量的神经酰胺产生是有毒的,并激活神经元死亡途径。因此,我们假设通过丙咪嗪抑制 ASMase 活性会减少神经酰胺的形成,从而防止 TBI 诱导的神经元死亡。为了验证我们的假设,在 TBI 后立即向大鼠给予 ASMase 抑制剂丙咪嗪(10mg/kg,腹腔注射)。基于这项研究的结果,我们证实与 TBI-载体组相比,丙咪嗪组中神经酰胺形成、树突丧失、氧化应激和神经元死亡明显减少。此外,我们验证了丙咪嗪可预防 TBI 引起的认知功能障碍和改良神经严重程度评分。因此,我们建议 ASMase 抑制可能是减少 TBI 后海马神经元死亡的一种有前途的治疗策略。

https://cdn.ncbi.nlm.nih.gov/pmc/blobs/64a7/9740309/68804e10fdc0/ijms-23-14749-g001.jpg

文献AI研究员

20分钟写一篇综述,助力文献阅读效率提升50倍。

立即体验

用中文搜PubMed

大模型驱动的PubMed中文搜索引擎

马上搜索

文档翻译

学术文献翻译模型,支持多种主流文档格式。

立即体验