• 文献检索
  • 文档翻译
  • 深度研究
  • 学术资讯
  • Suppr Zotero 插件Zotero 插件
  • 邀请有礼
  • 套餐&价格
  • 历史记录
应用&插件
Suppr Zotero 插件Zotero 插件浏览器插件Mac 客户端Windows 客户端微信小程序
定价
高级版会员购买积分包购买API积分包
服务
文献检索文档翻译深度研究API 文档MCP 服务
关于我们
关于 Suppr公司介绍联系我们用户协议隐私条款
关注我们

Suppr 超能文献

核心技术专利:CN118964589B侵权必究
粤ICP备2023148730 号-1Suppr @ 2026

文献检索

告别复杂PubMed语法,用中文像聊天一样搜索,搜遍4000万医学文献。AI智能推荐,让科研检索更轻松。

立即免费搜索

文件翻译

保留排版,准确专业,支持PDF/Word/PPT等文件格式,支持 12+语言互译。

免费翻译文档

深度研究

AI帮你快速写综述,25分钟生成高质量综述,智能提取关键信息,辅助科研写作。

立即免费体验

三碘甲状腺原氨酸与肝纤维化严重程度的相关性。

The correlation between triiodothyronine and the severity of liver fibrosis.

机构信息

School of Medicine, Xiamen University, Xiamen, China.

Xiamen Diabetes Institute, The First Affiliated Hospital of Xiamen University, Xiamen, China.

出版信息

BMC Endocr Disord. 2022 Dec 12;22(1):313. doi: 10.1186/s12902-022-01228-8.

DOI:10.1186/s12902-022-01228-8
PMID:36503486
原文链接:https://pmc.ncbi.nlm.nih.gov/articles/PMC9743744/
Abstract

BACKGROUND

The severity of liver fibrosis is an important predictor of death in patients with non-alcoholic fatty liver disease (NAFLD) and type 2 diabetes mellitus (T2DM). However, there is still no definite conclusion on the relationship between triiodothyronine (T3) and the severity of liver fibrosis. Thus, the aim of this study was to analyze the correlation between T3 level and the severity of liver fibrosis.

METHODS

We performed a cross-sectional study of 2072 T2DM patients with normal thyroid function from January 2017 to January 2020. NAFLD fibrosis score (NFS), Fibrosis index based on the 4 factors (FIB-4) and BARD score (BARD) were used to assess the severity of fibrosis in T2DM patients, and linear regression analyses were used to determine the factors independently associated with liver fibrosis. Further experiments were performed to assess the impact of low T3 on fibrosis progression in mice model and explore possible mechanisms.

RESULTS

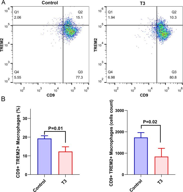
Free triiodothyronine (fT3) levels had significantly inverse correlations with NFS and FIB-4, and BARD in T2DM patients (P < 0.05). In multiple linear regression analyses, decreased fT3 level was an independent risk factor for the severity of liver fibrosis of T2DM patients (P < 0.01). Findings from in-vivo experiment using mice model proved that hypothyroidism mice had more severe of liver fibrosis than those mice with normal thyroid function. We also found that T3 could inhibit the profibrotic TREM2CD9 macrophage, which had been identified an important player in the progression of liver fibrosis.

CONCLUSION

The findings from this study proved an inverse correlation between T3 level and the severity of liver fibrosis, and lower fT3 level within the normal range was an independent risk factor for severe liver fibrosis.

摘要

背景

非酒精性脂肪性肝病(NAFLD)和 2 型糖尿病(T2DM)患者肝纤维化的严重程度是死亡的重要预测因素。然而,三碘甲状腺原氨酸(T3)与肝纤维化严重程度之间的关系仍没有明确的结论。因此,本研究旨在分析 T3 水平与肝纤维化严重程度的相关性。

方法

我们对 2017 年 1 月至 2020 年 1 月期间 2072 例甲状腺功能正常的 T2DM 患者进行了横断面研究。采用 NAFLD 纤维化评分(NFS)、基于 4 项指标的纤维化指数(FIB-4)和 BARD 评分(BARD)评估 T2DM 患者的纤维化严重程度,采用线性回归分析确定与肝纤维化独立相关的因素。进一步实验评估了低 T3 对小鼠模型纤维化进展的影响,并探讨了可能的机制。

结果

游离三碘甲状腺原氨酸(fT3)水平与 T2DM 患者的 NFS 和 FIB-4 以及 BARD 呈显著负相关(P<0.05)。在多元线性回归分析中,fT3 水平降低是 T2DM 患者肝纤维化严重程度的独立危险因素(P<0.01)。使用小鼠模型进行的体内实验结果表明,甲状腺功能减退小鼠的肝纤维化程度比甲状腺功能正常的小鼠更严重。我们还发现,T3 可以抑制促纤维化的 TREM2CD9 巨噬细胞,该细胞已被确定为肝纤维化进展的重要参与者。

结论

本研究结果证明 T3 水平与肝纤维化严重程度呈负相关,正常范围内较低的 fT3 水平是严重肝纤维化的独立危险因素。

https://cdn.ncbi.nlm.nih.gov/pmc/blobs/84d1/9743744/6030036524e7/12902_2022_1228_Fig4_HTML.jpg
https://cdn.ncbi.nlm.nih.gov/pmc/blobs/84d1/9743744/e0c10bfe2362/12902_2022_1228_Fig1_HTML.jpg
https://cdn.ncbi.nlm.nih.gov/pmc/blobs/84d1/9743744/46220c8ce4a4/12902_2022_1228_Fig2_HTML.jpg
https://cdn.ncbi.nlm.nih.gov/pmc/blobs/84d1/9743744/1dc14470d5d3/12902_2022_1228_Fig3_HTML.jpg
https://cdn.ncbi.nlm.nih.gov/pmc/blobs/84d1/9743744/6030036524e7/12902_2022_1228_Fig4_HTML.jpg
https://cdn.ncbi.nlm.nih.gov/pmc/blobs/84d1/9743744/e0c10bfe2362/12902_2022_1228_Fig1_HTML.jpg
https://cdn.ncbi.nlm.nih.gov/pmc/blobs/84d1/9743744/46220c8ce4a4/12902_2022_1228_Fig2_HTML.jpg
https://cdn.ncbi.nlm.nih.gov/pmc/blobs/84d1/9743744/1dc14470d5d3/12902_2022_1228_Fig3_HTML.jpg
https://cdn.ncbi.nlm.nih.gov/pmc/blobs/84d1/9743744/6030036524e7/12902_2022_1228_Fig4_HTML.jpg

相似文献

1
The correlation between triiodothyronine and the severity of liver fibrosis.三碘甲状腺原氨酸与肝纤维化严重程度的相关性。
BMC Endocr Disord. 2022 Dec 12;22(1):313. doi: 10.1186/s12902-022-01228-8.
2
Correlation between the thyroid hormone levels and nonalcoholic fatty liver disease in type 2 diabetic patients with normal thyroid function.甲状腺激素水平与甲状腺功能正常的 2 型糖尿病患者非酒精性脂肪性肝病的相关性。
BMC Endocr Disord. 2022 May 31;22(1):144. doi: 10.1186/s12902-022-01050-2.
3
Noninvasive fibrosis tools in NAFLD: validation of APRI, BARD, FIB-4, NAFLD fibrosis score, and Hepamet fibrosis score in a Portuguese population.非酒精性脂肪性肝病无创性纤维化工具:APRI、BARD、FIB-4、NAFLD 纤维化评分和 Hepamet 纤维化评分在葡萄牙人群中的验证。
Postgrad Med. 2022 May;134(4):435-440. doi: 10.1080/00325481.2022.2058285. Epub 2022 Mar 30.
4
Free Triiodothyronine Is Independently Associated with Nonalcoholic Fatty Liver Disease in Hospitalized Type 2 Diabetes Mellitus Patients.游离三碘甲状腺原氨酸与住院2型糖尿病患者的非酒精性脂肪性肝病独立相关。
Biomed Res Int. 2021 Jan 19;2021:8868339. doi: 10.1155/2021/8868339. eCollection 2021.
5
Fibrosis Risk in Nonalcoholic Fatty Liver Disease Is Related to Chronic Kidney Disease in Older Type 2 Diabetes Patients.非酒精性脂肪性肝病的纤维化风险与老年 2 型糖尿病患者的慢性肾脏病有关。
J Clin Endocrinol Metab. 2022 Aug 18;107(9):e3661-e3669. doi: 10.1210/clinem/dgac382.
6
Does the FT3-to-FT4 ratio easily predict the progression of NAFLD and NASH cirrhosis?游离三碘甲状腺原氨酸与游离甲状腺素的比值是否能轻易预测非酒精性脂肪性肝病和非酒精性脂肪性肝炎肝硬化的进展?
J Int Med Res. 2021 Nov;49(11):3000605211056841. doi: 10.1177/03000605211056841.
7
Low Free Triiodothyronine Is Associated with Advanced Fibrosis in Patients at High Risk for Nonalcoholic Steatohepatitis.游离三碘甲状腺原氨酸水平低与非酒精性脂肪性肝炎高危患者的晚期纤维化相关。
Dig Dis Sci. 2019 Aug;64(8):2351-2358. doi: 10.1007/s10620-019-05687-3. Epub 2019 Jun 3.
8
Free Triiodothyronine Is Associated With Hepatic Steatosis and Liver Stiffness in Euthyroid Chinese Adults With Non-Alcoholic Fatty Liver Disease.游离三碘甲状腺原氨酸与非酒精性脂肪性肝病的甲状腺功能正常中国成年人的肝脂肪变性和肝硬度相关。
Front Endocrinol (Lausanne). 2021 Aug 12;12:711956. doi: 10.3389/fendo.2021.711956. eCollection 2021.
9
Mediating effect analysis of visceral adiposity index on free triiodothyronine to free thyroxine ratio and non-alcoholic fatty liver disease in euthyroid population.内脏脂肪指数对甲状腺素游离三碘甲状腺原氨酸与游离甲状腺素比值及甲状腺功能正常人群非酒精性脂肪性肝病的中介效应分析。
Front Endocrinol (Lausanne). 2022 Aug 29;13:961803. doi: 10.3389/fendo.2022.961803. eCollection 2022.
10
Association between serum interleukin (IL)-12 level and severity of non-alcoholic fatty liver disease (NAFLD).血清白细胞介素 (IL)-12 水平与非酒精性脂肪性肝病 (NAFLD) 严重程度的关系。
Rom J Intern Med. 2021 Mar 5;59(1):66-72. doi: 10.2478/rjim-2020-0029. Print 2021 Mar 1.

引用本文的文献

1
Thyroid-Stimulating Hormone: An Important Target for the Prevention of Nonalcoholic Fatty Liver Disease.促甲状腺激素:预防非酒精性脂肪性肝病的重要靶点。
Physiol Res. 2025 Apr 30;74(2):175-187. doi: 10.33549/physiolres.935453.
2
Role of triggering receptor expressed on myeloid cells 2 in the pathogenesis of non-alcoholic fatty liver disease.髓系细胞触发受体2在非酒精性脂肪性肝病发病机制中的作用
World J Hepatol. 2025 Feb 27;17(2):102328. doi: 10.4254/wjh.v17.i2.102328.
3
Research Advancements in the Interplay between T3 and Macrophages.

本文引用的文献

1
The Clinical Value of Thyroid Hormone Levels and Correlation with Severity of Liver Cirrhosis.甲状腺激素水平的临床价值及其与肝硬化严重程度的相关性。
Comput Intell Neurosci. 2022 Jun 6;2022:5365172. doi: 10.1155/2022/5365172. eCollection 2022.
2
Development of a FT3-related prognostic model for patients with hepatitis B virus-related acute-on-chronic liver failure.开发一个与 FT3 相关的乙型肝炎病毒相关性慢加急性肝衰竭患者预后模型。
Bioengineered. 2022 May;13(5):12548-12557. doi: 10.1080/21655979.2022.2077057.
3
Association between type 2 diabetes status and prevalence of liver steatosis and fibrosis among adults aged ≥ 40 years.
T3 与巨噬细胞相互作用的研究进展。
Curr Med Sci. 2024 Oct;44(5):883-889. doi: 10.1007/s11596-024-2935-6. Epub 2024 Oct 24.
4
Epigenetic regulation of thyroid hormone action in human metabolic dysfunction-associated steatohepatitis.人类代谢功能障碍相关脂肪性肝炎中甲状腺激素作用的表观遗传调控。
Eur Thyroid J. 2024 Sep 21;13(5). doi: 10.1530/ETJ-24-0080. Print 2024 Oct 1.
5
Correlation Between Thyroid-Stimulating Hormone (TSH) and Liver Function Test Values in North Karnataka Patients Admitted to a Tertiary Care Hospital.北卡纳塔克邦一家三级护理医院收治患者的促甲状腺激素(TSH)与肝功能测试值之间的相关性
Cureus. 2024 Apr 25;16(4):e59004. doi: 10.7759/cureus.59004. eCollection 2024 Apr.
6
The Free Triiodothyronine, Gamma-Glutamyl Transpeptidase and Spontaneous Bacterial Peritonitis Index: A Novel Model for Predicting 1-Year Mortality in Patients with HBV-Related Hepatic Encephalopathy.游离三碘甲状腺原氨酸、γ-谷氨酰转肽酶与自发性细菌性腹膜炎指数:预测乙型肝炎病毒相关肝性脑病患者1年死亡率的新模型
Hepat Med. 2024 Jan 22;16:1-9. doi: 10.2147/HMER.S450638. eCollection 2024.
2 型糖尿病与≥40 岁成年人肝脂肪变性和纤维化患病率之间的关联。
BMC Endocr Disord. 2022 May 13;22(1):128. doi: 10.1186/s12902-022-01046-y.
4
Mortality Outcomes by Fibrosis Stage in Nonalcoholic Fatty Liver Disease: A Systematic Review and Meta-analysis.非酒精性脂肪性肝病纤维化分期的死亡率结局:系统评价和荟萃分析。
Clin Gastroenterol Hepatol. 2023 Apr;21(4):931-939.e5. doi: 10.1016/j.cgh.2022.04.014. Epub 2022 May 2.
5
Quality standards for the management of non-alcoholic fatty liver disease (NAFLD): consensus recommendations from the British Association for the Study of the Liver and British Society of Gastroenterology NAFLD Special Interest Group.非酒精性脂肪性肝病(NAFLD)管理的质量标准:英国肝脏研究协会和英国胃肠病学会NAFLD特别兴趣小组的共识建议
Lancet Gastroenterol Hepatol. 2022 Aug;7(8):755-769. doi: 10.1016/S2468-1253(22)00061-9. Epub 2022 Apr 28.
6
Evaluation of the Thyroid Characteristics and Correlated Factors in Hospitalized Patients with Newly Diagnosed Type 2 Diabetes.新诊断2型糖尿病住院患者甲状腺特征及相关因素评估
Diabetes Metab Syndr Obes. 2022 Mar 20;15:873-884. doi: 10.2147/DMSO.S355727. eCollection 2022.
7
Noninvasive fibrosis tools in NAFLD: validation of APRI, BARD, FIB-4, NAFLD fibrosis score, and Hepamet fibrosis score in a Portuguese population.非酒精性脂肪性肝病无创性纤维化工具:APRI、BARD、FIB-4、NAFLD 纤维化评分和 Hepamet 纤维化评分在葡萄牙人群中的验证。
Postgrad Med. 2022 May;134(4):435-440. doi: 10.1080/00325481.2022.2058285. Epub 2022 Mar 30.
8
Thyroid Hormone Decreases Hepatic Steatosis, Inflammation, and Fibrosis in a Dietary Mouse Model of Nonalcoholic Steatohepatitis.在非酒精性脂肪性肝炎饮食小鼠模型中,甲状腺激素可减轻肝脏脂肪变性、炎症和纤维化。
Thyroid. 2022 Jun;32(6):725-738. doi: 10.1089/thy.2021.0621. Epub 2022 May 25.
9
The relevance of T in the management of hypothyroidism.甲状腺功能减退症治疗中 T 的相关性。
Lancet Diabetes Endocrinol. 2022 May;10(5):366-372. doi: 10.1016/S2213-8587(22)00004-3. Epub 2022 Feb 28.
10
A global view of the interplay between non-alcoholic fatty liver disease and diabetes.非酒精性脂肪性肝病与糖尿病之间相互作用的全球观。
Lancet Diabetes Endocrinol. 2022 Apr;10(4):284-296. doi: 10.1016/S2213-8587(22)00003-1. Epub 2022 Feb 17.